现有的插座在其使用方式、功能以及外形特征等诸方面都表现出多样化的趋势。有的增加了保险功能、电源指示功能、开关功能, 有的增加了调压功能。这些插座的功能无论怎样,只能是单一的目的:为用电设备提供电源接口。它们的共同缺陷就是不具有信息化和智能化功能。为了实现插座的信息化和智能化,我们将研究设计的智能信息系统与插座结合,将该智能设备与电源插座合为一体,设计成多功能智能监测插座。该插座由于在建筑电气安装时一次性固定完成,采用照明电源供电,人们使用时就好象使用普通电源插座一样,免除了过多的连接线。
接口芯片及其工作原理
在这篇文章中我们采用Philips公司推出的PDIUSBD12芯片,这是一种价格便宜、功能完善的并行接口芯片,它支持多路复用、非多路复用和DMA并行传输。PDIUSBD12接口芯片遵从协议USB1.1,适合于不同用途的传输类型。PDIUSBD12需要外接微控制器(MCU)来进行协议处理和数据交换,它对MCU没有特殊要求,而且接口方便灵活,因此设计师可以选用自己熟悉的MCU对芯片进行控制,也可利用Philips公司的固件 结构来缩短开发时间、降低风险、减小投资。
性能特点:PDIUSBD12除了具有USB设备的一般特性外,还具有如下特点:(1)是一种高性能的USB接口芯片,其内部集成有SIE(Serial Interface Engine)、320字节的FIFO、收发器和电压调节器。(2)适用于大部分设备类规范。可与任何外部微控制器/微处理器实现高速并行接口,其速度可高达2Mbit/s,(3)可进行完全独立的DMA操作。(4)主端点配置有双缓冲,因而可提高数据的吞吐量、减小数据传输时间,轻松实现数据的实时传输。(5)当采用同步传输方式时,数据的传输速度为1Mbit/s;而采用批量传输方式的速度为1Mbyte/s。在使用上述方式进行数据传输时,可方便地使用多种中断方式。(6)带有可编程的时钟输出,与USB总线的连接可通过软件来控制(Soft Connect TM)。(7)有两种工作电压可供选择:分别为3.3±0.3V和3.6~5.5V。(8)输出和数据传输状态可通过USB连接指示灯来监控。
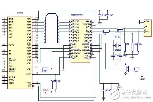
通信硬件电路设计
本文我们选用89C52单片机作为该系统的微控制器。PDIUSBD12和89C52的电路连接如图1所示:

图1 USB接口通信电路
转换卡电路设计
设计包括单片机软件(固件)设计和主机部分软件设计。单片机软件使用伟福公司提供的WAVE仿真软件开发,并通过其仿真器进行在线调试。主机部分软件又包括驱动程序和应用程序两部分,分别使用DDK和VC6.0生成。

图3 USB接口转换卡电路图
对于该智能监测插座的研究目前仍然处于理论的设想与设计过程中,要做出产品来,仍然有很长的路要走,需要更多的人投入更多的精力。尤其是利用USB通信这一块,USB驱动程序的编写是个难点。随着技术的不断更新、完善和发展,相信该多功能插座的实现会越来越容易。
。 (本文来源网友上传,如有侵权,可联系管理员删除)
版权声明:网站转载的所有的文章、图片、音频视频文件等资料的版权归版权所有人所有。如果本网所选内容的文章作者及编辑认为其作品不宜公开自由传播,或不应无偿使用,请及时联络我们,采取适当措施,避免给双方造成不必要的经济损失。