主站控制单片机小系统电路
该小系统以SPCE061A单片机为核心,外围电路包括:4&TImes;4键盘,本系统中红外键盘采用的是RM-200E万能电视遥控器,它的功能是输入 26个英文字母和10个数字,按顺序分别是发送键、删除键、A、B、C、D、E、F…,同时A、B、C、D、E、F…又是可以通过4&TImes;4键盘上的“切换 2”转为输入0到9的数字;红外接收头(J7),接收来自红外遥控器的数据(写短信)送入单片机处理并在液晶屏上显示。调节RP1可以改变液晶显示的对比度。
DTMF双音频编码器设计
DTMF双音频编码器是用频率合成的方法来产生DTMF信号的,它的基准时基采用晶体振荡器,具有频率稳定和精确度高、体积小、重量轻等特点。该部分原理图如图2.6。

在电路中,IOB0~IOB7为单片机送来的控制信号,HM9187输出的双音频组合共有16种情况,因此单片机送来的控制的信号亦共有16种情况,系统则利用这16状态来完成指令和短信的发送过程。原理如下:
SPCE061 A单片机先将要发送的四位二进制码(共有16种状态)经相应转换,变为对HM9187的控制码,双音频编码器将数字信号转换为两个频率的音频信号送至锁相环进行FM调制,由天线发出,接收机经FM解调后,恢复出双音频信号,通过双音频译码器得到原有的数字信号送单片机处理。英文字符共有26个加上0-9十个数字以及相应的控制指令,16种状态是远远不够的,我们利用合理的编码方案解决了这一问题,这部分内容将在系统软件介绍中详细叙述。
高频功率放大电路设计
由于PLL振荡器出来的幅度达不到要求,而且带负载能力不强,所以我们在后面加上高频功率放大器和一级射随器,增加频率的稳定度和提高输出功率。原理图如图2.9。

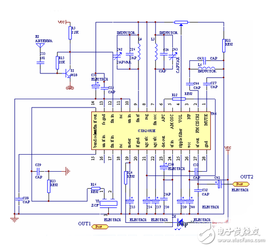
调频接收电路模块设计
采用索尼公司的收音机专用芯片CXA1691作高保真宽频接收机,采用双调谐回路增强接收机的选择性,其接收性能非常优越。芯片4脚为直流音量控制端,改变该脚的电位高低就可以改变输出音量的大小。通过调节该电位器改变其双音频信号输出电压的幅值,使解码器MT8870能很准确地解码。它完全杜绝了采用传统音量控制电路因电位器不良而引起喇叭中嚓嚓声的通病,使得其输出的音频信号的电压很稳定。图2.10中OUT1为输出双音频信号,送至 MT8870,OUT2为音频输出信号,经控制开关后直接驱动耳机。

图2.10 调频接收电路原理图
从站控制单片机小系统电路设计
从站仍以SPCE061A单片机为控制核心器件,利用3位拨码开关实现对从站号码的任意设置。使用RT128&TImes;64点阵液晶构成人机接口界面,收到短信或被呼叫均在液晶屏上显示。电路原理如2.11所示,图中J12为双音频解码后的四位二进码元输入端,J6为RT128&TImes;64点阵液晶屏接口。蜂鸣器用来产生收到短信号的提示音。SPCE061A单片机IOB7口用来控制继电器,从而控制耳机的通断,耳机平时处于断开状态,当从站被呼叫时,单片机发出指令接通扬声器。实现主站对从站的呼叫。

图2.11 接收机主控单片机小系统
MT8870双音频信号译码模块的电路设计
如图2.12所示,将从高保真调频接收机接收到的DTMF信号进行解码。由于MT8870的编码方式和HM9187的编码方式完全一致,所以用 MT8870配合编码部分使得系统的整和性很强,软件编程变得更加的简单。当双音频信号来到时,被MT8870解码后,MT8870的15脚STD会由低电平向高电平跳变,经反向后向单片机申请中断,解码输出的二进制码由Q1~Q4输出后送给单片机进行相应处理,实际运用电路图中J1是来自接收机的双音频编码信号,J3是经过MT8870解码后的4位二进制数据输出端及译码器中断输出端。

本文采用红外遥控器实现了英文字符的输入,利用双音频实现了数据的传输,发射机采用锁相环产生载频,频率稳定度高,接收机采用了调频接收专用IC,灵敏度高,有效的提高了接收数据的可靠性,增大了接收距离,实测表明在35米的距离范围内,从耳机收到的音乐清晰悦耳,关闭调制信号,静噪效果好,在15米的距离内,发送16字符的英文短信,接收端显示正确无误。不足之处是从站没有使用锁相环,有时会出现接收机频率轻微偏移的现象,这点有待改进。
。 (本文来源网友上传,如有侵权,可联系管理员删除)
版权声明:网站转载的所有的文章、图片、音频视频文件等资料的版权归版权所有人所有。如果本网所选内容的文章作者及编辑认为其作品不宜公开自由传播,或不应无偿使用,请及时联络我们,采取适当措施,避免给双方造成不必要的经济损失。