TOP1 基于NFC技术控制的电子钱包电路设计
NFC具有双向连接和识别的特点,工作于13.56MHz频率范围,作用距离接近10厘米。NFC技术在ISO 18092、ECMA 340和ETSI TS 102 190框架下推动标准化,同时也兼容应用广泛的ISO 14443 Type-A、B以及Felica标准非接触式智能卡。PN544符合欧洲电信标准协会(ETSI)制定的最新NFC规范,能够为手机制造商和电信营运商提供完全兼容的平台,用以推出下一代NFC设备和服务:PN544完全兼容现已发布的所有通过单线协议(SWP) 连接SIM卡和主机控制器接口(HCI)的NFC规范。
NFC射频电路是由EMC滤波电路、匹配电路、接收电路、天线等四部分组成。由于该系统是以13.56MHz的操作频率为基础。该频率由石英晶振产生。与此同时还会产生高阶谐波。为了符合内部电磁兼容性规则,13.56MHz的三次、五次及五次以上的高阶谐波必须适当的抑止。所以该EMC电路配置为一LC低通滤波器,用来滤除高次谐波。
天线匹配电路设计
由于天线线圈本身是一个低阻抗的设备,为了能够把NFC IC 送出的能量以最大化的传递给天线 ,所以在天线与NFC IC间须加一匹配电路。消除因不匹配而造成的信号反射形成的能量损失。接收电路由R127,C118,R128,C119组成,芯片内部产生的Vmid电位作为RX管脚的输入电位,为减少扰动,需用电容将Vmid接地。Vmid的偏置电压可以增加Rx脚的电压驱动。图2 所示的为NFC 射频接收电路。

图2 NFC射频部分电路
本文的NXP实用的NFC电子钱包解决方案,以13.56MHz的操作频率为基础,以手机为交易平台 ,由NXP PN544 NFC控制器 (PN65O内置了安全模块)和安全模块两大部分实现移动支付及数据交换功能,为电子支付提供便捷、安全、超凡体验。
基于NFC通用读卡器电路设计
在当前的许多RFID应用中,设备制造商不一定能决定客户采用什么收发器,特别是收发器芯片。因此,为了最大程度地提高自己在某个特定项目中中标的机会,设备制造商必须提供这样的读卡器,要么它能支持市场上尽可能多的收发器芯片,要么它本身至少是比较容易定制的。了要求其能支持一系列协议、标准和收发器外,客户对读卡器可能还有其它功能性方面的要求,如高性能、防冲突、远/近感应距离、移动性及功耗。但在单个读卡器中很难同时满足如此之多的要求。为了满足所有这些要求,制造商可能需要提供一系列可满足不同要求的读卡器。
EM4094是一个集成的收发器芯片,它可用于构建RFID读卡器的模拟前端模块。该芯片的数据传输及接收链路允许传送和解码任何通信协议,因此EM4094支持所有EM公司的13.56MHz收发器芯片、ISO15693、ISO14443 A&B、以及Sony Felica协议。通过适当设定,EM4094甚至还可以与NFC设备通讯。本文将通过一系列的步骤说明一个硬件工程师应该怎样集成和利用EM4094 RFID读卡器电路。

图1:典型的应用电路配置。
天线驱动器输出电路设计
ANT1 和ANT2为天线驱动器的两个输出端,它们可同相或反相驱动,这使得有可能用不同的方式连接读卡器天线,以及依据所选择结构的不同产生四个不同功率等级的天线。EM4094还可与一个远端天线一起使用,此时EM4094的输出阻抗(见图3)必须与通信线路阻抗相匹配。

图3:阻抗匹配电路。
若采用同轴电缆,那么在只使用一个天线驱动器的情况下,EM4094的输出阻抗将必须在10欧姆(ANT1可选)和50欧姆之间进行调整;当两个天线并联使用时,EM4094的输出阻抗将必须在5欧姆(ANT1可迁)到50欧姆之间进行调整。为了实现一个良好的阻抗匹配,开发人员可借助Smith图表选择使用一个LC PI网络和选择合适的元件参数值。
如果读卡器天线能够与EM4094集成在同一块PCB板上,那么你可使用直接天线相连方法(见图2)。在这种情况下,天线和串联电容形成LC串联回路。这一回路的谐振频率为读卡器的频率。串联电阻用于抑制品质因数并将天线的电流设定在 EM4094的额定值以下。当天线工作在其谐振频率时,直接连接天线可获得较高的功率。有关IC天线的不同连接方式可参见EM4094应用指南。

图2:直接天线连接。
收发器信号接收
RFIN1 和RFIN2是该IC接收链上的两个输入引脚,它们被EM4094用来解调收发器送过来的数据流,其引脚 上的电压必须设定在GND和VDD之间,这两个解调输入必须具有相同的性能和呈现出相同的灵敏度。配合一个外部匹配阻抗电路,这两个输入端可用于解调输入的相位或幅度调制信号。未使用的输入脚应当通过一个10nF的电容接至模拟地。输入引脚的高灵敏度使得读卡器即便在电子标签的最小电源级别上仍能有较远的读取距离。
TOP2 采用PN512的NFC驱动电路设计
NFC技术原理:支持NFC的设备可以在卡操作或读写器模式下交换数据。在读写器模式下,启动NFC通信的设备,也称为NFC发起设备(主设备),在整个通信过程中提供射频场(RF-field)。它可以选择106kbps、 212kbps或 424kbps其中一种传输速度,将数据发送到另一台设备。另一台设备称为NFC目标设备(从设备),不必产生射频场,而使用负载调制(load modulaTIon)技术,即可以相同的速度将数据传回发起设备。此通信机制与基于ISO14443A、MIFARE和FeliCa的非接触式智能卡兼容,因此,NFC发起设备在读写器模式下,可以用相同的连接和初始化过程检测非接触式智能卡或NFC目标设备,并与之建立联系。

基于NFC的无线通信系统电路设计
在很多场合有线通信技术并不能满足实际需要, 比如在野外恶劣环境中作业。使用无线射频通信芯片构建的通信模块, 用单片机作为控制部件, 配合一定的外围电路就能很好地进行两地空间区域信号对接, 实现自由数据通信, 解决了无线通信的技术难题。并且其具有硬件构造简单、维护方便、通信速率高、性能稳定等优点, 能在电子通信业得到广泛应用。本文的控制部件选用AT 89C51 型单片机。由于这种芯片只有SPI 通信接口, 而目前常用的单片机都没有这种接口, 因此需要对该芯片的通信时序进行模拟,所以在控制器里编程时要严格按照芯片工作时序进行。
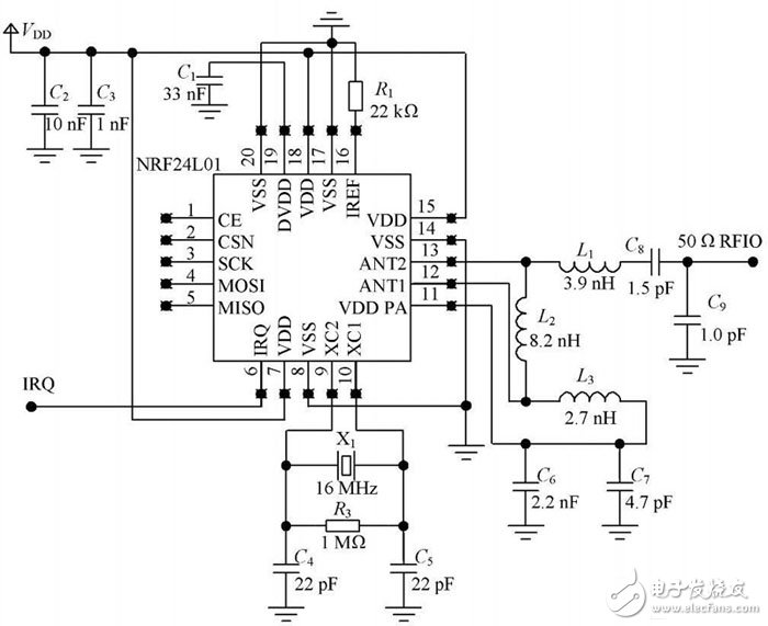
NRF24L01 芯片构成的通信模块电路设计
NRF24L01 芯片通信模块电路核心器件NRF24L01 配合网络晶振、解耦电容、偏极电阻一起工作构造稳定射频通信模块。该芯片是贴片结构, 模块占用空间少, 如图2 所示。

图2由NRF24L01 芯片构成的通信模块电路图。
系统通信电路设计
系统通信电路如图所示。本电路中应用单片机AT89C51作为控制芯片, 对NRF24L01 主通信模块的接口时序模拟和对数据的发送与接收进行处理。

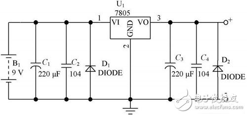
图3电源电路图。

图4系统通信电路图。
TOP3 PC 机通讯电路设计
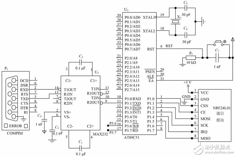
如果单片机通信电路与单片机通信电路通信, 则两个硬件电路和图4 相同, 只是在软件设计时需在每个通信端设定不同的通信地址, 以辨认每个通信端口。若是单片机通信电路与PC 机或者具有COM 口的设备电路通信, 则需要一个转接电路, 其硬件电路如图5 所示。

图5 SPI 接口与MAX232 通信硬件电路图。
在图5 所示的电路中, 单片机左侧是一块MAX232芯片, 其作用是将PC 机中的232 电平与单片机的T TL 电平匹配。最左侧是9 芯母接头, 在使用时可接在计算机COM 口上与计算机通信。单片机右侧接一块射频通信模块。由于此块单片机同样没有SPI 接口, 所以需要用普通接口软件模拟SPI 接口, 其编程要严格按SPI 端口的通信逻辑时序。
无电池近场通信键盘电路设计
此解决方案使用近场通信 (NFC) 技术实现了无电池键盘。核心部分是可以由主机微控制器读写的 TI 动态 NFC 标签。支持 NFC 的手机可以快速发现并识别该键盘,然后在键盘和应用程序之间建立连接。此设计是无电池系统(即,无需电池即可工作),客户可以利用该系统构建具有优化尺寸的产品(例如薄键盘)以及重量更轻的产品(例如易于携带)。

NFC产品在智能电视中的应用电路设计
NFC近场通信(Near Field CommunicaTIon)是一种短距离的高频无线通信技术,允许电子设备之间进行非接触点对点数据传输(在十厘米内)交换数据。这个技术由射频识别技术(RFID)演变而来,且向下兼容RFID.通过在智能电视应用NFC技术,便于智能手机等设备和电视机实现快速配对,分享内容。也可以实现带NFC功能遥控器与NFC电视的轻松配对,镜像模式在几秒内就能激活,并开始向大屏幕或家庭影院上传输流媒体内容。其实NFC技术也用在蓝牙的配对,手机支付,信息直接的交互与保存等应用。
TRF7970A模块硬件电路设计
TRF7970A是一款13.56MHz RFID高集成度的射频前端芯片,完全支持NFC的协议标准,通过对该芯片的ISO Control寄存器进行配置,可以设置成为不同模式的工作状态;TRF7970A支持SPI和并口两种通讯接口模式,宽电压(2.7V~5.5V)供电,内部集成了LDO,支持5种电源管理模式,在5V供电的情况下输出功率可达200mW。接收回路有两路(RX1和RX2 ),相位相差90度,保证接收的稳定和可靠性,其基本的硬件电路如下图所示:

TRF7970A天线匹配电路构建
TRF7970A天线是一款50欧姆的阻抗匹配天线,其基本的匹配电路如下所示:

由于天线的材质和尺寸大小不一样,每一款生产出来的TRF7970A天线匹配电路天线都要做完整的天线匹配,根据设计的系统Q值,天线的电感值来对射频前端的参数进行完整的匹配。
TOP4 RF430CL330H 模块硬件电路设计
RF430CL330H是一款满足NFC Type 4的动态标签,支持ISO/IEC14443 Type B,支持SPI和I2C接口,有RF唤醒功能的一款动态标签;其基本的硬件电路如下:

从该原理图可以看出,外面很少的外围器件就可以集成到别的芯片外围电路上去,以实现快速的NFC功能。在该遥控器项目中,RF430CL330H及外围电路集成到遥控器的电路上,只是把线圈拿出来作为一个独立的模块,这样便于读写操作。
随着NFC近场通信功能的不断普及,以其传输速率快,安全性高等特点,在不同的领域都有着广泛的应用。尤其在授权,支付,蓝牙以及WIFI配对方面有着突出的优势,将NFC的应用引入智能电视,使得信息分享,通信连接更加方便快捷,将能够极大提升用户体验。能增加用户体验的同时,NFC近距离通信还有哪些性能需要进一步完善呢?在未来发展前景又怎样?有太多的问题等待我们去思考,就此欢迎各位电子爱好者踊跃发表高见。
采用NFC技术的无线遥控器系统电路设计
EEPROM与显示器电路设计
根据存储数据量的大小,本实例选择的EEPROM为AT24C02,串行EEPROM是基于I2C总线的存储器件,遵循二线制协议,由于其具有接口方便,体积小,数据掉电不丢失等特点,在仪器仪表及工业自动化控制中得到大量的应用。SCL为串行时钟输入管脚,用于产生器件所有数据发送或接收的时钟。 SDA为双向串行数据/地址管脚,用于器件所有数据的发送或接收。A0、A1、A2为器件地址输入端,用于多个器件级联时设置器件地址。当这些脚悬空时默认值为0,当使用AT24C02时最大可级联8个器件,如果只有一个AT24C02被总线寻址,这三个地址输入脚A0、A1、A2可悬空或连接到GND。 WP为写保护,如果WP管脚连接到VCC,则所有的内容都被写保护,只能读。当WP管脚连接到GND或悬空时允许对器件进行正常的读/写操作。
遥控器具有温度显示功能,本系统选择了SMS0301C3标准段型液晶显示模块(LCM),为段型液晶显示器(LCD),可显示3位数字及6段提示符及2个小数点,微功耗,可与单片机采用三线式串口连接,广泛应用于手持式仪器仪表。SMS0301C3结构如图6所示:

电路原理图
本系统遥控电路原理图如图所示,主控制板电路原理图如图8所示,无线发射数据十位与设定温度对应如所示,无线发射数据个位与设定温度所示:


PT2262的供电电源VC由单片机提供,单片机输出引脚D0~D5输出的高电平经过二极管1N4148为PT2262供电。当没有无线发射信号时,D0~D5为低电平,VC也为低电平,PT2262不工作;当有无线发射信号时,D0~D5会产生高电平,D0~D5之中任何一个产生高电平都会使 VC变为高电平,PT2262才会工作。D0~D5为无线发射数据位,通过单片机引脚输出给PT2262,然后通过无线模块发射出去。
LEDJIA为按键“JIA”指示灯,当按键“JIA”按下则LEDJIA闪烁一次;LEDJIAN为按键“JIAN”指示灯,当按键 “JIAN”按下则LEDJIAN闪烁一次;LEDON为按键“ON_OFF”指示灯,当按键“ON_OFF”按下则LEDON闪烁一次。 PT2272L6通过射频接收模块接收无线信号,并把解码得到的6位数据信号通过P2口低6位送给单片机。然后单片机对此信号进行解码,计算出设定温度,然后根据实际温度与设定温度的比较,由单片机输出相应的控制信号,实现恒温控制功能。
TOP5 采用NFC技术的无线通讯系统接口与复位电路模块设计
短距离无线传输具有抗干扰性能强、可靠性高、安全性好、受地理条件限制少、安装灵活等优点,在许多领域有着广泛的应用前景。低功耗、微型化是用户对当前无线通信产品尤其是便携产品的实际需求,短距离无线通信逐渐引起广泛关注。常见的短距离无线通信有基于802.11的无线局域网WLAN、蓝牙 (blueTooth)、HomeRF及欧洲的HiperLAN(高性能无线局域网),但其硬件设计、接口方式、通信协议及软件堆栈复杂,需专门的开发系统,开发成本高、周期长,最终产品成本也高。因此这些技术在嵌入式系统中并未得到广泛应用。普通RF产品不存在这些问题,且短距离无线数据传输技术成熟,功能简单、携带方便,使其在嵌入式短程无线产品中得到了广泛应用。
单片机的时钟电路和复位电路:单片机时钟电路设计中,选择晶振频率11.059 2 MHz,约定PC机和单片机的通信速率为9 600 b/s,并选择相应电容与单片机的时钟引脚相连构成时钟回路。在复位电路设计中,采用复位引脚和相应的电容、电阻构成复位电路。单片机与PTR2000接口原理电路如图所示。

单片机与PTR2000接口电路:AT89C52 单片机主要完成数据的采集和处理,向PTR2000模块发送数据,并接收由PC机通过PTR2000 传送的数据。和单片机相连的PTR2000模块主要将单片机的待传数据调制成射频信号,再发送到PC机端的PTR2000模块,同时接收PC机端的 PTR2000模块传送的射频信号,并调制成单片机可识别的TTL信号送至单片机。单片机的RXD和TXD引脚分别和PTR2000的DO和DI引脚连接,实现串行数据传输;决定PTR2000模块工作模式的TXEN、CS、PWR 3个引脚分别和单片机I/O控制口的P2.0~P2.2相连,PTR2000工作时,由单片机中的运行控制程序实时控制其工作模式。

该接口电路设计首先需进行电平转换。PC机的串口支持RS-232标准,而PTR2000模块支持TTL电平,选择MAX232器件进行两者间的电平转换,接口电路如图所示。PTR2000模块进行串行输入、输出,引脚DI、DO通过电平转换器件和PC机串口相连;PTR2000的低功耗控制引脚。 PWR接高电平VCC,即PTR2000固定工作在正常工作状态;频道选择引脚CS接GND低电平,即采用固定通信频道1,固定工作在433.92 MHz;PC机串口的RTS信号控制TXEN引脚,以决定PTR2000模块何时为接收和发射状态。PC机和串口的传输速率设定为9 600 b/s,和单片机保持一致。
TOP6 基于单片机的多机无线近距离通信系统电路设计
现代通信技术的迅速发展使得许多应用领域都采用无线的通信方式进行数据传输。编解码芯片PT2262、PT2272组成的电路,由于具有体积小、功耗低、功能强、成本低等特点,广泛应用于各类的无线遥控器、无线报警器以及玩具等其他小型电器装置。但是,这种电路极少用在多个字节数据的通信方面,具有一定的局限性。本文主要介绍利用433 MHz高频发射模块和接收模块来制作多机无线ASCII码格式的短信通信。该通信方式是在433MHz高频发射模块和接收模块的基础上自己定义无线传输协议,实现任意两机之间的多个字节数据通信。
主机电路的设计
由于系统涉及的程序量比较大,所以要求Flash程序存储器的存储量不能太小;对发射和接收的短信进行存储,要用到EEPROM数据存储器模块,EEPROM数据存储器存储的内容掉电时不会丢失;接收解码需要脉宽的捕捉和比较功能,要用到捕捉/比较/脉宽调制CCP模块;发射、接收以及时钟均要用到独立的定时器,所要求的定时器的个数不少于3个。基于设计需要,采用Microchip公司的PICl6F877A芯片作为系统的主控制器。该电路主要由主控芯片、晶体振荡电路和在线仿真接口组成,如图2所示。设计中使用MCLR、RB6、RB7三个接口作为在线仿真接口。

发射和接收电路的设计
采用433 MHz高频发射和接收模块。433 MHz的高频发射电路在控制脚为高电平时起振并发射等幅高频信号,当控制脚为低电平时停止振荡。因此,可以用控制脚对高频电路完成幅度键控(ASK调制),相当于调制度为100%的调幅。当接收模块接收到433 MHz的等幅高频信号时,信号脚就输出高电平,否则输出低电平。所以接收信号脚的高低电平变化会与发射控制脚的高低电平变化相对应。多个接收模块可以同时接收到同一个发射模块发射的信号,可以实现一机发送,多机同时接收。图3所示电路是高频433 MHz载波的发射和接收模块。433 MHz的高频发射电路在控制脚B5为高平时,三级管T1导通,T2射级接地起振并发射等幅高频433 MHz的信号;当控制脚B5为低电平时,就停止振荡。因此,可以用控制脚B5对高频电路完成幅度键控(ASK调制),相当于调制度为100%的调幅。当接收模块接收到433 MHz的等幅高频信号时,信号脚就输出高电平到C2口,若未收到433 MHz的等幅高频信号则输出低电平。所以接收信号脚的高低电平变化会与发射控制脚的高低电平变化相对应。例如给B5引脚输入图4所示的波形,那么在接收模块的C2引脚上也将出现同样的波形。注意,B5和C2的控制信号分别由主控芯片PICl6F877A的RB5和RC2发出。

液晶外围控制电路的设计
采用诺基亚3310 LCD显示模块。该LCD为84&TImes;48点阵的液晶屏,一屏可显示4×7个(12×12点阵)汉字,或6×14个(6×8点阵)英文、数字、标点符号等字符。该液晶显示器轻薄短小、低功耗电量,常用于手机显示。液晶外围电路如图5所示。

本设计中,诺基亚33lO LCD用3 V的电压供电。其中,1引脚是电源脚,6引脚接地线,2引脚为SCLK,3引脚为SDIN。4引脚为数据/地址选择端,分别给4引脚高低电平,可以控制单片机对诺基亚3310 LCD写数据或者写命令。5引脚为使能端,低电平有效。8引脚为复位端,低电平有效。11引脚接背光灯电源的正级,12引脚接背光灯电源的控制级。9、 10引脚为诺基亚3310 LCD自带的喇叭,此喇叭用单片机来控制的声音效果并不理想,所以改用直流自带振荡蜂鸣器。为了避免蜂鸣器和背灯光工作时对液晶电源造成影响,蜂鸣器和背灯光由5 V的电源来供电,与液晶电源分开。
TOP7基于NFC技术的无线抄表检测系统电路设计
目前我国主要是依靠人工抄表收费,但存在入户难、企业管理费用开支高、效率低等诸多问题,已不能适应社会发展要求.智能化网络自动抄表系统成为必然趋势。而自动抄表技术的关键是改造传统的电表电量计量,即传统电表的电量检测与控制是实现自动抄表的核心。实现方法众多,如数字电表、基于IC卡电表等,但我国许多用户还是采用传统的磁电式电表。因此改造该电表是首要问题。传统的磁电式电表检测是利用红外检测、光电检测等方法,然后利用无线或红外发送方式传送到计算机或掌上机,以实现自动抄表。这里提出的无线抄表检测系统是基于掌上无线近距离抄表系统,检测电能表的转数,通过串行通讯口传送数据到掌上抄表器.从而控制断/送电。
光电检测模块
光电检测模块是准确测量用户电表表盘转数。常用检测方法:红外线对射式和反射式。而采用红外线对射式方法实现该系统设计较复杂,需将用户电表的表盘打孔。但采用红外线反射式方法较简单。只需在用户的表盘上做明显标记。因此该系统检测选用RPR220型反射式红外线识别传感器。在用户的电表表盘的某处用暗色油漆做标记,采用 RPR220识别无、有标记处,通过电压比较器比较输出高低电平信号,当检测到有标记时,比较器输出高电平,发光二极管不发光;当检测到无标记时,比较器输出低电平,发光二极管发光。图2为光电检测部分电路原理。

存储器模块模块设计
由于该系统检测模块需要储存大量数据,并具有掉电自动保存数据功能,X24C45是按16×16方式组织的SRAM和EEPROM位对位构成的串行 256 位NOVRAM(非易失性SRAM),另外,X24C45具有上电时自动调出,掉电时自动存储(Autostore)数据的功能,所以这里采用 X24C45实现数据存储功能。上电后,SRAM和EEPROM的数据互相传送。对SRAM操作,读写次数无任何限制。一旦电源电压降至4.3 V以下,数据便自动从SRAM保存到EEPROM中。为保证数据能够可靠存入EEPROM,电源电压不能下降太快,其典型时间为5 ms,带有电容的系统中一般都能够满足。EEPROM具有1 000 000次的存储寿命,数据可保存100年以上。
X24C45的读写操作都是针对SRAM的,因而其读写次数无限制。X24C45内部有8位指令寄存器,单片机通过SK和DI进行访问。在整个数据操作期间,CE必须保持高电平。图3为X24C45与AT89C51单片机的接口电路。

无线掌上抄表系统是以单片机为控制器,以其高性能、高速度、体积小、价格低廉、稳定可靠的特点应用于该系统。解决了目前传统抄表中的入户难、企业管理费用开支高、查表收费人员工作条件差、效率低、劳动强度大等问题。自动抄表系统是我国抄表行业的必然发展趋势。
。 (本文来源网友上传,如有侵权,可联系管理员删除)
版权声明:网站转载的所有的文章、图片、音频视频文件等资料的版权归版权所有人所有。如果本网所选内容的文章作者及编辑认为其作品不宜公开自由传播,或不应无偿使用,请及时联络我们,采取适当措施,避免给双方造成不必要的经济损失。