• 周一. 10 月 20th, 2025

智能家居照明控制系统硬件电路设计 – 嵌入式类电子电路图

4 月 13, 2019

  家居照明控制系统的智能化主要体现在两大功能模块上,一个是智能调光装置,另一个就是光照度的检测、显示及补偿装置。下面主要就这两方面来介绍智能照明系统的硬件设计,但这里要特殊申明的是,由于各种原因在硬件的具体制作与实验方面,本人只制作了照度检测、显示及补偿的演示装置。

  电源电路模块

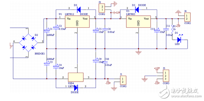
  本系统主要采用+-12V电源和+5V电源,电路图如图所示:

智能家居照明控制系统硬件电路设计

  复位电路模块

  AT89S51的RST引脚为复位引脚,只要在RST引脚上出现两个机器周期以上的高电平,即可实现复位。本设计采用的是按键复位,如图3-2所示,当按下按键后,电容被短路,RST引脚就处于高电平,就可以达到复位的目的。

智能家居照明控制系统硬件电路设计

  时钟信号电路模块

智能家居照明控制系统硬件电路设计

  AT89S51单片机的时钟信号通常用两种电路形式得到:内部振荡方式和外部振荡方式。内部振荡方式所得的时钟信号比较稳定。在引脚XTAL1和XTAL2外接晶体振荡器(简称晶振),就构成了内部振荡方式。由于单片机内部有一个高增益反相放大器,当外接晶振后,就构成了自激振荡器并产生振荡时钟脉冲。内部振荡方式的外部电路如下图所示。图中,两个电容起稳定振荡频率、快速起振的作用,其电容值一般在20-30pF。晶振频率的典型值为6MHz或12MHz,设计中电容取30pF,晶振为12MHz。

  主控制电路模块

  本设计中单片机的各管脚的控制功能阐述如下: ⑴P0口是一组双向I/O端口,它分时提供低8位地址和8位双向数据。在设计中P0.0~P0.7接上发光二极管后与八个上拉电阻相连,用于模拟照度补偿。⑵P1口是一个带内部上拉电阻的8位双向I/O端口。本设计中P1口与两个LED数码管相接,构成光照度显示部分。

智能家居照明控制系统硬件电路设计

  P2口是一个带内部上拉电阻的8位双向I/O端口。设计中,P2.2-P2.4用于外接A/D转换芯片,P2.0和P2.1用于三极管的驱动,P2.5用于采用PWM方式调光,P2.6和P2.7用于实现手动与自动切换及手动调光功能。 ⑷P3口是一个带内部上拉电阻的8位双向I/O端口。在整个系统中,这8个引脚 还具有专门的第二功能。本设计中用到P3.0和P3.1作为串口输出,RXD与TXD与电平转换芯片MAX232相连,信号经过电平转换后在PC机连接,通过光照度监控系统对光照度进行计算机监控。具体见上图3-4所示。

  数据采集及处理电路模块

  本设计中选择光敏二极管作为光照检测元件,具体电路如图所示:

智能家居照明控制系统硬件电路设计

  由图可知,为了将电流信号转换成电压信号,这里采用了反相比例运算。那么就可以得到1 m A /lx的灵敏度,对于灵敏度的分散性,可以用电位器R3进行调整。图中的电容的作用是将电灯光的明暗闪烁进行平均,使得输出不产生闪烁的现象,每lx的光产生的输入电流,即每lx的光就可以得到1 mV的输出电压。

  ADC0832与单片机的接口电路模块

智能家居照明控制系统硬件电路设计

  ADC0832的2脚与光照度传感器的输出电压outV相接,采用0通道输入,CS口与P2.4口相连,用于控制ADC0831的片选信号,低电平有效,7脚的CLK接在P2.3口,通过单片机为ADC0831输入时钟信号,5脚的DI选择通道控制与P2.5相连,6脚的串行口输出与P2.2相连,经A/D转换后的数字信号通过P2.2口输入单片机,由单片机进行处理。

  当ADC0832未工作时其CS输入端应为高电平,此时芯片禁用,CLK和DO/DI的电平可任意。当要进行A/D转换时,须先将CS使能端置于低电平并且保持电平到转换完全结束。此时芯片开始转换工作,同时由单片机向芯片时钟输入端CLK输入时钟脉冲,使用DI端输入通道功能选择数据信号。在第一个脉冲的下降沿之前DI端必须是高电平,表示启动信号。在第2、3个脉冲下降沿之前DI端输入2位数据用于选择通道功能。

  显示电路模块

智能家居照明控制系统硬件电路设计

  本设计采用LED动态显示方式,使用两个LED数码管进行显示,数码管是共阳极接法,分别显示个位和十位数据。a~h分别与P1口的八根I/O线相连,低电平有效,形成段选线多路复用,它们的公共端则由PNP型三极管8550控制。如果8550导通,则相应的数码管就可以亮,而如果8550截止,则对应的数码管就不能亮,8550是由P2.0,P2.1控制的,这样我们就可以通过控制P2.0、P2.1达到控制某个数码管亮或灭的目的。此外三极管还具有驱动作用,能够使数码管亮度加强。

  照度补偿电路模块

智能家居照明控制系统硬件电路设计

  通过数码管显示的电压值,能够反应出光照度的大小,因而就可以根据数码管的显示来进行照度补偿。本设计中利用8个发光二极管作为照度补偿的演示。

  调光电路模块

智能家居照明控制系统硬件电路设计

  本设计中采用PWM方式进行灯光调节,主要采用软件来实现。调光分智能调光和手动调光,通过P2.6和P2.7端口来控制。如图所示。

  串行接口电路模块

智能家居照明控制系统硬件电路设计

  为了使设计的电路更加智能化,能够与当今社会接轨,能够使人们随时地对光照度进行监控,本设计还设置了单片机与PC机的串行通信接口电路,为今后的网络化控制预留了空间。设计中采用单片机作为下位机,PC机作为上位机,利用MAX232作为电平转换来进行串行通讯。 MAX232是MAXIM公司生产的低功耗、单电源双RS232发送/接收器,MAX232芯片内部含有一个电容性电压发生器,可把输入的+ 5V 电源变换成为RS232 所需的±10V 电压,所以采用此芯片接口的串行通讯系统只要单一的+ 5V 电源即可。该芯片取用了16引脚的双列直插式封装。

。 (本文来源网友上传,如有侵权,可联系管理员删除)

版权声明:网站转载的所有的文章、图片、音频视频文件等资料的版权归版权所有人所有。如果本网所选内容的文章作者及编辑认为其作品不宜公开自由传播,或不应无偿使用,请及时联络我们,采取适当措施,避免给双方造成不必要的经济损失。