教室是学校照明用电的主要部分。教室灯光照度设计标准为室内平均照度300 lx,这样高的照度要求,如果没有合理控制方案,能源上将造成巨大的浪费。因此将智能照明控制系统应用于普通教室、阶梯教室具有相当的实际意义。对于学校而言,使用调光控制方式显然造价过高,难以接受,而且教学楼的灯具大多选择了 日光灯 ,调光控制需要专用的调光 镇流器 ,比较烦琐。因此, 开关 控制是学校教室照明主要的控制方式。本文结合学校实际电路,利用电力线通讯,采用PLCBUS 协议,设计了教学楼内各教室统一控制灯的低成本智能照明控制系统。
智能照明系统设计组成
智能照明系统设计分为主控模块、从控模块和照度传感器模块三部分。其中从控模块可以设置多个地址,主控模块和传感器模块发出地址控制指令,具有相同地址的接收模块根据指令作出响应,打开或关闭灯光。通过对接收模块设置地址的分组,可实现对所有教室的灯光分片和分区域的控制。PC 机和控制器也可发出用户开或关闭指令,使相同用户码的所有教室灯光打开或关闭。
接收模块的电路
采用PLCBUS-9402393 芯片设计的接收模块电路如图6 所示。一个接收模块可以控制两个照明回路,分别由芯片的12 脚和13 脚控制,每个回路可以设置一个主地址和15 个副地址。接收模块的19 和22 管脚连接电力线,从电力线上接收指令,芯片判断其指令中的目的地址是否与模块某接收到指令后判断其指令中的目的地址是否与模块某回路的地址相同, 如相同按照指令代码对芯片12 脚或13 脚输出高电平,Q1 和Q2 三极管 9014 起放大电流的作用,电流增大至 信号继电器 OJT-SS-112LM 动作电流后,使继电器 线圈 导通,则K1 或K2 闭合,照明回路LOAD1 或LOAD2 导通,灯光打开。如按照指令芯片12 和13 管脚无高电平输出或输出值小于信号继电器动作电流时, 则相应照明回路关断,灯光关闭。接收模块执行完控制指令后将发送反馈信息给控制模块。墙壁开关可安装在接收模块后,只有在模块供电后, 才能使用墙壁开关打开灯光,这样可以有效节约电能。

图6 接收模块照明灯光 控制电路
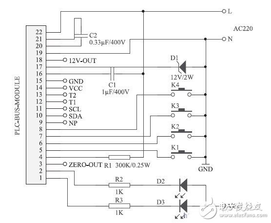
控制模块电路
芯片的5,6,7,8 管脚分别连接4 个按钮K1,控制模块电路如图7 所示。K1,K2,K3,K4, 通过对芯片的预设置可以使每个按钮发送不同的地址控制指令,例如设置K1 触发时芯片向电力线上发送B1 on 指令,则当按钮K1 按下时,模块发送B_ 指令,地址为B1 的接收模块的相应照明回路的开关将闭合,灯光打开。设置K2 触发时芯片向电力线上发送B1 off 指令,则当按钮K2 按下时,模块发送B1 off 指令,地址为B1 的接收模块的相应照明回路的开关将打开,灯光关闭。芯片的1 0 和1 1 脚连接PC 或 MCU 进行通讯,可完成发出控制指令和对模块芯片设置功能。

图7 控制模块电路
照度传感器控制电路
照度传感器采用On9668,是一个可实现光控阀值可调的光电集成传感器。电路如图8,图9 所示。控制模块电路中的按钮K1,K2,K3,K4 采用照度传感器电路代替, 芯片PLCBUS-9402393 的5,6,7,8 管脚各连接一个照度传感器。当环境亮度达到照度传感器Uadj 设置值时,OUT 管脚输出高电平或低电平,OUT 管脚连接单稳态触发器,这样从Q 端输出脉冲信号,输入到PLCBUS-9402393 芯片管脚5,6,7,8 端, 相当于触发控制模块电路的K1,K2,K3,K4 任意按键,就可发出相应控制指令。图8 为环境照度大于设定值时,发送触发脉冲的电路,图9 为环境照度低于设定值时,发送触发脉冲的电路。

图8 照度传感器控制电路1

图9 照度传感器控制电路2
传感器模块作为发射器使用,传感器模块连接两个亮度传感器。每个接收器有不同地址。假设暗区接收器地址为B1,亮区接收器为B2,也可将所有同侧教室的暗区接收器设为B1,亮区接收器设为B2,照度传感器检测到低于特定照度时,传感器模块K1 就会触发系统发送B1 on 指令, 所有地址为B1 的模块都会接收指令从而供电,教室暗区的灯就会打开; 当另一照度传感器检测到高于特定照度时,暗区传感器模块K2 就会动作,发送B1 off 指令,所有地址为B1 的模块都会接收指令断电,教室暗区的灯就会关闭。这样实现暗区灯光根据本区域的实际亮度进行自动打开和关闭,保障教室一定的照度。
系统利用电力线传输控制信号实现对灯的智能控制,用户只要在配电箱或墙壁开关上安装接收模块与发送控制模块,就能轻松实现智能化; PC 机作为一个多功能控制器使用,可随时加入和撤出,用户可以像搭积木一样随意按需布置,多个控制器控制范围用户可自己设置,即可实现分布控制,也可统一控制管理。
。 (本文来源网友上传,如有侵权,可联系管理员删除)
版权声明:网站转载的所有的文章、图片、音频视频文件等资料的版权归版权所有人所有。如果本网所选内容的文章作者及编辑认为其作品不宜公开自由传播,或不应无偿使用,请及时联络我们,采取适当措施,避免给双方造成不必要的经济损失。