目前,科学技术发展迅速,借助飞速发展的网络和信息技术,人们可以足不出户地纵览全球。为了适应信息化的需求,科研机构将智能化的理念引入小区管理,并进一步引入家庭,从而产生了智能家电的概念。将手机通信和以太网通信技术引入智能设计,恰好利用了现有的良好的通信条件,使在外的业主能及时了解家中的安全,提高业主的安全感,而且通过手机实时控制家电,提高了业主生活的舒适度。
家电控制板
家电控制板采用AT89C51为控制核心。扩展板的元件布局如图2-3所示,其上有四盏LED分别模拟四种家电,三个按钮模拟三种传感器。其中四盏LED分别连接单片机的P1.0、P1.1、P1.2、P1.3;三个按钮分别连接P2.0、P2.1、P2.2。

图2-3 家电控制模块
串行端口电路
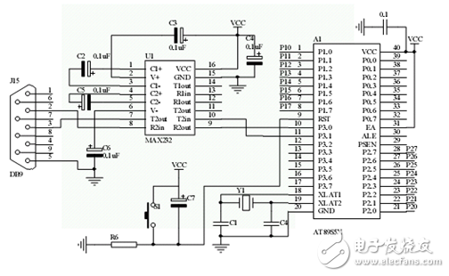
家电控制板采用串口与XSBase270实验箱进行通信,其采用了经典的兼容RS-232标准的MAX232芯片作为串口的电平转换芯片。电路的连接如图2-4所示:

图2-4 家电控制板串行接口电路
其中2脚RxD为接收引脚,3脚TxD为发送引脚,GND为信号地引脚。一般情况下普通串口只接这几个引脚;特殊的串口,如蓝牙串口除接上述的三个脚之外,还接了DSR引脚和CTS引脚,是因为蓝牙串口的数据流输出采用这两个脚的信号控制;而其他引脚是跟MODEM相关的。在智能家居系统中,家电控制板接普通串口,GSM模块接蓝牙串口。
RS-232信号相对于信号地而言,在正负电平之间摆动。发送数据时,发送端输出的正电平在+5V到+15V之间,负电平在-5V和-15V之间。无数据传输时,线上为TTL电平。接收器典型的工作电平在+3V~+12V与-3V~-12V。由于发送电平和接收电平的差仅为2~3V左右,所以其共模抑制能力差,加上双绞线的分布电容,信号传输距离最大为15m,最高速率为20kb/s。
MAX232包含2个驱动器、2个接收器和一个电压发生器电路,提供TIA/EIA-232-F电平。该器件符合TIA/EIA-232-F标准,每一个接收器将TIA/EIA-232-F电平转换成5V TTL/CMOS电平。每一个发送器将TTL/CMOS电平转换成TIA/EIA-232-F电平。
家电控制电路

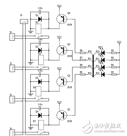
图2-7 模拟家电控制电路
家用电器控制的接口电路如图2-7 所示,K1~K4 为继电器,分别控制四路家电的闭合和断开,Q1~Q4 为继电器线圈电流驱动,电路由单片机的P1口进行控制,DD1~DD4 发光二极管用于显示某路控制电路的工作情况,主要为了调试电路而设置。
传感器接口电路

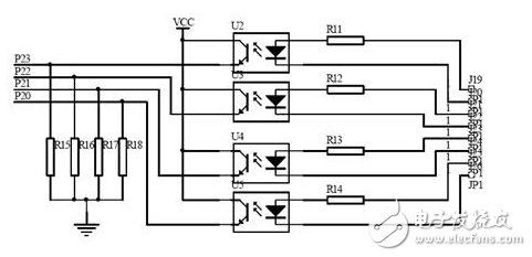
图2-8 传感器接口电路图
烟雾、煤气泄漏、红外等这些传感器的报警信号通过光电耦合接入单片机的P2 口,如图2-8 所示,在传感器没有报警信号时,光电耦合芯片处于截止状态,与之相接的单片机端口为低电平;当传感器有报警,传感器输出高电平,此时光电耦合芯片导通,与之相接的单片机端口为高电平,由单片机对报警信号进行采集并做出相应处理。
本文提出了基于嵌入式系统ARM10的智能控制平台的设计,功能包括了短信控制家电,传感器探测非正常环境并且通过手机短信告知业主,以及以太网实时视频监控等功能。使用标准串口线连接家电控制板与PC机。使用“串口调试助手”软件进行对串口的读写操作。往家电控制板输入形如“%0001”的字符串,观察是否能启动对应的LED。同样的,按对应的“传感器”按钮,观察PC机是否能收到正确的字符串。经过测试,家电控制板能够正常运行。
。 (本文来源网友上传,如有侵权,可联系管理员删除)
版权声明:网站转载的所有的文章、图片、音频视频文件等资料的版权归版权所有人所有。如果本网所选内容的文章作者及编辑认为其作品不宜公开自由传播,或不应无偿使用,请及时联络我们,采取适当措施,避免给双方造成不必要的经济损失。