• 周二. 10 月 21st, 2025

无线终端测试电路图集锦 – 嵌入式类电子电路图

5 月 15, 2019

  TOP1 nRF24L01无线温湿度测试系统电路设计

  在当今的工农业生产中,需要进行温湿度采集的场合越来越多,准确方便地测量温度变得至关重要。传统的有线测温方式存在着布线复杂,线路容易老化,线路故障难以排查,设备重新布局要重新布线等问题。特别是在有线网络不通畅或由于现场环境因素的限制而不便架设线路的情况下,给温湿度的数据采集带来了很大的麻烦。要想监测到实时的温湿度数据,就必须采用无线传输的方式对数据进行采集、发送、接收并对无线采集来的数据通过上位机进行处理,以控制并监测设备的运行情况,减少不必要的线路设备开支。

  温湿度采集电路设计

  DHT11是一款含有已校准数字信号输出的温湿度复合传感器。该传感器应用专用的数字模块采集技术和温湿度传感技术,具有极高的可靠性与卓越的长期稳定性。图2所示为其温度采集电路。DHT11传感器包括一个电阻式感湿元件和一个NTC 测温元件,可与高性能8位单片机相连接。校准系数以程序的形式储存在OTP 内存中,传感器内部在检测信号的过程中可调用这些校准系数。单线制串行接口可使系统集成变得简易而快捷,而且信号传输距离可达20m 以上。当连接线长度短于20m 时,应使用5kΩ上拉电阻,大于20m 时,应根据情况使用合适的上拉电阻。

  nRF24L01无线温湿度测试系统电路

  无线发射、接收电路设计

  nRF24L01是NORDIC 公司生产的一款无线通信芯片,采用FSK 调制方式,内部集成有NORDIC 自己的Enhanced Short Burst 协议。可以实现点对点或是1对6的无线通信。无线通信速度可以达到2 Mb/s.NORDIC 无线发射、接收芯片nRF24L01的电路原理图如图3所示。

  nRF24L01无线温湿度测试系统电路

  nRF24L01是单片射频收发芯片,工作于2.4~2.5 GHz 的ISM 频段,芯片内置频率合成器、功率放大器、晶体振荡器和调制器等功能模块,输出功率和通信频道可通过程序进行配置。nRF24L01芯片的能耗非常低,以 -5 dBm 的功率发射时,工作电流只有10.5 mA,接收时的工作电流只有18 mA,它具有多种低功率工作模式,节能环保,设计方便。nRF24L01无线收发模块的各管脚功能如表1所列,图4所示是nRF24L01与单片机连接时的电路图。

  nRF24L01无线温湿度测试系统电路

  本无线发射接收模块需要的电源为1.9~3.6 V,本系统中采用3.3 V 直流电源来直接对无线发射接收模块供电,5 V 电源经。ASM1117-3.3芯片转换后可得到稳定的直流电源,其电源转换电路如图5所示。

  nRF24L01无线温湿度测试系统电路 

  TOP2 串行通信模块电路设计

  主机单片机接收到nRF24L01的数据后,经MAX232电平转换可实现单片机程序下载与升级,同时可实现单片机与PC 机(上位机)的通信,以便将显示数据信息通过此电路传送到PC 机,并存PC 机上显示,其串行通信电路如图6所示。

  nRF24L01无线温湿度测试系统电路

  本文提出了一种针对无线数据传输问题的解决方案,该方案基于nRF24L01来设计无线温度采集系统。该系统采用低功耗、高性能单片机 STC12C5A08S2和温湿度传感器DHT11来构成多点、实时温湿度监测系统,最后在PC 机上完成配置、显示和报警等功能。该系统使用方便,扩展十分容易,可广泛应用于各种工农业生产和养殖等场合。

  射频技术在粮仓无线测试终端应用电路设计

  粮食的安全存储是关系到国计民生的战略大事,科学保粮具有重要的社会意义与经济价值。粮仓监控系统主要完成对粮食温度、湿度和气体浓度等参数的采集、存储和向监控中心传送数据以及执行监控中心的指令等功能。传统的粮仓监控系统中粮仓与监控中心大多采用RS-485等有线连接的数据通信方式,使得系统抗干扰差、连线繁多、扩展困难;当一个节点出现问题时还会影响整个系统,不利于粮仓的监控与管理。为此,本文给出了一种基于射频技术的粮库无线监控系统。

  无线通信终端的硬件设计

  无线通信终端由无线收发芯片和微控制器组成。本系统中的无线通信终端采用CC1020为收发芯片,PIC16F73单片机为微控制器。CC1020是基于SmartRF技术的全集成无线收发芯片。它工作在402-470MHZ、804-940MHZ等 ISM(Industrial, ScienTIfic and Medical)与SRD(Short Range Device)频段,采用频移键控(FSK)调制,集成锁相环(PLL)、压控振荡器(VCO)、功率放大器(PA)、低噪声放大器(LNA)、调制解调器(DEMOD)等功能,具有低电压、低功耗、高灵敏度、传输距离远、尺寸小等优点,与很少的一些外围器件搭配就可以设计成强大的具有无线通信功能的嵌入式系统。PIC16F73是低功耗、高性能的8位单片机,采用双总线结构(指令总线和数据总线分离)和精简指令结构,具有8Kb的Flash、192字节的片内RAM、串口和SPI接口,很好的满足了本终端对微控制器的要求。CC1020有32个引脚,它通过PDI、PDO、PCLK和PSEL这四个引脚与PIC16F73单片机的I/O端口相连,CC1020的应用原理图如图2所示。

  射频技术在粮仓无线测试终端应用电路设计

  图2. CC1020的应用电路示意图

  测试终端两种电源电路设计攻略

  在多功能智能仪器仪表中,在不同的工作现场,有时需要不同的供电方式。目前来说,在电源的研究方面,冗余电源和多种供电方式是现在的研究热点。冗余技术已经比较成熟,应用也比较广泛,现在很多仪器仪表都是基于冗余电源设计的。多种供电方式应用的也比较多,但是把多种供电方式集成于同一电子产品中的还不多。本文实现了两种供电方式的设计,并使其应用于多功能手持测试终端,有效降低产品的成本,并且为设备维护带来了方便。

  总线供电电路

  总线供电系统就是通过总线给挂在总线的设备提供电压,本设计能给设备提供5 V、3.3 V和1.8 V的电压。因为RJ45输出标准的+24 V,为了得到5 V、3.3 V和1.8 V的电压,必须进行电平转换。本设计是通过LM2576-5、ASlll7-1.8和ASlll7-3.3电源转换芯片,得到所需的电压。总线供电电路如图1所示。

  测试终端两种电源电路设计攻略 —电路图天天读(83)

  RJ45提供的24 V电压通过电阻熔丝,输入到电压转换芯片LM2576-5HV的VIN端,从FOB输出5 V的电压VCCl。VCCl经过去耦和滤波后,输入到电压转换芯片ASlll7-1.8V和ASlll7-3.3V的IN端,得到1.8 V的电压和3.3 V的电压DVCC。同时,总线供电也可以给锂电池提供充电电压,锂电池充电控制芯片的充电电压是3.5~7 V,所以可以用VCCl为其充电。具体实现时,在VCCl和MAXlll5的DC输入之间设计了一个充电开关。当采用总线充电时,把开关打到开的位置;当采用充电适配器充电时,把开关打到关的位置。

  锂电池供电电路设计

  在锂电池供电系统中,电池输出电压经过 TPS60110、 TPS60l00电源芯片,电平转换后,得到所需的5 V、3.3 V和1.8 V电压。在充电电路中,MAXl555作为控制芯片。MAXl555通过充电接口和AC适配器电源为单节锂离子(Li+)电池充电。它不需要外部FET或二极管,可以接受最高7 V的输入电压。片上温度限制简化了PCB布局,通过优化充电速率,可以在电池状况和输入电压处于最糟糕的情况下不受散热问题的制约。当达到MAXl555 温度限制时,充电器并不关断,而是逐渐降低充电电流。电池充电电路如图2所示。

  测试终端两种电源电路设计攻略 —电路图天天读(83)

  充电电压输入到VCC_PLUG,开始给锂电池充电,指示灯D1变亮,表明充电完成。

  为了得到3种规格的电压(5 V、3.3 V和1.8 V),需要对锂电池的输出电压实行电平转换,这里选择TPS601lO和TPS60100两款集成DC-DC的电荷泵芯片。TPS60110能输出5 V±0.2 V的电压,TPS60100能输出3.3 V±O.132 V的电压。两款芯片具有如下特点:

  ①最高可以输出300 mA的电流;

  ②具有较宽的输入电压范围;

  ③低功耗输出时具有能量存储功能;

  ④能很好地抑制电磁干扰。

  TOP3 两款电源转换芯片的外围电路

  两款电源转换芯片的外围电路比较简单,只需要在外面配置输入电容、输出电容及电感,具体电路如图3所示。

  测试终端两种电源电路设计攻略 —电路图天天读(83)

  由于系统还需要1.8 V的电压,所以通过1片ASlll7-1.8V实现1.8 V电压的转换。

  本文较为详尽地介绍了两种供电方式的硬件实现过程,重点突出其在手持测试终端中的应用。两种供电方式的设计,能提供5 V、3.3 V和l.8 V的电压,满足了一款智能仪器应用于多工业现场所需的两种供电方式的要求,在多功能智能仪器仪表的设计中,有着广阔的应用和市场前景。

  GPRS无线终端测试系统电路设计

  基于高性能单片机STM32和GPRS无线通信方案实现了对测试点CMMB网络覆盖情况的实时监测,并利用GPS接收器将测试终端的地理位子信息上传到服务器端,完成了对监测终端的精准定位。终端板卡供电方式采用太阳能供电系统,保障其在无电源和人员看守的情况下长期稳定的工作。最后通过综合测试,能实现所有要求的功能,完全满足本次设计的要求。

  系统分为测试终端和服务器端,服务器端只需要一台性能良好的个人计算机,而测试终端主要由以下几个模块构成:射频前端模块模块、功率测量与存储模块、GPS接收器、太阳能供电模块、处理器模块及GPRS无线通信模块。各个模块主要是通过 STM32微处理器的GPIO口连接与通信。处理器需要对射频前端的调谐器和解调器进行调谐频道和解调参数设置,并对RS误包率、LDPC误包率等信息进行读取。CMMB信号调谐器主要是对从天线接收的高频信号进行调谐输出中频信号;CMMB调谐解调模块主要是对信号进行解调和信道解码;功率的测量与存储模块负责将信号功率转换为电平信号送给STM32的ADC和将系统设置参数进行存储,GPS接收器用于获取监测点地理位子信息,最后处理器通过 GPRS无线模块将信息发送至服务器端并从服务器接收控制命令。系统整体结构如图1所示。

  GPRS无线终端测试系统电路设计

  GPS接收器

  监测终端通过GPS接收器采集监测点地理信息,包括:经纬度、海拔等,测试系统根据得到的GPS信息在地图的相应位置显示测试数据。本系统中选用 GTS-4E-00模块,采用邮票贴片封装,可适应高温高湿,电磁干扰等恶劣工作环境。其简化的电路图如图 2中所示,TXD连接STM32串口1,模块唤醒端连接PA9,J1为接收天线。

  GPRS无线终端测试系统电路设计

  该监测系统采用了处理器STM32开发平台和GPRS无线通信方案,成功地实现了对用户端CMMB网络覆盖情况的实时监测,为广大工程技术人员提供了一种高效、便捷的监管手段,达到了设计要求。

  TOP4 解读ZigBee射频芯片CC2430应用电路设计

  电路原理: 使用一个非平衡天线,连接非平衡变压器可使天线性能更好。电路中的非平衡变压器由电容C341和电感L341、L321、L331以及一个PCB微波传输线组成,整个结构满足RF输入/输出匹配电阻(50Ω)的要求。内部T/R交换电路完成LNA和PA之问的交换。R221和R261为偏置电阻,电阻 R221主要用来为32MHz的晶振提供一个合适的工作电流。用1个32MHz的石英谐振器(XTAL1)和2个电容(C191和C211)构成一个32 MHz的晶振电路。用i个32.768 kHz的石英谐振器(XTAL2)和2个电容(CA41和CA31)构成一个32.768 kHz的晶振电路。电压调节器为所有要求1.8 V电压的引脚和内部电源供电,C241和C421电容是去耦合电容,用来电源滤波,以提高芯片工作的稳定性。

  硬件应用电路

  CC2430芯片需要很少的外围部件配合就能实现信号的收发功能。图1为CC2430芯片的一种典型硬件应用电路。

  解读ZigBee射频芯片CC2430应用电路设计

  目前,国内外嵌入式射频芯片中,CC2430芯片是性能最好、功能更强的一个。它结合了市场领先的Z-StackTMZigBeeTM协议软件和其他 Chipcon公司的软件工具,为开发出无接口、紧凑、高性能和可靠的无线网络产品提供了便利。相信在未来几年,它的应用将会涉及到社会的更多领域。

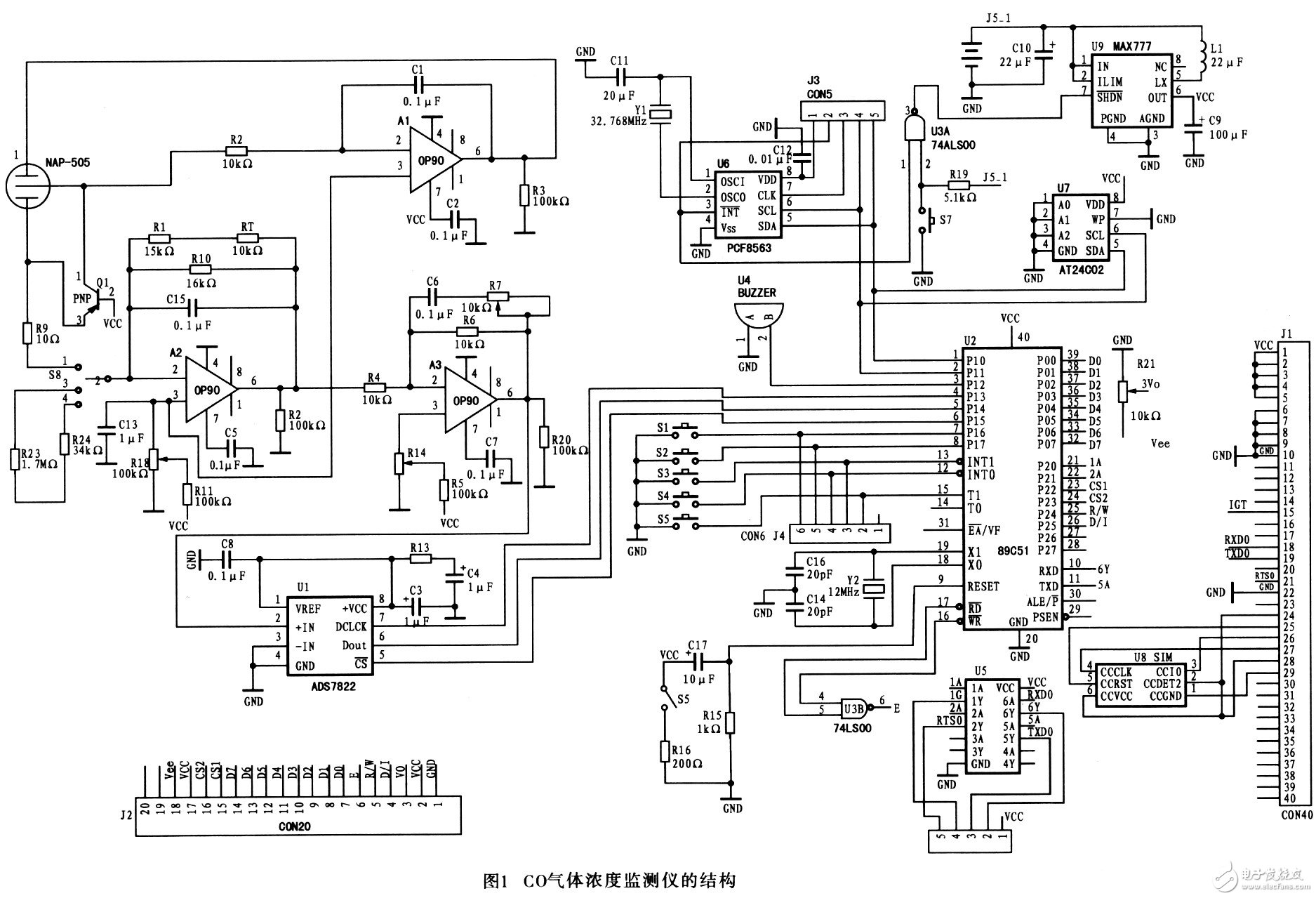
  TC35型无线气体测试系统硬件电路

  基于TC35 GSM模块的CO气体监测仪的设计,其主要特点是能够应用SMS进行数据传递。对无线通讯模块TC35进行了详细介绍,并给出TCC35短消息收发模块在 CO气体监测仪中的应用。CO气体浓度监测仪是用来测量相关环境空气中CO含量的便携式智能仪器。目前,国内CO气体监测仪与控制中心的数据通信最常见的是通过CAN总线、RS485总线或RS232总线来完成。RS232总线的通讯距离是12 m,最大可达15.4 m;RS485总线的通讯距离是1200 m。CAN总线的直接通讯距离最大可达10 km。但无论哪种方式都有距离的限制.而且最终决定了控制中心的固定性。随着GSM移动通信网络的迅速普及和竞争的日益激烈.GSM模块作为一种主要的 GSM网络接入设备.应用越来越广泛,并已开发出多种前景乐观的应用。

  TC35型模块是终端的主要功能部件,由GSM基带处理器、电源专用集成电路、射频电路和闪速存储器等部分组成,负责处理GSM蜂窝设备中的音频、数据和信号,内嵌的软件部分执行应用接口和所有GSM协议站的功能。基带处理器包含蜂窝无线部分的所有模,数转换功能,为满足GSM、PCS蜂窝用户市场日益增长的要求.在不用外接电路的情况下就能支持FR、HR和 EFR语音和信道编码。射频部分基于SMARTI型电路.模块内的天线电缆连接到GSC类型的 50Ω 连接器。TC35模块适合最小功率的GSM蜂窝设备.这种蜂窝设备的应用部分构成人机接口(MMI)。通过串口(RS232)可接入TC35。TC35通过40针ZIF连接蜂窝应用部分,ZIF连接器提供控制数据、音频信号和电源线的应用接口。终端系统的工作电压为5 VDC。由于TC35的突发耗电电流峰值可达3 A.故外加稳压器件必须达到足以提供该额定电流的条件。在该终端中。采用LM2596型开关电源完成12V到5V的转换.作为TC35终端的电源。必须注意的是。由LM2596完成开关电源转换需要大功率的电感器和电容器.以提高储能能力.满足TC35的耗电要求。

  TC35型无线气体测试系统硬件电路

  CO气体监测仪系统的结构

  具有GSM短消息收发功能的便携式CO气体浓度监测仪的结构如图所示。笔者研制的监测仪主要用于公共场所及某些生产车间空气中CO浓度的监测.采用电池作为供电电源.CO传感器N1选用日本根本特殊化学株式会社生产的NAP一505型电化学式传感器。传感器输出电流与CO气体浓度成线性。 A1(OP90)可以保证工作电极和参考电极等电位。传感器输出OμA~70μA电流经Aa(OP90)转换成0 V~O.7 V的电压,以保证当CO浓度在0“10-3时A3的输出为0 V~2.5V,以满足MD转换器U.I(ADS7822)的输入要求。OP90具有内部调零电路.允许仪器放大器提供真正的零输入零输出操作。NAP一 505的温度特性用常数B为3 435 K的NTC热敏电阻器进行补偿,温度经过补偿后.其输出在一10℃”50℃范围内能够满足精度要求。

  智能无线网络汽车测试系统硬件电路设计

  汽车试验是发现汽车设计开发中各种问题的重要手段,依据试验结果能对汽车各种性能做出客观的评价。作为汽车工业的基础工程之一,汽车试验在汽车工业的整体发展中发挥了重要作用。汽车性能测试系统是汽车试验工程的关键组成部分,它是由若干相互联系、相互作用的传感器和仪器设备等元件,为实现对汽车各项性能的测试而组成的有机整体,汽车测试系统的性能往往对整个汽车试验的效用产生重要影响。

  系统总体结构设计

  汽车试验主要包括动力性能、燃油经济性、操纵稳定性和排放特性等测试项目,主要性能参数有速度、加速度、燃油消耗量、温度以及操纵稳定性试验中的动态运动参数等,通过传感器得到的这些参数的测试信号,经过前端处理模块处理(整形、滤波、放大等) 后送入C805l-F020微处理器中,在单片机内部进行模数转换和数据处理后通过串口实现与Zigbee终端节点的连接,再由终端节点在WLAN中将数据发出,Zi-gbee中心节点接收到数据后经串口与上位机进行通讯。中心节点也可将上位机的命令发送给终端节点,控制终端节点执行。系统总体结构框图如图1所示。

  智能无线网络汽车测试系统硬件电路设计 —电路图天天读(84)

  

  TOP5 前端处理模块电路设计

  传感器将各种常见的非电量信号转换为电量信号,一般都较微弱,前端处理模块将这些信号进行处理后送至单片机的A/D转换端口。本系统共有8路传感器信号,包括2路压变传感器信号、2路-5~+5 V电压信号、2路4~20 mA电流信号和2路热电偶信号的前端处理。其中压变传感器信号和热电偶信号前端处理硬件电路分别如图2和图3所示。

  智能无线网络汽车测试系统硬件电路设计 —电路图天天读(84)

  AD620是一款低成本、高精度仪表放大器,仅需1个外部电阻设置增益,增益范围为l~10 000。对压变传感器信号的前端处理采用AD62-0、AD705组成的放大电路,该部分采用单电源供电,AD705是电压跟随器,为AD620提供输出电压的零点。将VREF、AGND送至MCU的8位精度AD-Cl的AINl.0、AINl.1端口,利用软件程序实现该路信号的参考电压和模拟地的计算。热电偶传感器用来测量汽车关键部件温度,其前端处理电路采用OP07的可调增益放大电路。OP07是一种低噪声、非斩波稳零的双极性运算放大器集成电路,具有非常低的输入失调电压,低失调、高开环增益的特性使得OP07特别适用于高增益的测量设备和放大传感器的微弱信号等。在对精确度要求不高的场合,OP07的失调电压可忽略,该电路中R25和R24用来调整系统放大倍数,在选用不同类别的热电偶时可适当调整两者的阻值。

  ZigBee节点模块

  汽车测试系统初步采用2个终端节点和1个中心协调器组成星状网的拓扑结构,3个节点均选用SZ05-ADV型无线收发模块,Zig-bee终端节点和中心节点通过标准串口分别与C8051F020模块和PC设备相连接,实现数据的无线传输。SZ05-ADV是高性能嵌入式无线收发模块,其核心器件是 Freescale公司的MCl3213。它是第2代标准ZigBee无线通信平台,在9 mmx9 mmxl mm 7l引脚LGA封装中集成有低功耗的2.4 GHz RF收发器和8位微控制器,MCl3213器件具有60 kB的闪存,MCl32lx解决方案能在简单的点对点连接到完整的ZigBee网状网络中用作无线连接,小占位面积封装中的无线电收发器和微控制器的组合使其成为成本效益的解决方案,MCl321x中的RF收发器工作在2.4 GHzISM频段,和802.15.4标准兼容,收发器包括低噪音放大器,1 mW的RF输出功率,带VCO的功率放大器(PA),集成的发送/接收开关,板内的电源稳压器以及完全的扩展频谱的编码和译码,MCl32lx中的微控制器基于HCS08系列微控制器单元(MCU),HCS08 A版本,高达60 kB的闪存和4 kB的RAM。

  SZ05-ADV嵌入式无线通信模块集成有符合ZIGBEE协议标准的射频收发器和微处理器,其数据接口包括:TTL电平收发接口、标准串口RS2-32 数据接口,可以实现数据的广播方式发送和目标地址发送模式。除可实现一般的点对点数据通信功能外,还可实现多点之间的数据通讯。其模块连接电路如图4所示。DATA、RUN、NET、ALARM为SZ05-ADV无线通信模块的4个工作状态指示端口,分别是数据收发、系统运行、网络状态和告警。 SLEEP引脚用来控制系统进入低功耗状态,低电平进入低功耗,高电平或悬空正常运行。

  智能无线网络汽车测试系统硬件电路设计 —电路图天天读(84)

  485CTL引脚是485收发控制,模块485接收时低电平输出,发送时高电平输出。CENTER、DEVICE引脚是节点功能配置接口,均为低电平有效,或分别与引脚TIao7、TIao8接跳线帽实现,如这2个引脚都为高电平或悬空则为路由节点。CONFIG引脚是配置接口,低电平有效,或加跳线帽,可在超级终端中进入系统配置状态。模块标准工作电压为DC-5V,正常工作电压范围为5~12V。数据接口有RS-232和TTL收发2种接口模式。 RS-232串口为TX2、RX2、SGND三线工作模式,TTL为TX1、RXl两线工作模式,TTL

  本文设计的基于 C805lF020和Zigbee无线网络的汽车测试系统实现了汽车试验中数据的无线传输,简化了试验现场布线,提高了试验效率,实验证明了该系统取代传统汽车测试系统的可行性,同时系统的扩展也比较容易,可以实现更多功能。本研究侧重于Zigbee 无线网络的应用开发,可为Zigbee技术在传感器网络中的应用提供一定的参考,但局限于软件程序系统和试验的电磁干扰,该系统的同步机制和抗干扰性能有待于进一步研究。

  TOP6 物品无线测试终端系统电路设计详解

  整个系统的工作方式如下:将DTGS-800 模块、行程开关、天线和其他辅助电路封装成一个独立单元制成定位终端,固定在存放物品集装箱的开箱口。运输过程中,当集装箱密封完好并正常运输时,此定位终端可以定时向监控平台发送经纬度、时间等信息;而当集装箱被非正常开启时会触及行程开关,该定位终端可及时向监控平台发送报警信息和定位信息。

  定位终端硬件总体框图如图2所示。

  物品无线测试终端系统电路设计详解

  整个定位终端系统包括电源和电池供电模块、MCU模块及外围电路、DTGS-800模块及外围电路。由一片单片机来控制具有定位功能的DTGS- 800,它们之间的通信是通过串口来完成的。由于所选单片机和DTGS-800的工作电平都在各自的工作电平范围之内,所以可以直接互连,无需额外的电平变换电路。

  电源和电池供电模块

  电源供电部分包括两部分:专门的电池供电和汽车电源供电。整个终端系统使用的是专门的电池供电,在运输行程较长而导致电池供电不足时,系统电压检测电路会发出报警,这时可以转换成由汽车电源对其进行供电。专门的电池供电。DTGS-800 供电有两种方法:电池供电(VBATT_INT引脚输入)和外部供电(VEXT_DC引脚输入)。当用电池供电时,要求供电电压VBATT_INT范围为+4.O V±10%。因此选用的是容量为10Ah、输出电压为3.7 V的锂聚合物电池。由于选择的单片机是3.3 V供电,故电池在向单片机供电时需加一片LDO(低压差线性稳压器)芯片MIC5219,其最小压差可以达到0.3 V,满足设计要求。

  物品无线测试终端系统电路设计详解

  MCU模块及外围电路

  MCU按其存储器类型可分为无片内ROM型和带片内ROM型两种。对于无片内ROM型的芯片,必须外接EPROM才能应用。带片内ROM型的芯片又分为片内EPROM型、MASK片内掩模ROM型、片内FLASH型等类型,一些公司还推出带有片内一次性可编程ROM的芯片。MASKROM的MCU价格便宜,但程序在出厂时已经固化,适合程序固定不变的应用场合。MCU选用的是宏晶科技公司的STC12LE5410AD,其工作电压为3.3 V,便于在所选定的系统电源下工作。这是一款带A/D转换的单片机芯片,具有超强抗干扰的特性,并且具有超低的功耗,正常工作时电流仅为4~7mA,空闲时电流《1 mA。它的工作周期仅为一个时钟周期,可以大大降低使用的晶振频率,从而降低EMI。

  MCU外围电路包括晶振电路、复位电路、开关检测电路和电压测量部分。开关检测电路用来检测行程开关的动作,电压测量部分利用单片机的A/D转换功能是来测量DTGS-800供电的电池电压,当检测到电池电压不足时会发出报警,此时需将供电部分转换到汽车电源上。MCU及外围模块电路如图4所示。

  物品无线测试终端系统电路设计详解

  传统的GPS定位技术在物流中应用时,除了使用GPS模块之外,还需要另外使用GSM模块等其他辅助硬件才能实现定位报警功能。而在本文基于GPSOne 技术的定位终端中,DTGS-800模块融合了定位、GSM及CDMA网络服务等多种功能,集成度和性价比高。

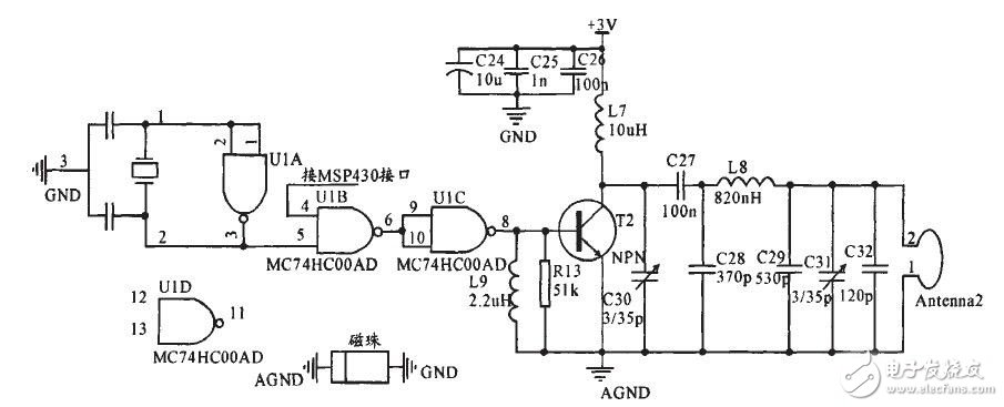
  TOP7 无线环境终端测试系统电路设计方案

  在整个系统的设计过程中,终点和节点都需要一个主控芯片进行处理。主芯片选用MSP430F5438系列单片机。在信号调制方面采用了OOK调制方案。在高频功放方面,采用了分立元件自制戊类放大器使用NEC公司的产品2SC3355做功放管。最后确定通信协议方案选择,设计思想足由检测终端发起一次信息阿步传输,所有的节点根据自己的编号在不同的时隙发送信息,中继节点自行搜索判断。通过一系列的选择和设汁,整个系统的结构设计如图1所示。

  无线环境终端测试系统电路设计方案

  图1 系统整体方案框图

  系统以MSP430F5438单片机作为终端和节点的主控芯片,光照探测由光敏电阻来实现,温度可由单片机内部自带的温度传感器得到。,数据的调制、接收采用串口通信,使用I/O口来控制天线的收发模式。从C3355的datasheet上则三极管的输出得到集电极的输出电容,故假设输出电容是15 pF,阻抗可等效为一个42Ω的电阻与一个15 pF左右的电容并联。取集电极馈电线圈的电感为10 uH兼作为输出的谐振同路,此时所需的谐振电容为22.12 pF,所以还需要在集电极到地接入一个(10~22.12)pF的电容,为了便于调谐,采用了一只5/35pF的可调电容,经过这样后,三极管输出为 42n的纯阻,然后经过一个42 Ω~16.3 kΩ的三阶低通滤波器实现阻抗变换,并且使输出波形平滑(滤掉载波的高次谐波)。

  在输出端接了一个100 nF的隔直电容,这会使得输出不再是42 Ω的纯阻,所以经过PSPICE仿真,进行校准,得到最终的具体参数。

  无线环境终端测试系统电路设计方案

  图2 e3355开关状态功放

  接收机解调电路分析

  由于本系统采用的是OOK凋制,所以采用灵敏度高的倍压检波。当终端与节点距离较远时,为了提高接收灵敏度,所以使用了两级放大,从而在距离较远的时候也能正常检测到信号。考虑到在近距离时,在天线线圈接收处加上限幅电路。这样就保证了在近距离和远距离时都能够接收到较好的信号。但是实际上由于在很远的时候接收到的信号还是很小,这样就导致了随着距离的远近需要改变比较器的参考电平,因此采用一个RC积分保持电路,使得能检测到最大的峰值,这样就实现了自适应比较,从而在远距离时串口依然能够正确识别信号。

  为r实现天线的复用,使用一个开关电路来切换收发模式。这个开关电路使用单片机I/O口来控制高速二极管的导通与关断来实现切换的。

  无线环境终端测试系统电路设计方案

  图4发射电路

  无线环境终端测试系统电路设计方案

  图5接收电路

  将欲传输的信息通过串口输出的电平控制本振的开断从而实现OOK调制,后级使用丙类功放发射,接收端节点将天线上的信号进行放大,然后倍压检波,通过自适应比较器解调出数据,最后再向终端回传环境信息。

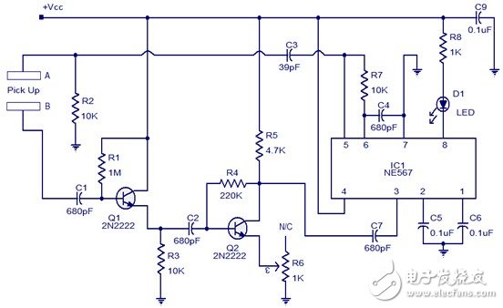
  TOP8 解读一种采用NE567接近无线探测器电路

  具有一个AM锁定检测和输出驱动电路内置PLL电路。NE567的主要功能是推动负载(通常为LED)时,在其探测波段的频率是在IC的输入。中心频率,频段输入,输出延迟等可以使用外部元件编程。

  NE567音解码器/PLLIC电路

  NE567是具有一个AM锁定检测和输出驱动电路内置PLL电路。NE567的主要功能是推动负载(通常为LED)时,在其探测波段的频率是在IC的输入。中心频率,频段输入,输出延迟等可以使用外部元件编程。NE567集成电路的功能包括0.01Hz至500kHz的频率范围内,高度稳定的中心频率,可编程带宽,高噪声抑制,可吸收输出百毫安的,外部可调VCO频率等NE567,常见的应用是高度免疫的误触发,双音频解码,遥控器,超声波控制,监测频率等。

  NE567接近探测器电路

  解读一种采用NE567接近探测器电路

  一个简单的接近探测器电路采用NE567在这里显示。第8针是内部输出驱动电路IC内部的输出终端。此引脚变为低电平时,输入频率的IC(PIN3)在检测带。电阻R7和电容C4设置的振荡频率。这些振荡是在5脚和它耦合到终端的组装起来使用电容C3挑。候机楼B拿起通过电容C1的晶体管Q1的基振荡,和夫妇。Q1和Q2形成了一个两阶段的集电极基极偏置2级放大器。R1和R4是基地偏置电阻,Q1和Q2的集电极。C2的夫妇输出第一阶段到第二阶段。拿起信号,从而放大并应用于IC的输入引脚(PIN3)通过电容C7。5233形成输出滤波电容器和电容C5决定接收信号的频带宽度。C9是由电源旁路电容。C2和R2提供了一个VCO信号的相移与此相移信号从IC由IC检测。当一些附近的成立大会,其终端的变化之间的电容挑对象。这种电容的变化而变化的频率,IC检测到这一变化,并显示指示。电阻R8限制输出LED电流。

  解读ZigBee无线终端温度测试系统电路

  随着人们生活水平的提高,食品的安全卫生越来越受到人们的重视。每年技术监督部门都要对全市各冷库食品进行抽检,检查后发现市民每年消费的农产品及其他易腐食品中有很大部分就是因为冷藏、冷冻未达到要求而变质的,因此对冷库温度的实时监测对于贮藏品的质量保证显得尤为重要。由于ZigBee应用的低带宽要求,ZigBee节点可以在大部分时间内为睡眠模式,以节省电池能量。当接收到广播信标时被唤醒并迅速发送数据,然后重新进入睡眠模式。 ZigBee可以在15毫秒或更短的时间内由睡眠模式进入活动模式,因此即使处于睡眠的节点也可以实现低时延的目的。

  系统硬件电路设计

  单个冷库温度无线监测系统的下位机主要是由单片机与温度传感器、无线射频收发器、键盘电路、显示电路、时钟电路等构成,上位机由单片机与无线射频收发器构成。下面将主要介绍上述几个模块的电路设计。上位机与下位机的单片机AT89C51的最小系统均如图3所示,图中外接晶体以及电容C2、C3构成并联谐振电路,它们起稳定振荡频率、快速起振的作用,其值均为30PF左右,晶振频率选6MHZ。外接复位信号采用的是上电复位和手动复位的结合。

  解读ZigBee无线终端温度测试系统电路 —电路图天天读(85)

  本系统为多点温度测试,温度传感器DS18B20既可寄生供电也可外部电源供电。为了尽可能减少使用单片机的I/O口,我们采用外部电源供电方式。同时注意单总线上所挂接的DS18B20的数目不宜超过8个,否则需考虑总线驱动问题。其硬件连接电路如图4所示:

  解读ZigBee无线终端温度测试系统电路 —电路图天天读(85)

  XBee Pro模块自带软件包,可以直接实现点对点的无线通讯,但需要提前将XBee Pro模块进行匹配,才能实现数据的无线通讯功能。因为单片机管脚电压为5V,而XBee Pro模块的管脚电压为3.3V,故若将两模块连接需使用光电隔离。其中上位机与下位机分别都有XBee Pro模块与单片机的连接,其硬件连接均如图5,设计采用的是独立式键盘,以查询方式工作。直接用I/O口线构成单个按键电路,每个按键占用一条I/O口线,每个按键的工作状态相互不会产生影响,其接口电路如图6所示:

  解读ZigBee无线终端温度测试系统电路 —电路图天天读(85)

  TOP9 独立式键盘电路设计

  P2.1口表示起动键,起动系统工作。P2.2口表示停止键,停止系统工作。P2.3口表示通道切换键,选择要观察的那路温度。P2.4口表示设限键,设定系统工作环境的范围。P2.5口表示加一键,数字“+”键,按一下则上限温度设定值加1。P2.6口表示减一键,数字“—”键,按一下则下限温度设定值减1。

  解读ZigBee无线终端温度测试系统电路 —电路图天天读(85)

  显示电路采用的是如图7所示的共阴极七段数码管,显示方式为节约硬件资源的动态扫描方式。

  解读ZigBee无线终端温度测试系统电路 —电路图天天读(85)

  DSl337是一种超小型的串行实时时钟芯片,除了具有其他时钟芯片所具有的记录秒、分、时、星期、日、月、年,闹钟,可编程方波输出外,最大的特点是体积小,连线少,性能良好。下位机单片机AT89C51与串行时钟DS1337的硬件连接如图8所示(其中R1=R1=R3=R4=3K):

  解读ZigBee无线终端温度测试系统电路 —电路图天天读(85)

  NE56604能为多种微处理器和逻辑系统提供复位信号,其门限电平为4.2V。在电源突然掉电或电源电压下降到低于门限电平时,NE56604将产生精确的复位信号。要实现上位机单片机的输出信号与监测单元PC机的通讯,通常利用监测单元PC机配置的异步通信适配器,通过MAX232电平转换器即可实现。其电平转换电路如图10所示:

  解读ZigBee无线终端温度测试系统电路 —电路图天天读(85)

  低温有毒的环境中解脱出来,为企业节约人力成本,又可以方便我们随时对其现场环境温度进行监控。毫无疑问,在监温系统中应用无线传感器技术以及适于它的 ZigBee无线通信协议,是现在及将来冷库温度监控的研究热点并具有广泛的应用前景。本文介绍了冷库温度无线监测系统,采用了近年发展起来的 ZigBee无线通信技术,在数据传输时,一旦建立了数据传输链路,后续的数据帧传输就可以直接采用CSMA.CA机制,点对点沿树传输直到完成所有数据帧的传输。

。 (本文来源网友上传,如有侵权,可联系管理员删除)

版权声明:网站转载的所有的文章、图片、音频视频文件等资料的版权归版权所有人所有。如果本网所选内容的文章作者及编辑认为其作品不宜公开自由传播,或不应无偿使用,请及时联络我们,采取适当措施,避免给双方造成不必要的经济损失。