• 周二. 10 月 21st, 2025

揭秘智慧家庭灯光控制系统电路 —电路图天天读(104) – 灯光控制电路

6 月 16, 2019

  以家为平台,利用计算机技术、数字技术、网络通信技术和综合布线技术,将与家庭生活密切相关的防盗报警系统、家电控制系统、网络信息服务系统等各子系统有机的结合在一起。通过中央管理平台,让家居生活舒适、安全、便利、节能、健康、环保。类似名称的还有数码家居、数字字园、网络家庭、家庭自动化、E-HOME等等。

  方案设计

  采用I无线系列芯片结合MICROCHIP的PIC系列单片机已开发出一系列的智能家居方案,如小区的水气无线抄表方案、家居终端无线开关方案、无线灯光控制方案、终端控制器大屏幕界面QVGA方案、终端 INTERNET接入方案等等。IAI公司的无线芯片系列具有集成度高、外围元件少、功耗低、性能稳定可靠等特点,芯片内部集成了FSK无线收发必需的全部功能模块,包括多边带PLL合成器、PA、LNA、混频器、基带滤波器、中频放大器、信号强度指示RSSI、数据质量侦测DQD、电池电压侦测、AFC 和微控制器等,同时MICROCHIP的PIC系列芯片单片机具有低功耗、高稳定性、抗干扰性好等特点。为此我司采用IA4421芯片已开发了两种小通讯模块PHY和EV-IA4421-433M-3,可以为用户提供串口或者SPI接口,方便用户使用和开发。

  灯光控制部分硬件组成框图如图1所示,其中各部分接口电路如下:

  电路图

  图1 无线灯光控制电路

  电路图

  图2 非隔离电源电路图

  ①非隔离电源电路为MCU和无线模块提供工作电压,如图2所示,采用PI的LinkSwitch-TN,由于功率MOSFET和控制器集成在一个 IC当中,设计过程可得到极大地简化。电路路中所用元件数目很少,无需变压器,即可以利用设计速成部分,使用标准元件完成常用输出电压和电流的设计。

  ②无线模块连接电路如图3所示,PHY只需使用5个I/O口即可工作,同时采用SPI兼容的控制接口作为数据通讯接口,我们测试板也正是使用这种方式与PHY模块进行连接的。各个接口功能如下:SCK:SPI串口时钟输入;SDI:SPI串口数据输入;NSEL:SPI片选输入(低电平有效);SDO:SPI串口数据输出;NIRQ:中断请求输出(低电平有效);PHY模块用作数据。该模块具有体积小、功耗底等优点,非常适合用于无线设备上。

  电路图

  图3 无线模块连接电路

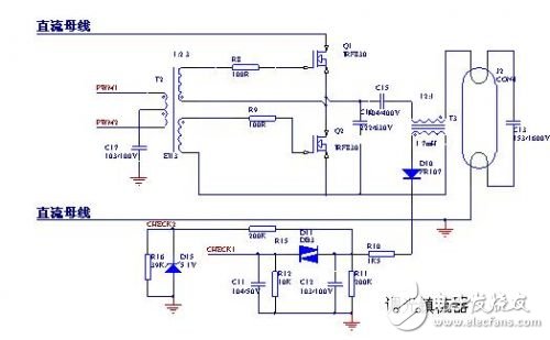
  ③调光模块电路如图4所示,包括一个EMI滤波器、一个无源功率因数校正、镇流器控制和灯谐振输出级,输出级采PWM输出驱动信号,通过驱动变压器驱动半桥MOS管,实现灯光的控制。

  电路图

  图4 调光控制电路

  手持RF遥控部分硬件组成框架

  手持RF遥控部分硬件组成框架如图5所示,具体电路接口如下:

  ①按键电路如图6所示,

  4*4轻触按键作为用户的输入,用户按键的输入判断是采用普通的I/O方式。具体每个按键定义为,可以根据开发着设计需要而定。

 

  电路图

  图6 按键电路

  ②无线模块连接电路与手持RF无线模块的电路与灯光控制部分基本一样,电路如图3所示,都是使用SPI方式与无线模块通信。

  ③电源电路如图7所示,手持遥控使用5V~9V干电池为系统供电。

  电路图

  图7 电源电路

  本文介绍的智能化灯光控制方案,可以通用到任一智能家居设计方案中,方便的应用于各种智能家居系统上。目前,智能家居可为用户提供家居安全报警、可视对讲、家电、照明调光、设备的室内外遥控、电话远程控制、INTERNET远程控制等多种功能。产品类型包括有线、无线或者有线和无线结合,无线方式具有无布线,移动,安装方便、应用场合广等优点逐渐成为应用主流。

。 (本文来源网友上传,如有侵权,可联系管理员删除)

版权声明:网站转载的所有的文章、图片、音频视频文件等资料的版权归版权所有人所有。如果本网所选内容的文章作者及编辑认为其作品不宜公开自由传播,或不应无偿使用,请及时联络我们,采取适当措施,避免给双方造成不必要的经济损失。