TOP1 车载模块原理分析与电路
EST527车联网模块,是一款车规级的车联网标准模块OBDII协议数据解析产品,支持ISO9141-2、ISO14230(KWP)、 ISO15765(CANBUS)等协议的物理层,可通过OBD-16标准接口与现有绝大部分汽车的ECU进行诊断通讯;模块将汽车电控系统的各项传感器数值转换为UART格式的数据进行输出,用户产品通过EST527_MINI模块与汽车快速连接,轻松实现车联网产品二次开发;还支持标准的OBDII汽车故障诊断功能,支持DTC诊断请求、故障码输出、故障码清除。

模块特色:标准OBDII接口支持;覆盖所有主流汽车协议、双MCU;处理速度快,是ELM327的5倍;上位机无需进行任何运算,所有数据都以数值方式返回;精确行驶里程算法,准确度99.5%;支持瞬时油耗、平均油耗及耗油量数据;支持车辆故障码诊断,两条指令即可完成故障码的读取和清除;模块化设计,高集成度;车规级抗干扰设计;邮票孔及插针双接口设计,满足所有应用场合;AT 指令集简单易用;极大的提升二次开发效率,缩短研发周期。
车联网 OBD模块采用邮票/插针两种不同的方式,通过UART连接各种车载设备,获取到OBD各种数据,依然采用双核处理,一个 MCU负责解码,一个负责运算,所有的数据都是已经解析好的数据,采纳该方案的不用了解任何关于汽车协议的知识,通过电路连接,做好界面就OK。
原理分析:EST527 车联网OBD模块,采集记录开始行驶时间、结束时间、总油耗(怠速油耗、行驶油耗)单次行驶里程、怠速耗油量、行驶耗油量、当次燃油费用、当次平均车速、当次最高转速、最高车速等驾驶行为习惯等数据,常用车速、转速、水温、电压、OBD故障码信息,将数据通过GPRS传输到后台,将对合作伙伴免费开放中文 OBD故障码库优质APP应用的API端口,可以实时查询12000多条汽车OBD故障代码信息。

GPS导航应用:该方案结合新一代实时路况导航,颠覆传统导航设备,采用EST527模块,直接显示油耗轨迹,某路段多少油耗一目了然,及时反馈对应的速度地图轨迹。基于 EST527模块开发软件的路况支持全国大部分高速路况信息,堵车时一看地图就清楚自己拥堵位置及路况界面,是出差的路况信息最好帮手。
云记录仪应用:我们将OBD采集到的数据根据车速、转速、万一发生碰撞,锁定该数据将汽车数据及视频数据及时发送到后台,结合大数据医疗救助体系,及时分析出合理援救方案,减少死亡率。
云GPS定位器:车链追踪与智能防盗系统,锁定汽车位置及行车轨迹,可通过电子围栏将信息传输到手机或者电脑,跟踪车况及地理位置信息。
车联网大数据:整合OBD+GPS+GPRS/CDMA/3G/4G,获取汽车数据、地理位置信息、驾驶行为习惯数据、汽车OBD智能故障诊断,CRM系统、平台互动与分享,改变司机朋友驾驶习惯、享受生活娱乐资讯资讯、提供维修保养、保险服务、关键路段设定维修站、加油站、生活消费场所、休息站等等。
车载开关电源电子电路方案详解
随着现代汽车用电设备种类的增多,功率等级的增加,所需要电源的型式越来越多,包括交流电源和直流电源。这些电源均需要采用开关变换器将蓄电池提供的+12VDC或+24VDC的直流电压经过DC-DC变换器提升为+220VDC或+240VDC,后级再经过DC-AC变换器转换为工频交流电源或变频调压电源。对于前级DC-DC变换器,又包括高频DC-AC逆变部分、高频变压器和AC-DC整流部分,不同的组合适应不同的输出功率等级,变换性能也有所不同。推挽逆变电路以其结构简单、变压器磁芯利用率高等优点得到了广泛应用,尤其是在低压大电流输入的中小功率场合;同时全桥整流电路也具有电压利用率高、支持输出功率较高等特点,因此本文采用推挽逆变-高频变压器-全桥整流方案,设计了24VDC输入-220VDC 输出、额定输出功率600W的DC-DC变换器,并采用AP法设计相应的推挽变压器。
推挽逆变的工作原理
图1给出了推挽逆变-高频变压-全桥整流DC-DC变换器的基本电路拓扑。通过控制两个开关管S1和S2以相同的开关频率交替导通,且每个开关管的占空比 d均小于50%,留出一定死区时间以避免S1和S2同时导通。由前级推挽逆变将输入直流低电压逆变为交流高频低电压,送至高频变压器原边,并通过变压器耦合,在副边得到交流高频高电压,再经过由反向快速恢复二极管FRD构成的全桥整流、滤波后得到所期望的直流高电压。由于开关管可承受的反压最小为两倍的输入电压,即2UI,而电流则是额定电流,所以, 推挽电路一般用在输入电压较低的中小功率场合。

图1:推挽逆变-高频变压器-全桥整流电路图
当S1开通时,其漏源电压 uDS1只是一个开关管的导通压降,在理想情况下可假定 uDS1=0,而此时由于在绕组中会产生一个感应电压,并且根据变压器初级绕组的同名端关系,该感应电压也会叠加到关断的S2上,从而使S2在关断时承受的电压是输入电压与感应电压之和约为2UI.在实际中,变压器的漏感会产生很大的尖峰电压加在S2 两端,从而引起大的关断损耗,变换器的效率因受变压器漏感的限制,不是很高。在S1和S2 的漏极之间接上RC缓冲电路,也称为吸收电路,用来抑制尖峰电压的产生。并且为了给能量回馈提供反馈回路,在S1和S2 两端都反并联上续流二极管FWD。 开关变压器的设计
采用面积乘积(AP)法进行设计。对于推挽逆变工作开关电源,原边供电电压UI=24V,副边为全桥整流电路,期望输出电压UO=220V,输出电流IO=3A,开关频率fs=25kHz,初定变压器效率η=0.9,工作磁通密度Bw=0.3T。
(1)计算总视在功率PT.设反向快速恢复二极管FRD的压降:VDF=0.6*2=1.2V

TOP2 AP法设计开关变压器
推挽逆变的问题分析
能量回馈,主电路导通期间,原边电流随时间而增加,导通时间由驱动电路决定。

图2:推挽逆变能量回馈等效电路
图2(a)为S1导通、S2关断时的等效电路,图中箭头为电流流向,从电源UI正极流出,经过S1流入电源UI负极,即地,此时FWD1不导通;当S1 关断时,S2未导通之前,由于原边能量的储存和漏电感的原因,S1的端电压将升高,并通过变压器耦合使得S2的端电压下降,此时与S2并联的能量恢复二极管 FWD2还未导通,电路中并没有电流流过,直到在变压器原边绕组上产生上正下负的感生电压。如图2(b);FWD2导通,把反激能量反馈到电源中去,如图 2(c),箭头指向为能量回馈的方向。
各点波形分析
当某一PWN信号的下降沿来临时,其控制的开关元件关断,由于原边能量的储存和漏电感的原因,漏极产生冲击电压,大于2UI,因为加入了RC缓冲电路,使其最终稳定在2UI附近。

当S1的PWN 信号下降沿来临,S1关断,漏极产生较高的冲击电压,并使得与S2并联的反馈能量二极管FWD2导通,形成能量回馈回路,此时S2漏极产生较高的冲击电流,见图4。

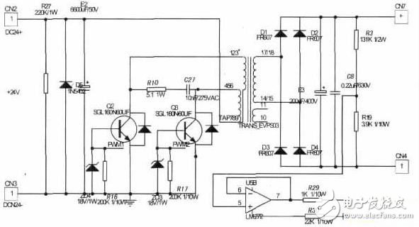
图5:推挽DC-DC变换器主电路图
原理设计
图5为简化后的主电路。输入24V 直流电压,经过大电容滤波后,接到推挽变压器原边的中间抽头。变压器原边另外两个抽头分别接两个全控型开关器件IGBT,并在此之间加入RC吸收电路,构成推挽逆变电路。推挽变压器输出端经全桥整流,大电容滤波得到220V直流电压。并通过分压支路得到反馈电压信号UOUT。

以CA3524芯片为核心,构成控制电路。通过调节6、7管脚间的电阻和电容值来调节全控型开关器件的开关频率。12、13 管脚输出PWM脉冲信号,并通过驱动电路,分别交替控制两个全控型开关器件。电压反馈信号输入芯片的1管脚,通过调节电位器P2给2管脚输入电压反馈信号的参考电压,并与9管脚COM端连同CA3524内部运放一起构成PI调节器,调节PWM脉冲占空比,以达到稳定输出电压220V的目的。
实验结果表面,输出电压稳定在220V,纹波电压较小。最大输出功率能达到近600W,系统效率基本稳定在80%,达到预期效果。其中,由于IGBT效率损耗较大导致系统效率偏低,考虑如果采用损耗较小的MOSFET,系统效率会至少上升10%~15%.
TOP3 车载对射式光电传感检测电路
随着单片机技术的飞速发展,以及电动机驱动芯片性能的日益完善,本设计系统通过单片机控制直流电动机实现了电动车在符合规定要求的跷跷板上的规定运动:在规定时间内的前进、后退运行;跷跷板处于平衡状态时以及到达跷跷板末端的停车候时;分阶段实时显示其行驶所用时间。该设计系统采用双CPU设计思路:选用AT89S52作为主CPU,主要完成对数据采集系统的数据处理,控制,电动车的实时显示,以及主从CPU的通信功能;选用 AT89C2051作为从CPU,控制电机的转速。该设计系统中采用脉冲宽度调制技术(PWM)实现对直流电动机的准确与灵活调速。
检测电路
光电传感器广泛应用于检测电路中,按结构形式可以分为反射式和对射式。本设计系统中电动车的行车路线检测,起停检测电路都要有反射式光电传感器完成,我们直接选用TCRT5000传感器,它是将一对红外发射、接收对管按合理的发射、反射接收角度安装在一个封装内,从而安装使用非常方便,测试准确度高;而平衡性检测电路由对射式光电传感器完成,此发射接受电路是有分立器件自行安装、调试的,测试结果理想。
对射式光电传感器也是由红外线发射管、接收管构成,并且二者位于同一直线上,相距约10~20mm,两管间没有障碍物时接收管接收到的红外线明显不同于有障碍物时,这样在接收端就会产生高低电平信号。为了让电动车行驶到C点,跷跷板达到平衡,我们制作了一个圆筒,并将其水平放在小车上,通过检测其内的小球所处的位置来调整电动车的位置,从而达到板的平衡。其检测原理图参见附录图3所示,在设计中,我们在圆筒的两端分别安装一个对射式光电传感器。

图3 对射式光电传感器原理和电压比较器电路
直接对光电传感器电路进行测试时发现,没有障碍物时,输出电压可达到4.4V,有障碍物时电压只有0.2V,由于接收端易受到干扰,应将采集到的信号经过整形,比较电路,使其输出能够满足TTL逻辑电平,并且可以改善输出端的抗干扰特性。施密特触发器的整形功能比较强,但是电压不易调节,若利用电压比较器,只要提供合适的参考电压,就可以精确地输出脉冲波形,综合考虑我们选用性能较好的电压比较器电路。其原理图如图 1.3.2所示。
驱动电路
在本设计系统中,选用的是ST公司的L298N电机专用驱动芯片。该芯片的主要特点是:工作电压高,最高工作电压可达46V;输出电流大,瞬间峰值电流可达 3A,持续工作电流为2A;内含两个H桥的高电压大电流全桥式驱动器,可以用来驱动直流电动机和步进电动机、继电器、线圈等感性负载;采用标准逻辑电平信号控制;具有两个使能控制端,在不受输入信号影响的情况下允许或禁止器件工作有一个逻辑电源输入端,使内部逻辑电路部分在低电压下工作;可以外接检测电阻,将变化量反馈给控制电路。
由L298N构成的驱动电路参见附录图4所示。

图4 驱动电路
显示电路
采用LED显示,其特点是亮度大,视觉效果好。LED显示按不同分类方法可分为串行显示和并行显示也可分为静态显示和动态显示。可采用的方法有:MAX7219串行动态显示、74HC164串行静态显示、8279并行动态显示等多种方法。由于本设计采用干电池供电,在电路设计中应尽量降低功耗。采用LCD显示。液晶显示器集成度高,减少器件数目降低了功耗,同时也降低了电路的复杂性。而且液晶显示器本身功耗很小,非常适合于这种电源容量有限的系统。但是液晶显示也有其缺点,就是显示亮度不够,视觉效果不是很好。综合考虑题目要求,我们选用功能强大的CH451,它整合了数码管显示驱动和键盘扫描控制以及uP监控的多功能外围芯片。由CH451构成的显示电路参见附录图5所示。

图5 显示电路
本设计在完成基本要求方面,精度基本上达到了要求,由于受电动车本身的性能所限,我们很难实现对其方向的精确控制,因此只完成了题目的基本要求。
TOP4 智能汽车控制系统电路
智能车又称为无人驾驶汽车,属于轮式移动机器人的一种,是一个集环境感知、路径规划、自动驾驶等多功能于一体的综合系统。智能汽车技术将许多领域联系在一起,如计算机科学、人工智能、图像处理、模式识别和控制理论等。智能汽车与一般所说的自动驾驶有所不同,它更多指的是利用GPS 和智能公路技术实现的汽车自动驾驶。这种汽车不需要人去驾驶,因为它装有相当于人的“眼睛”、“大脑”和“脚”的电视摄像机、电子计算机和自动操纵系统之类的装置,这些置都装有非常复杂的电脑程序,所以这种汽车能和人一样会“思考”、“判断”、“行走”,可以自动启动、加速、刹车,可以自动绕过地面障碍物在复杂多变的情况下,能随机应变,自动选择最佳方案,指挥汽车正常、顺利地行驶。
电路系统是智能汽车硬件系统的核心,对于本硬件电路系统而言,稳定性是需要优先保证的性能指标,毕竟跑完全程才是取得成绩的前提。在此基础上,还应当综合考虑智能汽车的动力性、重心及电路板的紧凑性等其他指标。
电机驱动模块

电机驱动模块为智能汽车的行驶提供动力,它的性能直接影响到后轮电机的控制性能,包括加速、减速与制动等性能。本文采用MOSFET 驱动芯片加全桥驱动方案,只需合理的选择MOSFET驱动芯片和功率MOSFET 以保证性能即可。电路图如图6 所示。
舵机驱动模块
舵机负责智能汽车的转向,舵机模块能否稳定工作直接影响到智能汽车在赛道上高速行驶时的稳定性以及转向时的灵敏度和精确度。舵机工作原理为:舵盘角位由单片机发出的PWM 控制信号的脉宽决定,舵机内部电路通过反馈控制调节舵盘角位。由于自身即为角度闭环控制,而且性能较好,故系统中就不必考虑外加舵机闭环。舵机驱动模块电路如图7 所示。舵机驱动模块同样属于功率部分,用6N137光耦进行信号隔离。

智能车辆是一个涉及多领域的复杂的综合系统,要达到实用的目的,还要进一步深入下研究去,还有许多工作要做。在硬件上还需要解决因摄像头自身精度的差异或其因外部因素丢失数据导致影响智能车正常运行的问题,增强抗干扰能力;在软件上,还需要进一步优化算法,控制系统是智能汽车的核心内容,针对智能汽车的功能需求,对智能汽车控制系统关键模块进行了研究,设计的各模块被应用于“飞思卡尔”智能汽车中,文中各图对智能汽车的研究具有启发作用。
采用MSP430行驶车辆检测电路
车辆检测器作为交通信息采集的重要前端部分,越来越受到业内人士的关注。鉴于公路交通现代化管理和城市交通现代化管理的发展需要,对于行驶车辆的动态检测技术——车辆检测器的研制在国内外均已引起较大重视。车辆检测器以机动车辆为检测目标,检测车辆的通过或存在状况,其作用是为智能交通控制系统提供足够的信息以便进行最优的控制。
工作原理:本系统采用MSP430F1121A单片机与环形线圈相结合的方法对行驶车辆进行检测,是一种基于电磁感应原理的检测器。传感器线圈为通过有一定电流的环形线圈,当被检测铁质物体通过线圈切割磁力线,引起线圈回路电感量的变化,检测器通过检测该电感变化量就可以检测出被测物体的存在。本文利用由环形线圈构成回路的耦合电路对其振荡频率进行检测。但线圈检测易受车辆、湿度、温度等外界环境的影响,基准频率会产生漂移,从而影响检测效果。同时,由于车型、车体、车速的不同,亦会影响检测的准确性。针对这些情况,本文提出了一种软件动态刷新检测基准的方法,以及抗干扰的软件数字滤波方法,充分利用MSP430 系列单片机的片上资源对线圈频率进行检测,有效提高了检测的准确性与可靠性。
系统结构
系统以MSP430F1121A单片机为核心,由环形线圈传感器模块、LC振荡电路、整形电路、频率选择模块、电源模块、电压监测模块、工作方式设置模块、信号输出模块及JTAG等组成。系统结构框图如1 所示。
各模块原理及硬件实现
环形线圈传感器是一只埋在路面下的矩形线圈,其两端引线接车辆检测器。环形线圈的作用相当于LC振荡回路中的电感L,当有金属物体靠近时,其电感量发生变化,从而引起振荡频率的改变。通过对频率的检测、比较,可以判断车辆的驶入或驶出。由它组成的LC振荡电路与整形电路一起构成了信号输入电路,如图2所示。

环行线圈与行驶车辆之间是通过电磁场进行耦合的。当车通过环形线圈并处在一定的位置时,在车体中引起的涡流是一定,而涡流对环形线圈的影响也是一定的,车辆与环形线圈之间存在着一定的互感。于是,我们把车辆看作具有电感L1和电阻R1的短路环,它通过互感M与环形线圈相交链。由振荡电路提供,电感为 L2,电阻为R2。其中第一项L2的变化幅度与车辆的导磁率有关,第二项与电涡流效应有关。若工作频率选择适当,当有车辆通过环形线圈时,式第一项的变化量将小于第二项,即等效电感减小。显然,当车辆通过环形线圈时,L变小,则f增大,通过单片机检测电路测得其频率的变化,从而可判断有无车辆通过。
电路中由三极管Q1和Q2组成共射极振荡器,电阻R3是两只三极管的公共射极电阻,并构成正反馈。Tl为磁罐变压器,起着阻抗变换和与外电路隔离的双重作用。其绕组Ll通过引线外接环形线圈,环形线圈的感抗通过Tl反射到绕组L2,形成等效电感L,L与并联的电容Cl形成振荡回路,LC值决定了振荡频率。开关Sl闭合时,电容C2与Cl并联,电容量增加,振荡频率降低,由此来设置高低两种振荡频率是考虑到现场的不同情况,以便取得较好的检测效果。LC 振荡电路输出的是带毛刺的正弦波,不适合单片机做数字化处理,因此需要单向稳压二极管和单门限电压比较器将其转变为方波信号输出。
由于不同应用场合中,LC振荡电路的振荡频率不近相同,故输出的方波信号通过一计数器进行分频,再由频率选择接口送入单片机的P2.5口,从而避免了单片机的计数溢出,增强了单片机对信号处理的灵活性。MSP430F1121A单片机为16位RISC指令结构;内置4kBFlash和256BRAM;一个l6 位定时器TImer-A和看门狗定时器;一个具有3种内部参考电平和输出带RC滤波的比较器等。
TOP5 解读车载AM/FM收音机电路
随着汽车从代步工具转变为集休闲、娱乐为一体的个性化消费品,消费者对汽车娱乐方面的要求不断提升,汽车产业也正面临强大的市场压力,亟需在不牺牲效能的情况下降低成本,这个现象在入门级汽车市场尤为明显,而消费者对于低价车辆的需求让低端媒体娱乐市场的年成长率超过10%。AM/FM收音机以其低成本高音质等特点,尤为得到广泛的欢迎。如何设计一款既达到成本控制需求,又能达到高质量音频享受的广播音讯产品来满足此领域对于降低成本和简易设计的需求成为行业焦点。我们可以想象收音机的不断的改进和不断创新,使收音机的发展空间愈来愈大。
如何设计一款既达到成本控制需求,又能达到高质量音频享受的广播音讯产品来满足此领域对于降低成本和简易设计的需求成为行业焦点。为了实现低成本 AM/FM车载收音机应用,本文引入低成本微控制器MC9S08QG8、集成收音芯片TEF6621、低成本音频处理及高保真功率输出方案,并以精简硬件设计电路,同时描述了器件选择、总体构建思路与硬件设计细节。本设计方案能满足低功耗、低成本、高性能、高音质等要求。
硬件电路的具体设计
根据前面器件选择和总体构建的考虑,本文完成的AM/FM车载收音机具体设计电路如图4。其中MC9S08QG8微控制器(MCU)的大部分管脚具有多重功能,电路设计中,即以MC9S08QG8为控制核心,实现显示、调谐、音频音效、功放输出等各种控制。

这里的AM/FM车载收音机应用原理图分作3部分。第一部分是MC9S08QG8 MCU所需的基本连接。第二部分是TEF6621调谐器与天线接收电路,第3部分是由PT2313和TDA7388组成的音频处理和功率放大输出电路,第 4部分是16×2 LCD和编码电位器的人机交互电路。
汽车电池标准电压为12/24 V,本文设计中,采用DC—DC电压调整电路输出1路9 V电压和1路5 V电压,微控制器、显示部分及其他低压外设部分供电为5 V数字电压,调谐器TEF6621和音效芯片PT2313供电为9 V电压,功放TDA7388采用汽车电池直接供电方式。MCU的时钟电路无需外接晶振,直接使用MCU内部自带的时钟;图中TEF6621调谐器、 PT2313、TDA7388及它的外围电路使用数据手册提供的工作所需的最低硬件要求。MCU与TEF6621调谐器、PT2313的连接按照标准 IIC方式连接,MCU为主机,TEF6621、PT2313为从机,由SDA、SCL信号线通过不同的从机地址对两个器件进行基础配置和操作,实现调谐与调音功能。MCU的8K FLASH和512字节的存储器资源对于基本收音机控制是足够的,另外,如需在本系统基础上进行进一步功能扩展,造成片内资源紧张,Freescale公司还提供了pin—to—pin兼容的MC908QG16/32等低成本升级方案。
RS232串口转红外通讯电路原理剖析
红外通讯作为一种数据传输手段,可以在很多场合应用,如家电产品、娱乐设施的红外遥控,水、电、煤气耗能计量的自动抄表等。特别是在电子电力行业,使用红外技术进行通讯的产品越来越多,人们可以利用红外技术对产品进行短距离抄控,非常简洁方便。串口是计算机上一种非常通用设备通信的协议,大多数计算机包含一个基于RS 232的串口。串口通信的概念非常简单,串口按位(bit)发送和接收字节。本文所讲的通信使用3根线完成:地线;发送;接收。由于串口通信是异步的,端口能够在一根线上发送数据同时在另一根线上接收数据。
电平转化
由于RS 232信号的电平和单片机串口信号的电平不一致,必须进行二者之间的电平转换,常用MAX232来实现RS232/TTL 电平转化。MAX232 内部结构有三个部分:
(1)电荷泵电路。由1~6引脚和4个电容搭建组成。(2)数据转换通道。由7~14 管脚组成两个数据通道。RS 232数据从R1in,R2in输入转换成TTL/COMS数据后从R1out,R2out输出;TTL/COMS数据从T1in,T2in输入转换成 RS 232数据从T1out,T2out送到电脑DB9口。(3)外部供电电路。外部供电是利用电脑USB 输出+5 V电源有效电源,不但节约该电路设计篇幅,并且在实际制作时节约体积,其电路原理如图1所示。

红外发射部分
红外发射端发送数据时,是将待发送的二进制数据调制成一系列的脉冲串信号后发射出去,红外载波为频率38 kHz的方波。红外载波可以使用单片机内部的定时器的PWM功能实现,也可以通过外围硬件电路实现,这里采用38 kHz晶振产生稳定的振荡信号,采用CD4069非门电路通过一系列转化实现方波振荡信号,与经过电平转换后的COMS数据信号叠加来实现驱动三极管导通,从而实现TSAL6200红外发射二极管将周期的电信号转变成一定频率的红外光信号发出,见图2.

红外接收部分
红外接收采用HS0038B红外接收器,红外接收电路的原理是:当接收到38 kHz 的载波信号,HS0038B接收器会输出低电平,否则输出高电平,从而可以将红外光信号解调成一定周期的连续方波信号,经单片机处理,便可以恢复出原数据信号。HS0038B是能够接收红外信号的小型化接收器件,它的环氧包装可以作为红外过滤器,因此不需要再加红外过滤装置。最大的优点是,在干扰很强的环境中输出也很稳定。电路设计如图3 所示,本文中采用CD4093逻辑与非门芯片与HS0038B接收器搭建电路输出数据,同时利用芯片其他组管脚对MAX232输出的转换电平数据进行自锁,避免信号自发自收。

。 (本文来源网友上传,如有侵权,可联系管理员删除)
版权声明:网站转载的所有的文章、图片、音频视频文件等资料的版权归版权所有人所有。如果本网所选内容的文章作者及编辑认为其作品不宜公开自由传播,或不应无偿使用,请及时联络我们,采取适当措施,避免给双方造成不必要的经济损失。