• 周二. 10 月 21st, 2025

基于MSP430的函数信号发生器设计方案 – 信号处理电子电路图

3 月 26, 2019

  

  
        描述:

        尽管近30 年来以大规模集成工艺为依托的各种数字电路的问世,逐渐代替了各种传统的模拟电 路的应用领域,但是物理世界毕竟还是模拟的,与物理世界各种现象的接口,仍然需要靠模拟电路 来承担。即便在某一功能块中,模拟电路所占份量可能很少,但是这一部分或许是整个系统就设计 和实现来说最具挑战性的部分,而且往往在系统性能上起着关键作用。尤其是当速度和功率成为至 关重要的因素时,模拟电路就更显突出。

  运算放大器和各种模拟集成电路是应用最为广泛的一类模拟器件。随着及程度的提高、性能的 改善,愈来愈受到人们的青睐;在工业控制、遥控遥测、仪表仪器等领域成为不可或缺的器件。传 统上隶属于模拟电子学领域的很多功能,今天都用数字形式给予实现了。然而,物理世界本来就是 模拟的,这表明,总是需要模拟电路去适应这些物理信号,像与传感器相连的电路,以及把模拟信 息转换为数字信息,供进一步处理,和从数字信息转换回模拟信息供物理世界再利用等这样一些电 路,都还需要用到模拟电路。因此,当今的许多应用,最好是由混合模式的集成电路(混合模式IC) 和系统来提出。它依赖模拟电路与物理世界接口,而数字电路则用作处理和控制。即便这个模拟电 路或许进展这个芯片面积的一小部分,但它往往却是设计中极具挑战性的部分,并且在整个系统的 性能上起着关键作用。

  随着电子技术和计算机技术的飞速发展,电子电路及其应用系统设计手段也越来也越先进。传 统的电子电路与系统设计方法,周期长、耗材多、效率低,难以满足电子技术飞速发展的要求。“电 子工作台”,即EWB(Electronic Workbench),是将先进的计算机技术应用电子设计与仿真过程的 新技术,它已被广泛的应用于电子电路分析、设计、仿真、印制电路板的设计等各项工作之中。EWB 为使用者提供了一个集成一体化的设计与试验环境,创建电路、试验分析和结果输出在一个集成菜 单系统中可以全部完成,使电子电路及系统的设计产生了划时代的变化,极大地提高了设计质量与 效率。EWB 与电路分析软件“PSpice”完全兼容,而且具有界面形象逼真、操作方便,采用图形方 式创建电路等优点。EWB 有庞大的原器件库和比较齐全的仪器仪表库。

        原理:

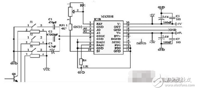
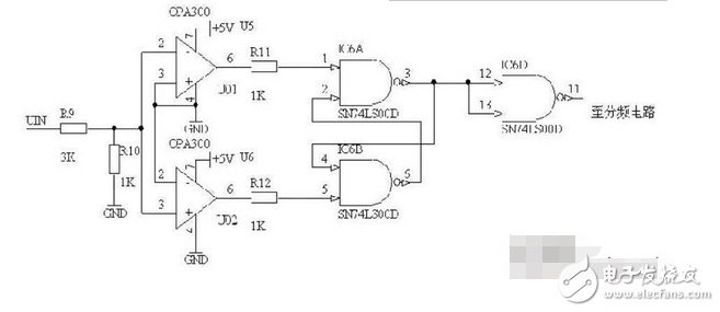
        信号产生部分采用信号发生芯片MAX038,以MSP430单片机为微控制器,进行各种功能操作,完成输出信号的波形、频率、幅度的调节。MAX038输出的频率经过一级跟随器送给OPA300和74HC00构成的波形整形电路对波形进行转换和整形变换成方波信号,再将次信号进行分频,分频后的信号送入msp430进行测量。用LCD显示器,实时显示输出信号参数。控制部分及信号测量部分由msp430单片机实现。

  信号产生电路图:

电路图

  信号转换整形电路:

电路图

。 (本文来源网友上传,如有侵权,可联系管理员删除)

版权声明:网站转载的所有的文章、图片、音频视频文件等资料的版权归版权所有人所有。如果本网所选内容的文章作者及编辑认为其作品不宜公开自由传播,或不应无偿使用,请及时联络我们,采取适当措施,避免给双方造成不必要的经济损失。