一、采用CD4013触发器的按钮控制式延时照明灯电路
本例介绍一款以CD4013触发器为主要元件制作的按钮控制式延时照明灯,它能在按动控制按钮后将照明灯点亮,再次按动控制按钮时,照明灯将在延时照明半分钟左右关闭。
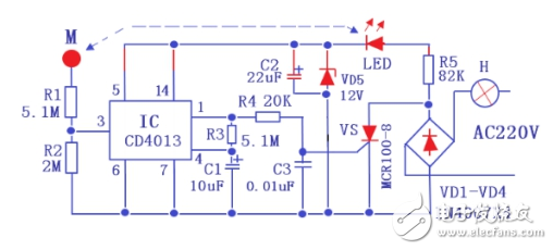
该按钮控制式延时照明灯电路由电源电路、输入控制电路、单稳态触发器电路、延时控制电路和控制执行电路组成,如图16-6所示。

图 采用CD4013触发器的按钮控制式延时照明灯电路
电路中,电源电路由降压电容C1、电阻R1、稳压二极管VS、整流二极管VD和滤波电容C2组成;输入控制电路由控制按钮S、电阻R2~R4、电容C4和晶体管V1组成;单稳态触发器电路由双D触发器集成电路IC内部的一个D触发器A1和电阻R5、R8、电容C3、发光二极管VL组成;延时控制电路由IC内部的另一个D触发器A2、晶体管V2、延时电容C5和电阻R6、R7组成;控制执行电路由晶体管V3、电阻R9、R10和晶闸管VT组成。交流220 V电压经C1降压、VS稳压、VD整流及C2滤波后,产生+6V电压供给IC和V1~V3。
在未按动S时,V1~V3和VT均截止,照明灯EL不亮,发光二极管VL发光。
当按动S时,V1导通,其集电极由高电平变为低电平,使D触发器A1翻转,V2导通,C5放电,同时D触发器A2清零复位,输出低电平,使V3导通,V3集电极输出的高电平又使VT受触发而导通,照明灯EL点亮。V1导通的同时,VL熄灭。
再次按动S时,V1导通使A1内电路翻转,VL点亮,V2截止,+6V电压经R7对C5充电,当C5充满电(约半分钟左右)时,A2内电路翻转,使V3和VT截止,照明灯EL熄灭。
R5和C3组成开机复位电路,在每次通电时为A1提供一个复位脉冲,使A1清零复位,输出低电平,照明灯处于关闭自锁状态,可防止因停电后再来电时照明灯长亮而耗费电能的现象出现。
改变R7的电阻值或C5的电容量,可改变关灯的延时时间。
S选用内置发光二极管的动合型轻触按钮。
二、采用CD4013触发器的照明灯双控开关电路
本例中,艾特贸易网介绍一款以CD4013数字电路为主要元件制作的照明灯双控开关,既能使照明灯快速点亮或熄灭,又能让照明灯(在点亮一段时间后自动熄灭)延时关闭。
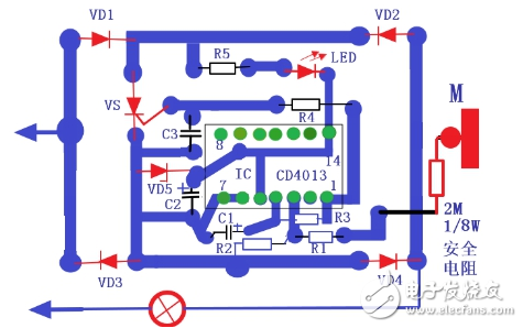
该照明灯双控开关电路由双D触发器集成电路IC (A1、A2)、控制按钮S1、S2、发光二极管VL1、VL2、晶体管V、继电器K、电阻R1~R4、电容C和二极管VD组成,如图所示。

图 采用CD4013触发器的照明灯双控开关电路
接通+6 V直流电源后,触发器A1和A2因无时钟信号(触发脉冲)输入而输出低电平,VL1和VL2均不发光,V处于截止状态,K不能吸合,其常开触头处于断开状态,照明灯EL不亮。
当按动S1后,IC的11脚(CP2端)输入高电平触发脉冲,A2翻转,其13脚(Q2端)输出高电平、使VL2发光,V饱和导通,K吸合,其常开触头将EL的工作电源接通,照明灯EL点亮。此时因IC的9脚和12脚均为低电平,即使再按动S2,也不能使A2触发翻转。若想关闭照明灯EL,则应再次按动S1,使IC的13脚变为低电平,V截止,K释放,照明灯EL熄灭。
若在接通+6V电源后先按动了S2,则IC的1脚(Q1端)输出高电平,使VL1发光,V导通,K吸合,照明灯EL点亮。与此同时,IC第1脚输出的高电平经R3对C1充电,当C1两端电压充至一定值时,A1翻转,使IC的1脚由高电平变为低电平,VL1熄灭,V截止,K释放,照明灯EL熄灭,从而达到了延时关灯的目的。
三、用CD4013制作的触摸式延时关灯电路的工作原理

线路板图:

触摸式延时开关电路虚线右面是普通照明线路,左部是电子开关部分。VD1~VD4、VS组成开关的主回路,IC组成开关控制回路。平时,VS处于关断状态,灯不亮。VD1~VD4输出220V脉动直流电经R5限流,VD5稳压,C2滤波输出约12V左右的直流电供IC使用。此时LED发光,指示开关位置,便于夜间寻找开关。
IC为双D触发器,只用其中一个D触发器将其接成单稳态电路,稳态时1脚输出低电平,VS关断。当人手触摸一下电极M时,人体泄漏电流经R1、R2分压,其正半周使单稳态电路翻转,1脚输出高电平,经R4加到VS的门极,使VS开通,电灯点亮。这时1脚输出高电平经R3向电容C1充电,使4脚电平逐渐升高直至暂态结束,电路翻回稳态,1脚突变为低电平,VS失去触发电压,交流电过零时即关断,电灯熄灭。
元器件选择
IC采用CMOS数字集成电路CD4013,它为双D触发器,本电路里只使用它的一半,另一个D触发器悬空。VS用2N6565、MCR100-8等小型塑封单向晶闸管,可控制100W以下任何照明电路。VD1~VD4为1N4004~1N4007型整流二极管。LED可用普通红色发光二极管,电阻均为RTX型1/8W碳膜电阻器。C1、C2用CD11-16V型电解电容器,C3为瓷片电容器。
制作与使用
印刷电路参考下图,触摸片采用马口铁制作,并焊接一只2MΩ1/8W电阻,再引线到电路。开关的延时时间主要由R3、C1数值决定,图示数据约1分钟左右。若增大或缩短延时时间,可以增大或减小R3及C1数值。
四、新型声控灯的设计与制作
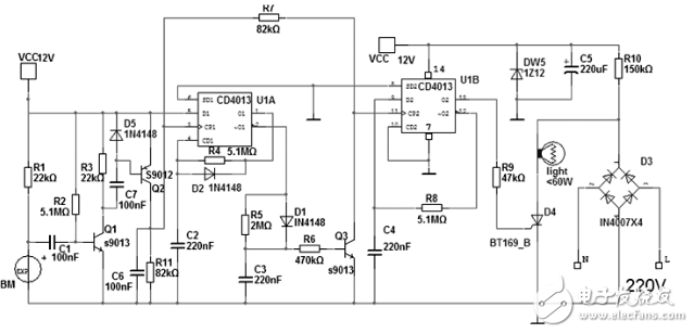
1、控灯电路组成

1.1声音信号传感器电路
由电阻R1、驻极体话筒BM组成。经 实验,电阻 R1取 值 4.7~24kΩ 均 能 正 常 工 作 。 当 然 , 当 UBM=UR1时,此时的R1值最为恰当,其动态电压 范围最大。驻极体话筒具有体积小、结构简单、电声 性能好、价格低廉等优点,当其接成漏极输出时, 其增益较高。故驻极体话筒BM的灵敏度很高。
1.2声音信号放大电路
三极管Q1、电阻R2、R3组成基本放大 电路。 R2为基极偏置电阻,R3为集电极电阻,当R2》β Q1*R3时,三极管Q1处于放大状态。C1为音频信号 耦合电容。
1.3 脉冲形成电路
由三极管Q2、二极管D5、电容C6、C7,电阻 R11 等组成开关电路。当三极管Q1集电极输出的音 频信号为负半周时,通过三极管Q2的发射极向C7充 电,三极管Q2导通,在R11上形成正向脉冲电压; 当音频信号为正半周时,电容C7上的正电荷通过D5 快速释放。二极管D5为积存在Q2基极上的正电荷提供通路,不能省略。C6能去除R11上的杂波信号, 为取得 较为有用纯净的脉冲信号立下了汗马功劳。
1.4 脉冲整形电路
由CD4013集成电路D触发器U1A单元、二极管 D2、电阻R4及电容C2组成单稳电路,其作用是将 不规则的脉冲信号整形为宽 度一致的脉冲,其脉冲 宽度由R4、C2的时间常数决定。
1.5双稳态电路
由CD4013集成电路D触发器U1B单元、电阻R8 及 电容C4等组成。R8、C4组成延时电路,使触发 器翻转延时,避免在 0.8s(t=0.7R8*C4)内多个音频 脉冲造成触发器多次翻转,而造成输出状态控制不 准。其输出的高、低电平通过电阻R9控制可控硅的 通、断,即可实现白炽 灯的亮暗控制。
1.6 延时开启电路
由三极管Q3、二极管D1、电容C3、电阻R5、 R6 等组成。当CD4013的第②引脚为高电平时,通过 二极管D1向C3迅速充电,使三极管Q3饱和导通, 电路处于封锁状态,音频脉冲控制无效;当CD4013 的第②引脚为低电平时,电容C3上的电荷通过电阻 R5、R6缓慢放电,放电结束后,三极管Q3截止。 此时,电路才处于延时开启状态,音频脉冲才能正 常控制双稳态电路翻转。选择R6、C3的值,可确定 第一、第二次掌声的有效时间间隔。其时间常数大, 有效时间间隔就长些,也就是说拍手的节拍要慢些 才能控制灯状态的变化;如果时间常数较小,有效 时间间隔就短些,也就是说拍手的速度快些也可控制 灯状态的变化。按图3中所示,其有效延时时间间 隔约为0.29s(根据C3的放电电压曲线uC=E*e-t/τ, 其中时间常数τ=R6*C3。取uC3=0.7V、E=11.3V, 得t=2.78τ=0.29s,详见图4中UC3波形)。注意: R6、C3的时间常数要远远小于R4、C2的时间常数 才行。
1.7简易电源电路
市电经整流堆D3桥式整流电路整流,形成 100Hz 的脉动直流电。经R10限流降压,电容C5滤波,稳 压管DW5稳压,就形成简易12V稳压电源了。由于 控制电路的工作电流很小,故电阻R10可取大些, 取值范围为100~150kΩ均可正常工作,其功率取值 为1W。
2、声控灯工作原理
2.1 声控开灯过程
加上市电后,三极管Q1处于放大状态,三极管 Q2处于截止状态,CD4013的①脚、○13脚输出低 电平,可控硅D4处于关断状态,灯不亮。②脚输出高电平,三极管Q3处于饱和状态,○12脚输出高电平 信号,通过延时电阻器R8,延时电容器C4加到数据 端D2上,故⑨脚为高电平。当出现第一次掌声时, 三极管Q2饱和导通,在R11上形成第一个正向脉冲 电压,此信号经D触发器U1A单元组成的单稳电路 整形,①脚输出高电平脉冲,其脉冲宽度为0.8s (tW=0.7R4*C2≈0.8s),详见图4中U1的波形图。C3 经R6放电,三极管Q3延时截止(详见图4中UC3的波 形图),为第二个音频脉冲控制双稳态电路做准备。 由于第一个正向脉冲电压出现时,三极管Q3还处于 饱和状态,故此信号被封锁,不能控制由D触发器 U2B单元组成的双稳态电路。在出现第一次掌声后 的大于0.29s小于0.8s时间内,当出现第二次掌声时, 三极管Q2再次饱和导通,在R11上形成第二个正向 脉冲电压,此脉冲对单稳电路无效,却能控制双稳 态电路的状态翻转,因为此时三极管Q3已截止。因 此,当连续出现两个脉冲时,双稳态电路的状态才 翻转一次,○13脚由低电平变为高电平,可控硅D4 获得触发电压而导通,灯由暗变为亮,实现了声控 开灯的目的。

2.2 声控关灯过程
当灯亮时,三极管Q1处于放大状态,三极管Q2处于截止状态,CD4013的①脚输出低电平、O13脚输出高电平,可控硅D4处于导通状态,②脚输出高电平,三极管Q3处于饱和状态;O12脚输出低电平信号,通过延时电阻器R8,延时电容器C4加到数据端D2土,故⑨脚为低电平。同理,只有当连续出现两个脉冲时,双稳态电路的状态才翻转一次,O13脚输出低电平,可控硅D4失去触发电压,脉动直流电过零时即关断,灯由亮变为暗,实现了声控关灯的目的。当无声控信号时,电路又进入等待状态。只有再次出现连续的两次掌声时,电路才会重新动作,重复声控开灯的过程。综上所述,本电路不会因为人的说话声或者其他普通声源干扰而受到影响!其抗干扰能力比常见声控开关要强:二次拍手亮,二次拍手暗。而且要求二次拍手的时间间隔大于0.3s小于0.8s,满足条件的拍掌声有效,否则无效。这样的控制才是“智能化”的控制,才是生活中需要的控制。
。 (本文来源网友上传,如有侵权,可联系管理员删除)
版权声明:网站转载的所有的文章、图片、音频视频文件等资料的版权归版权所有人所有。如果本网所选内容的文章作者及编辑认为其作品不宜公开自由传播,或不应无偿使用,请及时联络我们,采取适当措施,避免给双方造成不必要的经济损失。