传统的燃料能源正在一天天减少,能源问题已经成为不容忽视的全球性问题,寻找新能源,已经成为当务之急。很快人们把目光聚焦在了身边的可再生能源,水能、风能、太阳能、地热能、海洋能、生物质发电等等,这些新能源都成为替代传统一次性能源的新目标。而每天丰富的太阳辐射能是取之不尽、用之不竭的,并且又有着无污染、廉价的优点,在人们的生活、工作中都有着广泛的应用。
实验表明,在相同情况下,自动跟踪太阳集热装置可以提高集热温度和集热效率,太阳能光电自动跟踪发电设备的发电量要比固定发电设备的发电量高30%。因此,高精度太阳自动跟踪技术也成为了当今的热点研究技术。本文在对当前各种跟踪技术方案论证的基础上,开发了一种成本低、跟踪精度高、实用性强的双轴太阳跟踪控制系统。
1、光电式太阳跟踪系统的结构
本文设计的光电式太阳跟踪系统是由光电探测器、控制电路和机械传动机构三部分组成,系统结构如图1所示。

1.1、光电探测器
将太阳在天空位置的改变归结为两个相互垂直的方向,即沿东西方向的变化(从日出到日落的变化)和沿南北方向的变化,分别用方位角和高度角来描述。用一对光电探测器检测方位角的变化;用另一对光电探测器检测高度角的变化。当一对光电探测器受到的光照度一样时,说明太阳光与太阳能电池板法线的夹角为零,太阳光是垂直入射到太阳能电池板上的;当一对光电探测器受到的光照度不一样时,说明太阳光与太阳能电池板法线间的夹角不为零,太阳光偏离了垂直入射方向,则需要调整太阳能电池板的方位。
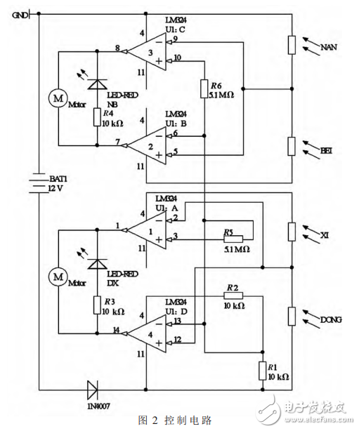
1.2、控制电路
本设计的控制电路由信号采集、信号比较两部分构成。控制电路如图2所示。

本电路的特点是每组由两只光敏电阻组成,一组检测东西方向的光照,另外一组检测南北方向的光照。光敏电阻随光照的变化产生电阻变化,然后转换为相应的电信号送至比较器LM324的输入端,LM324输出相应的控制信号,控制驱动电机工作,及时调整电池板的角度,实现电池板的实时跟踪,从而提高太阳能的转换效率。所以,本文设计的控制电路能够根据太阳所处的具体位置对太阳进行实时跟踪,而且调试简单,成本低,使用方便。
1.3机械执行机构
本设计结构简单,刚性较好,成本低廉,可在各种环境下使用,克服了其他阳光跟踪系统中机械传动部分结构复杂笨重的问题。因此在机械执行机构中,在驱动装置上使用了功率较小的直流减速电机,降低了驱动部分的能源损耗。
此外,为了实现全方位控制的目的,本文设计了两块控制电路来驱动两个直流减速电机,这样能够实现方位角和高度角的双跟踪。
2、电路工作原理
。 (本文来源网友上传,如有侵权,可联系管理员删除)
本文只分析控制方位角方向的电路,以控制东西方向旋转的电路为例,控制南北方向旋转的电路原理与之相同。图3所示电路是从整个控制电路中抽取了控制方位角方向的部分电路,从图3电路中可知,电阻R1、R2和光敏电阻RXI、RDONG组成桥式比较电路,上臂接电源正,下臂接电源负。当光照强度在这两个光敏电阻上不同时,其中间点输出偏置电压V=12&TImes;RXI/(RDONG+RXI)与两个电阻R1和R2产生的参考电压VREF=12&TImes;R1/(R1+R2)=6V进行比较。当光敏电阻RDONG受到的光照强度大时,则光敏电阻RDONG比光敏电阻RXI的阻值小,中间偏置点电压大于6V,则作比较器使用的LM423(U1:A)就输出1,LM324(U1:D)就输出0,这两个信号驱动直流减速电机转动,直到中间点输出偏置电压为6V为止;当光敏电阻受到的光照强度大时,则光敏电阻RXI比光敏电阻RDONG的阻值小,中间偏置点电压小于6V,LM423(U1:A)就输出0,LM324(U1:D)就输出1,这两个信号驱动直流减速电机转动,直到中间点输出偏置电压为6V为止。具体工作流程如图4所示。

图4工作流程图
3、硬件调试
重点介绍图2中R5和R6这两个电阻。刚开始设计的电路是没有这两个电阻的,但在做跟踪太阳的试验时,会出现抖动的现象,无法锁定太阳。通过分析电路,决定在对准时制造一个窗口区间用来锁定装置,由于LM324的阻抗很大,小电阻产生不了压降,慢慢加大这两个电阻的阻值,经反复试验后发现,这两个电阻的阻值为5.1MΩ时效果最好。最后反复推敲得出结论:电机转动速度过快,在对准太阳时,因为存在惯性无法立即停止,会继续往前一点,这时电机又会往回纠正,如此反复,这就是出现颤抖的原因,增加这两个5.1MΩ的电阻后,会产生0.2V的压降,相当于制造了一个窗口,在这个窗口内,装置不再检测并执行电机的转动,只有偏离这个窗口才会执行检测,这样就消除了抖动的现象。
本文设计的一种由光电探测器、控制电路、机械执行机构三部分组成的光电式太阳跟踪器,该跟踪器以LM324为核心,外围电路简单,性能稳定可靠,跟踪精度高,功耗低。由于该太阳跟踪器结构简单,价格低廉,所以具有发展潜力。可实际应用于太阳能路灯等光电系统,现场试验证明该系统具有可推广性。
。 (本文来源网友上传,如有侵权,可联系管理员删除)
版权声明:网站转载的所有的文章、图片、音频视频文件等资料的版权归版权所有人所有。如果本网所选内容的文章作者及编辑认为其作品不宜公开自由传播,或不应无偿使用,请及时联络我们,采取适当措施,避免给双方造成不必要的经济损失。