PFC是什么?
现在进行液晶电视机和等离子电视机电路分析时、故障维修时,都经常的提到“PFC电路”一词,这在早期的电视机中是没有的,早期维修电视机的师傅从来没有接触过的,但是PFC电路是目前液晶电视机和等离子电视机中不可缺少的电路。那么PFC到底是什么?是一项新技术?还是新电路?
先简单说说PFC的定义: PFC是英文的缩语;全称为“Power Factor CorrecTIon”,意思是“功率因数校正”; 功率因数指的是有效功率与总耗电量(视在功率)之间的关系,也就是有效功率除以总耗电量(视在功率)的比值。例如一台电源变压器的耗电量(输入功率)是100W,输出功率有90W,那么这台变压器的功率因数就是90W÷100W=0.9。一个电熨斗的耗电量是300W,使用时产生的热量也为300W,那么这只电熨斗的功率因数就是300W÷300W=1
基本上功率因素可以衡量电力被有效利用的程度,当功率因素值越大,代表其电力利用率越高。功率因数最大为1,不可能超过1。
液晶电视电源pfc电路
一、三星液晶彩电BN44-00155A电源板PFC电路原理
三星液晶彩电BN44-00155A电源板中的PFC电路如下图左部所示,由驱动电路TDA4863G(ICP801S)和大功率MOSFET开关管QP801S、储能电感LP801为核心组成。提高开关电源的功率因数,不仅可以节能,还可以减少电网的谐波污染,提高电网的供电质量,校正后为主电源提供约380V的直流电压。


(1)TDA4863G简介
TDA4863G是西门子公司生产的一种新型PFC控制器,内部电路框图如下图所示,内部集成有高精度的基准电压源、启动定时器、一误差放大器、模拟乘法器、电流检测放大器、RS锁存器、MOSFET驱动级以及过电压保护、过电流保护和欠电压锁定(UVLO)电路等。TDA4863G构成的离线式有源PFC前量变换电路,其特点是储能电感电流为零时,MOSFET功率管才进入导通,这样有效降低了开关管的应力和损耗。基于零电流导通开关管的驱动脉冲没有死区,因此输入电感电流是连续平滑的正弦波,进一步提高了电路的单位功率因数(PF)值。TDA4863有P-PID-8和PDSO-8两种塑封形式,TDA4863G的引脚功能和对地电压见下表。

(2)启动工作过程
AC220V市电经桥式整流后,滤波电容滤波,产生的100Hz的300V脉动直流电压,一路经储能电感LP801送到大功率MOSFET开关管QP801S的D极;二次开机后,开关机控制电路为ICP801S的8脚提供M-VCC供电,PFC电路启动工作,ICP801S从7脚输出激励脉冲,推动QP801S工作于开关状态,与储能电感LP801和PFC整流滤波电路DP802、CP803配合,将供电电压和电流校正为同相位,提高功率因数,减少污染,并将PFC-OUT输出电压由待机状态300V提升到380V,为主电源和副电源电路供电。
储能电感LP801二次绕组7-8感应的脉冲经RP807限流后加到TDA4863G的零电流检测端5脚,控制驱动脉冲从7脚输出高电平,使QP801S导通,进行下一周期工作准备。
(3)防止QP801S峰谷状态饱和损坏
100Hz脉动直流电压经RP801~RP805与RP806分压后加到TDA4863G的3脚,为TDA4863G内部的误差放大器提供一个电压波形信号,与5脚输入的过零检测信号一起,使7脚输出的脉冲调制信号占空比随100Hz电压波形信号改变,实现了电压波形与电流波形同相,防止Q901在脉冲的峰谷来临时,输入电压接近0V、Q901处于导通状态而损坏。
(4)稳压控制电路
PFC电路输出的PFC-OUT电压,经RP809~RP813与RP814分压后,送到TDA4863G的1脚内部的乘法器第二个输入端,经内部电路比较放大后,控制7脚输出的脉冲,达到稳定输出电压的目的。
(5)过电压、欠电压保护电路
TDA4863G的2脚为欠电压反馈脚,内部设有输出欠电压/反馈开路保护电路,兼有过、欠电压保护功能。当送到TDA4863G的1脚VB电压低于或高于保护启动设定值时,TDA4863G内部会关断内部驱动脉冲,PFC电路停止工作。
(6)过电流保护电路
TDA4863G的4脚为开关管过电流保护检测输入脚,RP819是取样电阻,连接IC内部电流比较器,对MOSFET大功率开关管QP801S的D极电流进行检测。
正常工作时,MOSFET大功率开关管QP801S的D极电流在RP819上形成电压降很低,反馈到TDA4863G的4脚的电压接近0V。当某种原因导致MOSFET大功率开关管QP801S的D极电流增大时,则RP819上的电压降增大,送到TDA4863G的4脚的电压升高,内部过电流保护电路启动,关闭7脚输出的驱动脉冲,PFC电路停止工作。
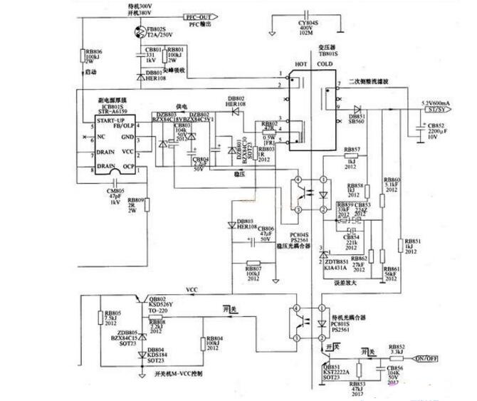
二、长虹LT42510液晶彩电PFC电路原理分析
该电源板PFC电路由PFC控制芯片SG6961SZ(IC902),驱动电路Q921、Q925,大功率MOSFET(开关管)Q902,储能电感L903、升压二极管D903等组成,如下图所示。

液晶电视电源板pfc电路维修经验讲解
1、检修液晶电源时,首先确认保险管状态,保险管完好,通常PFC校正电路中的开关管等没有失效。再测量大电解电容对地是否存在短路,有几十千欧以上充电电阻,表明电源没有击穿。如果保险管损坏,第一个要检查PFC校正电路开关管,第二个要检查副电5N“、40英寸以下的一般输出+5V、+12V、+24V三组电压;40英寸以上的一般输出源IC。+5V、+12V、+18V、+24V四组电压。其中+5V为待机电压,+12V供数字板,+18V供伴音,+24V供背光板。在实践维修中,只要各组电压一样、功率一样的电源板都可以代换。
2、电源板可以从电视上摘下独立维修,维修时只需要把开关机控制电路三极管C、E短接(或将一只1.5K左右的电阻与副电源的+5V输出端相连),整机就处于开机状态,各路电压均有输出。在部分液晶采电的开关电源中,只有+12V或+24V输出端带有一定功率的负载,主开关电源才进行正常的工作状态。所以在+24V输出端上你可以接一只电动自行车的36V灯泡作假负载(或在+12V输出端接一只麾托车灯泡作假负载)即可。
3、液晶电源通电后,副电源先工作,输出+5V电压给数字板上的CPU,此时整机处于待机状态。当按“待机”键后,CPU输出开机电平,PFC电路先工作,将+300V脉动直流电压转换成正常的直流电压(+380V)后,这时主开关电源的脉宽振荡器才开始工作,接着主开关变压器次级输出+12V、+24V电压,整机进入正常工作状态。
4、保护电路,在液晶采电开关电源中,除具有常见的尖峰吸收保护电路外,还设在+24V、+12V和+5V电压的过压、过载保护电路,其保护电路多采用四运算放大器LM324、四电压比较器LM339、双电压比较器LM393或双运算放大器LM358。过流过压保护电路,在维修时可脱开不用,如果电压恢复正常,说明保护电路引起,这时要分步断开是哪路起作用。然后再进行维修。
5、开机前,先确认有无炸件、电容鼓包现象,如有应先更换并把相关的器件全部都测量一遍。建议更换所有损坏器件后试机时,最好把原机保险丝除掉,接上一个220V/100W的灯泡,这样可以有效防止再次炸件。
6、主开关电压+24V或+12V的输出电流较大,对整流二极管要求较高,一般采用低压差的大功率肖特基二极管,不能用普通的整流二极管替换。另外接负载后,电压反而上升,多属于电源滤波不好引起。
7、电源带负载能力差,首先要测一下PFC电压是否正常(380v),如果正常,问题就在电源厚膜上,通常是电
源厚膜带载能力差引起,这一点请大家注意。
8、电源板上,贴有**三角形标记的散热片以及散热片下面的电路,均为热地。严谨直接用手接触!注意任何检测设备,都不能直接跨接在热地和冷地之间。
。 (本文来源网友上传,如有侵权,可联系管理员删除)
版权声明:网站转载的所有的文章、图片、音频视频文件等资料的版权归版权所有人所有。如果本网所选内容的文章作者及编辑认为其作品不宜公开自由传播,或不应无偿使用,请及时联络我们,采取适当措施,避免给双方造成不必要的经济损失。