红外线报警器的简介
在需要防范的区域(如家里的客厅、卧室、厨房、走廊,仓库,商店等)安装好探测器之后,如果有盗贼进入防范区域,探测器就会探测到人体红外线,并立即发射经数字编码的报警信号,该信号由安装在一公里以内的红外报警器接收后,立即发出刺耳的警报声,惊吓盗贼,提醒主人,主人可根据红外报警器面板上的报警提示灯,明确报警地点,前往抓拿盗贼。本机还有自动记忆报警时间功能,如果主人没有在家,则回家后可知道盗贼何时光顾家里。
红外线报警器的工作原理
红外报警器由报警主机和红外探测器组成报警系统。探测一旦探测到入侵,红外报警器立即把报警入侵信号无线密码传输到报警主机,主机接收到报警信号后,会立即启动高分贝警笛现场报警器,红外报警器主机面板上的LED显示报警防区,防区路数0-99路,明确显示入侵方位,同时报警主机还有时间显示、报警记录查询、自动开关机等功能。
红外线报警器的功能
1、探测器和主机无线自动对码,即学习式编码,系统扩容简单快捷;
2、100个独立无线防区,每个防区可单独撤布防,方便实用;
3、报警主机有两组定时开关机时间,并具有当前开、关机状态指示;
4、三种报警声、四级报警音量可选;
5、红外报警器可同时滚动显示最新十条报警信息;
6、可查询60条最近报警记录;
7、红外报警器可选配内置备用电源,并具有浮充装置和低电压告警功能;
8、提供一组常开、一组常闭报警输出和+12V直流输出,供其他设备控制使用;
9、加装拨号模块,报警时可实现自动拨打6组电话功能。
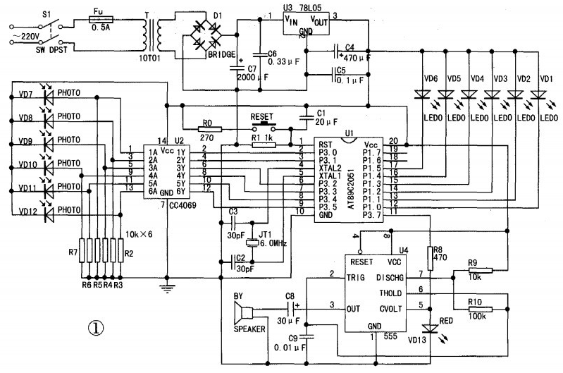
红外线报警器电路设计方案(一)
电路原理图如图1所示。可将该电路分为以下三个部分。

图1
1、电源电路
220V交流市电经变压器T降压。桥式整流器D1整流。电解电容C7滤波。三端稳压器78L05稳压,最后得到整机要求的+5V稳定直流电源。
2、单片机系统
U1为AT89C2051单片机.C1.R0,R1和复位按钮RESET组成手动电平复位和上电自动复位电路;C2.C3以及晶振T1组成时钟电路iC4.C5为+5V电源滤波电容.U2为CM0S6反相器CC4069,起驱动作用.VD1~VD6为红外发射管,其负极端接与P1口.P1口设置为输出状态,当P1口为.0时,VD1~VD6发红外光.VD7~VD12为红外接收管。当接收到红外光时导通,+5V电源通过VD7一VD12加到反相器CC4069的输入端,经反相为低电平,这时P3_0~P3.5为低电平。发管和接收管分别安装在门和窗口的适当位置。当有人闯入时遮挡了红外线,接收管截止。反相器输入端为低电平。这时U1的P3.0一P3.5为高电平。当在一定时间内检测到位于不位置的光束被遮挡时。则由P3.7口输出报警信号(高低电平间隔1S的脉冲信号)。驱动声光报警电路。进声光报警。直至按复位按钮RESET或电源开关S1.由于红外收发管之间没有遮挡时为正常。有遮挡时为异常,则当P1口输出o0H时。P3口的正常状态数据为00H.
3、声光报警电路
555定时器U4.扬声器BY,普通红色发光二极管VD13等组成声光报警电路。其中555定时器接成了一个低频多谐振荡器。其控制电压输入端5脚与单片机AT89C2051的P3.7脚相连,受P3.7脚输出的高低电平间隔1S的脉冲信号控制。当P3.7为高电平时控制电压Uco较高,阈值电压UT+(=Uco)和UT-(=1/2Uco)也较高;当P3.7为低电平时UT+和UT-也较低。当UT+较高时,电容C9充、放电的电压幅度较大。因而振荡频率较低。反之,当UT+较低时,电容C9充、放电过程中电压变化幅度较小。充、放电过程完成得较快,故振荡频率较高。即当P3.7=1时.555输出脉冲的振荡频率较低;当P3.7=0时.555输出脉冲的振荡频率高。该输出脉冲经过隔直电容C8加到扬声器上,扬声器将交替发出高、上位机的通信。液晶显示模块使用了12864的并行模式,数据端DB0-DB7与单片机的P2.0-P2.7相连,PSB控制12864工作在并行模式,电路中未接液晶的背光.RST复位端直接悬空。
红外线报警器电路设计方案(二)
红外线探测报警器工作原理该装置电路原理见图。由红外线传感器、信号放大电路、电压比较器、延时电路和音响报警电路等组成。红外线探测传感器IC1探测到前方人体辐射出的红外线信号时,由IC1的②脚输出微弱的电信号,经三极管VT1等组成第一级放大电路放大,再通过C2输入到运算放大器IC2中进行高增益、低噪声放大,此时由IC2①脚输出的信号已足够强。IC3作电压比较器,它的第⑤脚由R10、VD1提供基准电压,当IC2①脚输出的信号电压到达IC3的⑥脚时,两个输入端的电压进行比较,此时IC3的⑦脚由原来的高电平变为低电平。

IC4为报警延时电路,R14和C6组成延时电路,其时间约为1分钟。当IC3的⑦脚变为低电平时,C6通过VD2放电,此时IC4的②脚变为低电平,它与IC4的③脚基准电压进行比较,当它低于其基准电压时,IC4的①脚变为高电平,VT2导通,讯响器BL通电发出报警声。人体的红外线信号消失后,IC3的⑦脚又恢复高电平输出,此时VD2截止。由于C6两端的电压不能突变,故通过R14向C6缓慢充电,当C6两端的电压高于其基准电压时,IC4的①脚才变为低电平,时间约为1分钟,即持续1分钟报警。
由VT3、R20、C8组成开机延时电路,时间也约为1分钟,它的设置主要是防止使用者开机后立即报警,好让使用者有足够的时间离开监视现场,同时可防止停电后又来电时产生误报。
该装置采用9-12V直流电源供电,由T降压,全桥U整流,C10滤波,检测电路采用IC578L06供电。本装置交直流两用,自动无间断转换。
红外线报警器电路设计方案(三)
红外感应报警电路设计思路来源于自动开门关门的生活场景,人走进银行,门自动打开,离开后门自动关闭。或者说来源于肯德基等高档餐厅的水龙头,当手放在水龙头下,水自动流出,离开后水自动关闭。该电路应用的生活场景非常多,是电路设计人员必须掌握的一种电路,红外二极管感应报警电路焊接专用原理图如下:
红外二极管感应报警电路主要由红外感应电路、电压取样比较电路、声光报警电路等构成。红外感应电路由红外发射管VD1、红外接收管VD2、瓷片电容C1、C2构成。电压取样比较电路由电位器RP1、通用运算放大器LM358构成,声光报警电路由9012三极管VT1、VT2、有源蜂鸣器HA1、发光二极管LED1构成。

特别要说明的是本电路焊接成功后,必须调试后才能达到相应的效果,只有弄懂了红外感应电路的工作原理后才能调试相关的参数,具体调试方法如下。通上5V电源,红外发射管VD1导通,发出红外光(眼睛是看不见的),如果此时没有用手挡住光,则红外接收管VD2没有接受到红外光,红外接收管VD2仍然处于反向截止状态。
红外接收管VD2负极的电压仍然为高电平,并送到LM358的3脚。LM358的2脚的电压取决于电位器RP1,只要调节电位器RP1到合适的位置(用万用表测量LM358的2脚的电压大概为2.5V左右),就能保证LM358的3脚的电压大于LM358的2脚的电压,根据比较器的工作原理,当V+》V-的时候,LM358的1脚就会输出高电平,并通过限流电阻R3送到PNP型三极管VT1、VT2的基极,致使三极管VT1、VT2截止,蜂鸣器HA1不发声,发光二极管LED熄灭。
当用手靠近红外发射管VD1时,将红外光档住并反射到红外接收管VD2上,红外接收管VD2接受到红外光,立刻导通,使得红外接收管VD2负极的电压急速下降,该电压送到LM358的3脚上。此时,LM358的3脚电压下降到低于2脚的电压,根据比较器的工作原理,V+通过以上调试,就可以实现当手移动到红外发射管VD1和红外接收管VD2的上面时,蜂鸣器发声,发光二极管点亮。
当手离开红外发射管VD1和红外接收管VD2的上面时,蜂鸣器停止发声,发光二极管熄灭,产生了感应手的效果。
红外线报警器电路设计方案(四)
实验电路图

工作原理
Atmega8的PD0端口输出经过调制的38KHZ的方波信号,然后经Q2驱动红外线发射管LED0发出红外线信号。TL0038是集红外线信号接收放大为一体的接收器。其中心接收频率为38KZH,输出为TTL电平,平时输出高电平,当收到码信号后,输出低电平。
BELL为长鸣蜂鸣器,两个引脚分别为正负极,当正负极两端加上5V电压后,蜂鸣器发出响声。注意,该蜂鸣器两脚不能接反,否则蜂鸣器会烧毁。
电路工作后,正常情况下TL0038接收不到红外信号,而输出高电平。当有物体出现在发射管前方时,TTL0038会接收到从物体上反射回来的红外光信号,然后输出低电平通知MCU打开蜂鸣器报警。
红外线报警器电路设计方案(五)
火灾报警器集成电路MC145012集成了报警器的全部功能,只要外接红外线发射、接收元件及喇叭等,就可构成一台火灾报警器,而且还可以与电脑连接构成报警系统。

电路原理。由⑥脚输出驱动红外LED(D3)发射红外光,由红外接收管D2接收:D2和D3安装成相互不能直射的位置。当不存在由火灾引起的烟雾时,D2输出为0;如果有烟雾,则红外光因烟雾而发生散射,使D2能接收到散射光,触发报警器报警。
图中,调整C2和R13的值可粗调检测灵敏度;VB1为灵敏度细调;SW1为启动按钮;喇叭采用压电喇叭;⑦脚为I/O口,用于与电脑等外控电路连接。
整机由9V电池供电,当使用锰锌电池时,C4为22μF,使用碱性电池时,C4为1μF。
红外线报警器电路设计方案(六)
本例介绍的红外线遮光式防盗报警器具有触摸报警功能,能在有人挡住红外光束或触摸门锁时发出声光报警,可用于家庭、商店等防盗场合。
。 (本文来源网友上传,如有侵权,可联系管理员删除)
版权声明:网站转载的所有的文章、图片、音频视频文件等资料的版权归版权所有人所有。如果本网所选内容的文章作者及编辑认为其作品不宜公开自由传播,或不应无偿使用,请及时联络我们,采取适当措施,避免给双方造成不必要的经济损失。