蜂鸣器的工作原理
电路原理图使用SH69P43为控制芯片,使用4MHz晶振作为主振荡器。
PORTC.3/T0作为I/O口通过三极管Q2来驱动蜂鸣器LS1,而PORTC.2/PWM0则作为PWM输出口通过三极管Q1来驱动蜂鸣器LS2。另外在PORTA.3和PORTA.2分别接了两个按键,一个是PWM按键,是用来控制PWM输出口驱动蜂鸣器使用的;另一个是PORT按键,是用来控制I/O口驱动蜂鸣器使用的。连接按键的I/O口开内部上拉电阻。

先分析一下蜂鸣器。所使用的蜂鸣器的工作频率是2000Hz,也就是说蜂鸣器的驱动信号波形周期是500μs,由于是1/2duty的信号,所以一个周期内的高电平和低电平的时间宽度都为250μs。软件设计上,将根据两种驱动方式来进行说明。
a)蜂鸣器工作原理:PWM输出口直接驱动蜂鸣器方式
由于PWM只控制固定频率的蜂鸣器,所以可以在程序的系统初始化时就对PWM的输出波形进行设置。
首先根据SH69P43的PWM输出的周期宽度是10位数据来选择PWM时钟。系统使用4MHz的晶振作为主振荡器,一个tosc的时间就是0.25μs,若是将PWM的时钟设置为tosc的话,则蜂鸣器要求的波形周期500μs的计数值为500μs/0.25μs=(2000)10=(7D0)16,7D0H为11位的数据,而SH69P43的PWM
输出周期宽度只是10位数据,所以选择PWM的时钟为tosc是不能实现蜂鸣器所要的驱动波形的。
这里将PWM的时钟设置为4tosc,这样一个PWM的时钟周期就是1μs了,由此可以算出500μs对应的计数值为500μs/1μs=(500)10=(1F4)16,即分别在周期寄存器的高2位、中4位和低4位三个寄存器中填入1、F和4,就完成了对输出周期的设置。再来设置占空比寄存器,在PWM输出中占空比的实现是
通过设定一个周期内电平的宽度来实现的。当输出模式选择为普通模式时,占空比寄存器是用来设置高电平的宽度。250μs的宽度计数值为250μs/1μs=(250)10=(0FA)16。只需要在占空比寄存器的高2位、中4位和低4位中分别填入0、F和A就可以完成对占空比的设置了,设置占空比为1/2duty。
以后只需要打开PWM输出,PWM输出口自然就能输出频率为2000Hz、占空比为1/2duty的方波。
b)蜂鸣器工作原理:I/O口定时翻转电平驱动蜂鸣器方式
使用I/O口定时翻转电平驱动蜂鸣器方式的设置比较简单,只需要对波形分析一下。由于驱动的信号刚好为周期500μs,占空比为1/2duty的方波,只需要每250μs进行一次电平翻转,就可以得到驱动蜂鸣器的方波信号。在程序上,可以使用TIMER0来定时,将TIMER0的预分频设置为/1,选择TIMER0的始终为系统时钟(主振荡器时钟/4),在TIMER0的载入/计数寄存器的高4位和低4位分别写入00H和06H,就能将TIMER0的中断设置为250μs。当需要I/O口驱动的蜂鸣器鸣叫时,只需要在进入TIMER0中断的时候对该I/O口的电平进行翻转一次,直到蜂鸣器不需要鸣叫的时候,将I/O口的电平设置为低电平即可。不鸣叫时将I/O口的输出电平设置为低电平是为了防止漏电。
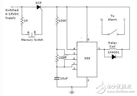
蜂鸣器报警器电路图(一)
这是一个简单的电路采用555定时器的蜂鸣器。该电路可激发水银开关被触发时,在任何所需的时间间隔的灯光,喇叭,或其他信号装置。由于水银开关电流处理能力没有那么高,SCR是用来处理由555定时器电路的电流。选择在最低的SCR额定电流为500mA,安全驾驶的555IC和继电器。继电器是不需要通过报警吸取的电流小于200mA时,在这种情况下,报警器可直接安装更换继电器线圈。
下面是电路原理图:

蜂鸣器报警器电路图(二)
(1)下图为典型电磁炉的报警驱动电路及蜂鸣器。该电路是通过运算放大器进行驱动的,主要由IC3SF324中的两个运算放大器构成。蜂鸣驱动信号(脉冲)经Q15、Q16放大后加到第一个运算放大器IC3C的⑨脚放大后由⑧脚输出该信号经二极管D27、晶体管Q17去驱动第二个运算放大器IC3D的13脚。IC3D的输出端14脚接蜂鸣器。当控制信号加到电路的输入端后,经过两级放大后,IC3D的14脚输出脉冲信号,驱动蜂鸣器发声。

(2)下图该报警驱动电路是通过MCU微处理器的BUZ端进行驱动控制的,MCU微处理器通过BUZ端输出脉冲信号,经晶体管Q5放大后,去驱动蜂鸣器,使之发出声响,其中二极管VD50是用于吸收反向脉冲保护Q5晶体管。

在有些电磁炉中,为了延迟蜂鸣器的蜂鸣时间,而采用振荡/延迟电路,该电路可延长蜂鸣器的蜂鸣时间,如图15-6所示,为振荡/延迟电路的实物外形及简易连接示意图。该振荡/延迟电路受微处理器的触发,当微处理器触发信号送到HA17555的②脚后,该电蜂鸣器路就会由③脚输出一定时间的驱动脉冲,从而使蜂鸣器发出声响。
下图为振荡/延迟电路的内部结构图及各引脚的功能。

蜂鸣器报警器电路图(三)
电路见附图。该电路由电容器Cl降压、12V稳压管1N4742稳压、二极管Dl整流、电容器C2滤波后供电。刚来电时,由于电容器C3两端电压不能突变,近似为0,使得三极管Vl截止,电阻R4绐三极管V2提供足够大的基极电流,接成射极跟随器的V2饱和,使蜂鸣器HA发声,告知线路来电。随着C3通过R3不断充电,三极管Vl逐渐进入饱和状态,并使三极管V2截止,HA停止发声。
停电时,电容器C3通过二极管D4和电阻R2迅速放电,由于放电时间常数很小,所以很短时间就使三极管Vl重新截止,这时电容器C4向三极管V2及相关电路供电,使V2重新导通饱和,HA发声报讯,告知线路停电。

当C4两端电压放电至较小数值时,蜂鸣器HA停止报讯。
调整电阻R3或电容器C3的参数值,可改变来电时HA的鸣响时间;增减电容器C4的容量,可改变停电时HA的鸣响时间。
二极管D2可保证停电时C4仅向三极管V2电路供电,二极管D3可以适当延长来电时HA的报讯时间。
蜂鸣器报警器电路图(四)
这个简单的电路能在交流电源断电(或电压低于50V)时发出报警声。
交流市电经二极管D1半波整流,与电阻R1、R2、R3和R4串联组成分压器.在R3上分得较小电压去控制晶体管T1与MOS场效应管T2的工作状态。一旦交流断电或电压太低.蜂呜器Bz1就发出报警声。
由于二极管D1起半波整流作用,因而送入晶体管T1的是脉冲直流信号.在交流电源电压正常情况下.R3上的电压能保持T1导通,场效应管他就处于截止状态。一旦交流电网电压低于50v,则R3上的电压降到低于T1导通所需的门槛值,T1截止,而T2的栅极电压升高。足以使T2导通.蜂鸣器就发出强烈的报警声。

为了在交流电网正常情况下报警器基本不消耗电能,分压器中的电阻均为高阻值.流过这些电阻的电流低于10μA。T2选MOS场效管。可使R5选择10MΩ的阻值(因MOS管栅极电流很小),这样在T1导通、T2截止时。经过电路的电流仅有约1μA,普通电池可用几年,蜂鸣器采用CEP-2260A.9V电源耗电5mA。
该报警器的测试很简单.安装完后插入交流电源,蜂鸣器应不发声.再从交流电源插座上拔出,蜂呜器应发出强音.表示电路工作正常。但要注意:若电路一直插入交流市电.决不可去触摸电池!
蜂鸣器报警器电路图(五)
红外感应报警电路设计思路来源于自动开门关门的生活场景,人走进银行,门自动打开,离开后门自动关闭。或者说来源于肯德基等高档餐厅的水龙头,当手放在水龙头下,水自动流出,离开后水自动关闭。该电路应用的生活场景非常多,是电路设计人员必须掌握的一种电路,红外二极管感应报警电路焊接专用原理图如下:
红外二极管感应报警电路主要由红外感应电路、电压取样比较电路、声光报警电路等构成。红外感应电路由红外发射管VD1、红外接收管VD2、瓷片电容C1、C2构成。电压取样比较电路由电位器RP1、通用运算放大器LM358构成,声光报警电路由9012三极管VT1、VT2、有源蜂鸣器HA1、发光二极管LED1构成。

特别要说明的是本电路焊接成功后,必须调试后才能达到相应的效果,只有弄懂了红外感应电路的工作原理后才能调试相关的参数,具体调试方法如下。通上5V电源,红外发射管VD1导通,发出红外光(眼睛是看不见的),如果此时没有用手挡住光,则红外接收管VD2没有接受到红外光,红外接收管VD2仍然处于反向截止状态。
红外接收管VD2负极的电压仍然为高电平,并送到LM358的3脚。LM358的2脚的电压取决于电位器RP1,只要调节电位器RP1到合适的位置(用万用表测量LM358的2脚的电压大概为2.5V左右),就能保证LM358的3脚的电压大于LM358的2脚的电压,根据比较器的工作原理,当V+》V-的时候,LM358的1脚就会输出高电平,并通过限流电阻R3送到PNP型三极管VT1、VT2的基极,致使三极管VT1、VT2截止,蜂鸣器HA1不发声,发光二极管LED熄灭。
当用手靠近红外发射管VD1时,将红外光档住并反射到红外接收管VD2上,红外接收管VD2接受到红外光,立刻导通,使得红外接收管VD2负极的电压急速下降,该电压送到LM358的3脚上。此时,LM358的3脚电压下降到低于2脚的电压,根据比较器的工作原理,V+通过以上调试,就可以实现当手移动到红外发射管VD1和红外接收管VD2的上面时,蜂鸣器发声,发光二极管点亮。
当手离开红外发射管VD1和红外接收管VD2的上面时,蜂鸣器停止发声,发光二极管熄灭,产生了感应手的效果。
。 (本文来源网友上传,如有侵权,可联系管理员删除)
版权声明:网站转载的所有的文章、图片、音频视频文件等资料的版权归版权所有人所有。如果本网所选内容的文章作者及编辑认为其作品不宜公开自由传播,或不应无偿使用,请及时联络我们,采取适当措施,避免给双方造成不必要的经济损失。