• 周二. 10 月 21st, 2025

最简单自制遥控开关电路(五款自制遥控开关电路) – 遥控电路图

4 月 10, 2019

  遥控开关是现代工业或者现代家庭中常用产品之一,它由可移动的遥控发射器,以及固定在墙壁上的开关接收器组成,所有功能既可在墙壁开关上直接操作,也可以用遥控器远距离操控。遥控开关分发射(遥控器)和接收(开关)两部分,发射器把控制电信号编码,然后调制(红外调制,电磁波调制和网络数据信号调制),转换成无线信号发送出去;接收原理:收到载有信息的无线电波信号,然后放大、解码,得到原先的控制电信号,将电信号再进行功率放大用来驱动相关的电气元件(可控硅、继电器和莫斯管)。本文主要介绍了五种自制遥控开关电路。

  最简单自制遥控开关电路(一)

  该遥控开关的特点是不需专用遥控手机,可用家中现成的彩电

  遥控器进行遥控操作,能非常方便地对家用电器实行开、关控制,遥控距离可达六、七米。电路原理如图所示。图中IC1为彩电遥控接收头,①脚为地,②脚为+5V电源端,③脚为信号输出端,未接收到信号时为+3.6V左右,接收到信号时为0V左右,IC2为CD4017十进制计数/译码集成电路。交流220V电源经降压、整流和滤波后得到的直流12V电压作为继电器的工作电压,+12V再经R2限流,VD稳压后得+5V为电路其他部分供电。静态时,T1导通,IC2的状态为Q0=1,并保持不变,指示灯LED点亮。当按一下遥控器上的任一键时,IC1的③脚输出一串低电平脉冲,经C4平滑后,T1由导通变为截止,IC2的{14}脚输入一正脉冲,Q0=0,Q1=1,T2导通,J吸合,被控制的家用电器得电工作。再按一次遥控器时,Q1=O、Q2=1,由于Q2端接IC2{15}脚,使IC2复位,Q1=1,因此J失电,被控制的电器断电。

  此相关电路如下:

最简单自制遥控开关电路

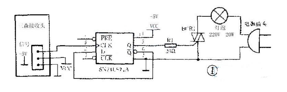
  最简单自制遥控开关电路(二)

  图1是由三森红外接收头和双D触发器SN74LS74为主要元件制作的红外遥控开关灯电路。图中将D触发器的6脚直接接到2脚D输入端构成T触发器。红外接收头静态时信号端输出高电平。此时无脉冲信号送到触发器时钟输入端3脚,2脚D端为高电平。5脚Q端为低电平。双向可控硅BCR1不导通灯泡不亮。当红外接收头收到发射器发出的红外线脉冲信号时,红外接收头将输出标准的负脉冲编码信号。此脉冲信号从接收头的信号端送到D触发器IC1A的第3脚(即时钟输八端cLK),该负脉冲信号的上升沿使节T‘触发器翻转,此时2脚D端为低电平5脚Q端为高电平,双向可控硅导通灯泡被点亮。需要关灯时再按遥控器的任一键,接收头输出负脉冲使触发器再次翻转,此时5脚Q端为低电平,双向可控硅BCR1不导通达到关灯的目的。此电路的特点是所需元件少,容易制作。

最简单自制遥控开关电路

  最简单自制遥控开关电路(三)

最简单自制遥控开关电路

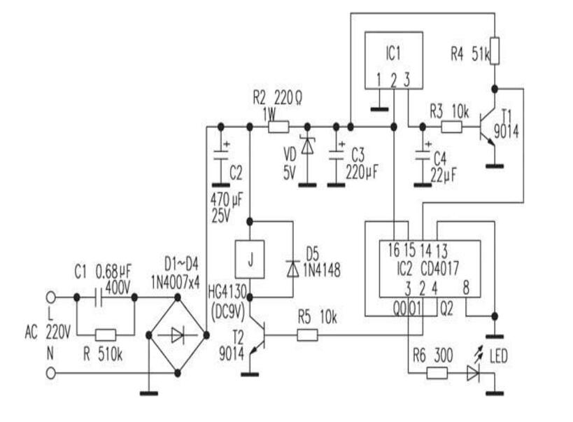
  图2是由画佳红外接收头配合NE555和十进制计数器CD4017为主要元件构成多路程序控制电路。

  图中遥控接收头由于采用画佳接收头,所以在接收头信号端和地端并联一个电容器C1,使得接收头输出的负脉冲幅度)从0.4V左右增大到4V以上:实验证明:C1如果选的太小会发生触发后状态不能保持的现象。C1选的太大又会出现触发失灵的现象;一般选用10-47F为宜,图中C1选用10aF电解电容。当接收头接收到遥控器发出的红外线脉冲信号时,从信号端输出的负脉冲经c2耦合到Ic12脚,IC1是由NE555接成的施密特触发电路,脉冲信号经过IC1整形后从3脚输出再经C4耦台到IC2的14脚CD4017时钟上升沿计数端、控制输出端Q0~Q9从静态时Q0为高电平其它全为低电平,变为Q1高电平其它低电平;此时与Q1联接的可控硅导通(图中省略没画)使与之相连的负载工作。当再次按下遥控器上的任一键时。电平变为Q2高电平其它全为低电平,只有与Q2连接的负载工作;若继续按下遥控器上任一键,控制输出端会按上述方式顺序执行当Q9为高电平时若再次按动遥控器,输出状态会周而复始变为初始状态,即QO为高电平其它全为低电平。

  最简单自制遥控开关电路(四)

最简单自制遥控开关电路

  图3是采用画佳红外接收头与74LS74配合制作的一个电路。

  由于控制电路不需太大的电流又希望电路体积小价格便宜,所以本电路电源采用电容降压半渡整流电路,由于电路板带220V市电所以在制作中应注意安全。使用时将需要遥控的家用电器的电源插头插入电源插座Cz即可。顺便说一下,遥控发射器各键的发射编码不同,所以各键的使用效果也不一样,对于图一中的简单电路使用频率效低的键效果较好(对图2、图3电路影响不大)。按键的手法对控制也有影响。

  最简单自制遥控开关电路(五)

最简单自制遥控开关电路

  本遥控开关仅用了5只三极管,整个电路可装在尺寸仅40mm&TImes;50mm的电路板上,能对各种电器进行遥控开/关操作,电路见附图。所使用的遥控发射器是普通家电遥控器。接收控制电路只要按图正确焊接,无须调试即可成功。

  IR为红外线遥控接收头,未接收到红外线信号时,①脚输出高电平,接收到红外线信号时,①脚输出一连串低电平脉冲。R4、C2与R7、C3组成两个积分电路,Q4、Q5、J组成继电器控制电路,C5、D5~D8组成交流降压整流电路。平时待机或上电后的初始状态是:Q1导通,Q2截止,Q5截止,继电器J不工作。

  遥控开机过程,短按遥控器按钮(小于0.5秒),在这较短的时间内,因C3容量远大于C2,故B点电位很快升到高电位(约1V左右),而A点电位上升不到0.6V,因此Q3不能导通,只有Q2导通,这样,C点为高电位,Q5导通,继电器J动作,其接点J—1、J-2同时吸合,J-2接通电器电源。这时即使IR不再收到信号,因电源经R11向Q5提供偏置,故Q5保持导通,J仍继续吸合,达到短按遥控钮实现开机的目的。

  遥控关机过程:长按遥控器按钮(3秒以上)时,IR输出低电平脉冲使Q1输出高电平脉冲,经D1整流后送至A点、B点进行积分处理,最终使A点电位大于1V(实测为1.3V左右),Q3导通,D点为高电平,Q4导通,C点为低电平,致使Q5截止,J释放,J-1、J-2断开,达到长按遥控钮实现关机的目的。松开遥控钮后,IR不再收到红外线信号,C2、C3放电,Q2、Q3截止,电路又进入等待状态。只有再次短按遥控器按钮,电路才会重新动作,重复遥控开机的过程。

。 (本文来源网友上传,如有侵权,可联系管理员删除)

版权声明:网站转载的所有的文章、图片、音频视频文件等资料的版权归版权所有人所有。如果本网所选内容的文章作者及编辑认为其作品不宜公开自由传播,或不应无偿使用,请及时联络我们,采取适当措施,避免给双方造成不必要的经济损失。