220遥控开关电路设计(一)
如图所示为电热毯、电饭锅定时电路。该电路定时时间可从1秒到10小时以上。图中,C1为定时元件。接通电源后,按动开关AN1,C1充电至直流28V。比较器A输出高电平,晶体管VT导通,继电器J通电动作,J1-L闭合电源自锁,J1-2断开,C1向高阻输入端放电,当C1电压下降到低于A反相输入端时,A输出低电平,晶体管VT截止,J失电释放,定时结束,等待第二次定时触动开关AN1接下。


220遥控开关电路设计(二)
家用电器定时插座电路

220遥控开关电路设计(三)
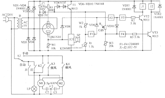
抽油烟机自动控制电路工作原理
工作原理:图中气敏传感器和W1组成燃气检测电路,电源变压器输出的交流5V电压给气敏传感器加热丝加热。反相器F1、W2、热敏电阻Rt组成温度检测电路。两路检测电路输出的高电位信号分别经隔离二极管VD8、VD9控制由F2、F3、R2、VT2、J1组成的电机控制电路。光敏电阻CdS、W3、F4、R3、VT3、J2等组成照明控制电路;IC1为音乐报警电路,由燃气检测电路控制。

元器件选择
IC1选用KD9561集成电路;F1~F4选用CD4069集成电路。VT1~VT3均选用9013三极管。光敏电阻选用CdS光敏电阻;热敏电阻选用4只330Ω热敏电阻串联。气敏传感器选用QM-N10。其他元器件选用如图所示。
220遥控开关电路设计(四)
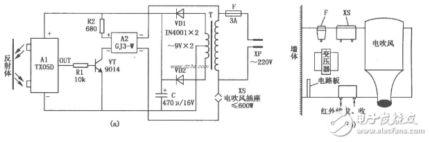
自动干手器的电路
如图(a)所示,它由红外线反射开关Al、交流固态继电器A2、电吹风及电源变换电路等构成。接通电源,Al向外发射出红外线。因为无物体反射红外线,所以Al的OUT端输出低电平,VT截止,A2亦“断开”,接入插座XS内的电吹风无电不工作。当人手伸到干手器下方时,由于Al发射出的红外线被反射回一部分,Al的OUT端输出高电平信号,使VT由截止变为导通,A2获得合适的控制电流也“导通”,电吹风通电向外送出热风。当人手离去时,A1失去反射的红外线,电路又恢复到平常的待机状态。

由于Al在这里仅作近距离探测用,对电源波纹系统要求不是很高,故采用了简易电源变换电路供电。A2选用国产的GJ3-W型交流过零固态继电器,它具有零电压开、零电流关特性,因而对电网干扰小,还可降低负载浪涌电流。VT要求β》50;电吹风选择功率较大的交流感应型吹风电机;T选用220V/9&TImes;V2、3W的成品电源变压器,保证长期通电不过热;F选用带管座的250V、3A普通保险管。
220遥控开关电路设计(五)
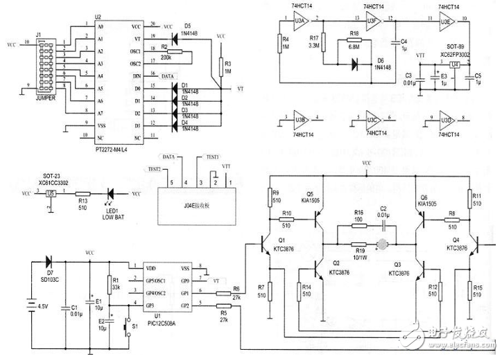
电路原理如图所示。ICl2C5O8A),其休眠工作电流为1μA,U3(74HCTl4)中的三个反相器组成一个多谐振荡器,用于控制无线接收电路分时供电,三极管Q1、2、3、4(KTC3876Y)以及Q5、6(KlAl505Y)组成可靠的推挽电路,使得阀体能够开、关双稳态工作。Hz。其工作原理可表述如下:解码,并与S1预设值相符,即唤醒CPU并发出相应的控制指令,然后CPU重返休眠。

本电路无线接受频点为315M
上电后,CPUU1即进入休眠,电池分时给无线接受模块JO4E供电。当收到遥控指令时,通过U2:PT2272-M4/L4
。 (本文来源网友上传,如有侵权,可联系管理员删除)
版权声明:网站转载的所有的文章、图片、音频视频文件等资料的版权归版权所有人所有。如果本网所选内容的文章作者及编辑认为其作品不宜公开自由传播,或不应无偿使用,请及时联络我们,采取适当措施,避免给双方造成不必要的经济损失。