• 周二. 10 月 21st, 2025

太阳能路灯电路设计与仿真 – 太阳能电路

6 月 24, 2019

本文设计和仿真了一基于AT89C52单片机智能控制的,功率约为40W太阳能LED路灯。它采用了双电源供电模式,具备光控和时控功能,抗干扰能力较强。文中主要介绍了太阳能LED路灯发光面板的设计、太阳能电池与蓄电池的选择,同时详细分析和讨论了路灯各部分的电路设计及工作原理,并应用Protues和keil软件对LED路灯的充电电路、升压电路和控制电路进行了仿真。仿真结果与设计指标一致。

2、太阳能LED路灯硬件电路设计

2.1、系统硬件组成

太阳能LED路灯系统主要由太阳能电池组件、LED灯具、灯杆和控制箱(内有充电器、控制器、蓄电池等等)四部分构成。本文设计的太阳能LED路灯总功率约为40W。电路的结构原理图如图1所示。从中可以看出,该系统采用的是双电源供电。系统电路主要由太阳能电池、蓄电池、充电电路、升压电路、控制电路、电LED驱动电路和LED阵列组成。

太阳能路灯电路设计与仿真

图1  太阳能LED路灯系统结构

2.2、LED工作原理与电路设计

LED具有对电压敏感的特性,本设计选用的是杭科电子公司制造的型号为HKP-D1W1的30颗的白光LED。从图2(A)所示的LED特性曲线图可知,当正向电压达到3.4V以后只要稍微改变顺向电压,正向电流就会有很大的变化。为了得到预期的亮度并且避免正向电流超过LED的最高额定电流,因此本文采用的LED驱动方式为电流驱动。

LED阵列采用5行6列的形式,电路如图2(B)所示。LED选用同一公司同一批次的产品,这样可以认为每颗LED的特性基本相同的。因此流过每一列LED的电流均为350mA,也就是该一型号的LED的典型工作电流。系统的照明功率约为40W。

太阳能路灯电路设计与仿真

图2  LED特性曲线及整列图

2.3、太阳能电池与蓄电池的原理及选择

本设计的太阳能LED路灯主要应用于江南地区,采用大功率LED光源,路灯功耗为36.75W,每天工作9小时,正常情况下,蓄电池能保证连续供电4个阴雨天。

江南地区峰值日照时间约为3.432h。LED发光面板的工作电压为17.5V,总功率为36.75W。因此负载日耗电量为36.75÷17.5&TImes;9=18.9AH。所需太阳能组件的总充电电流为1.05&TImes;18.9&TImes;(16+4)÷16÷(3.432&TImes;0.85)=8.51A,其中,1.05为太阳能电池组件系统综合损失系数,蓄电池充电效率为0.85,两个连续阴雨天的时间间隔假设不小于16天。太阳能电池的最小功率约为17.5×8.51=148.9W,因此采用峰值输出功率为150W,单块输出功率为75W的太阳能电池组基本可以保证全年大多数情况下的正常运行。

本设计选择了最常见的12V蓄电池。结合上面的数据,可以算出负载日耗电量为36.75÷12×9=27.6(AH),在蓄电池充满电的情况下保证4个连续的阴雨天,因而蓄电池的容量为27.6×(4+1)=138(AH)。

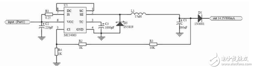
2.4、充电电路的设计

本文采用的充电电路单路示意图如图3所示。

太阳能路灯电路设计与仿真

图3  单路充电电路

由集成开关元件MC34063构成的充电电路,该充电电路输入电压为17.5V,输出电压为14.3V,单路输出电流达600mA,纹波系数小于等于10mV,图中D1则是起到一个过充保护的作用。由于二极管的压降和单向导通性,蓄电池的电压达到14.3V以后将自动停止充电,并保证蓄电池的电流不会逆流。

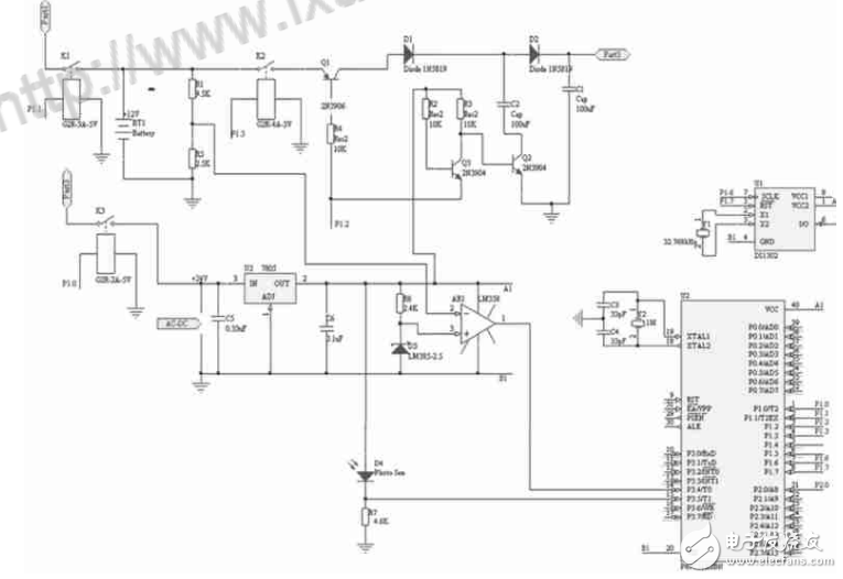
2.5、升压电路与控制电路的设计

一个良好的系统控制电路对太阳能LED路灯来说是至关重要的。其基本功能是实现对蓄电池过放保护、自动识别周围环境以及路灯的自动控制等。为了保证系统的稳定性和可靠性,本文所设计的太阳能LED路灯支持双电源供电,即:当连续的阴雨天超过4天时或者蓄电池电压降低时,系统将会开启市电模式,并及时对蓄电池充电。设计的升压和控制电路如图4所示。

太阳能路灯电路设计与仿真

图4  升压与控制电路

该电路作为太阳能LED路灯的控制电路,其核心元件是AT89C52单片机。为了保证系统的可靠性和稳定性,本文研究的太阳能LED路灯包括太阳能模式和市电模式两种供电模式。AC-DC电源的输出功率一般选择比额定总功率高出1.5倍~2.5倍之间。太阳能LED路灯总功率约为40W左右,因此选择了型号为HTSP-100F-24,输出电压为24V,最大输出电流为4.5A的开关电源。K2连接着蓄电池和升压电路,K1连接着充电电路和蓄电池,K3连接着24V开关电源和驱动电路。单片机和比较器等所需要的5V正电源由24V开关电源经过7805变压后产生,C5和C6是滤波电容。比较器采用了最普通的集成运放LM358。其输出端接单片机,正端连接到一个基准电压源上,该基准电压源的型号为LM385-2.5,用于产生2.5V的比较电压,R3是限流电阻。蓄电池的电压经过R1和R2分压后接比较器的负端。当反馈后来的电压低于2.5V时,比较器反转,系统就认为蓄电池电量不足,于是就启动欠压保护并进入市电供电模式。D4是光敏二极管,R7是限流电阻。

当有一定强度的光线照到光敏二极管上时,光敏二极管导通,R4上面将产生一个4.3V左右的电压,否则,光敏二极管截止,R4上面的电压几乎为0。单片机实时接收R4上面反馈回来的电压,从而判断周围光线的强弱。蓄电池的电压只有12V,而驱动电路要求的输入电压要高于19V,因此需要设计一个升压电路。本文采用的是倍压电路,即通过单片机控制Q1、Q2和Q3的通断,加上D1、D2这两个二极管的单向导通特性,使得电容C1上的电压达到蓄电池两端电压的二倍。当Q1截止时,Q2和Q3导通,蓄电池对C1和C2充电,VC1=VC2=Vin;当Q1导通时,Q2和Q3导截止,蓄电池和C1串联给C2充电,此时VC2=Vin+VC1≈2Vin=24V。

考虑到实际中倍压电路的带负载能力不太强,输出功率较高时会导致电压的大幅度跌落,为了保证蓄电池输出电压在19V(LED阵列驱动电路能正常工作地最小电压)以上,本文选取C1=C2=4400uF/50V,单片机控制开关的频率f=1000Hz,ΔU=I/6fC(4N3+3N2+2N)=(4×8+3×4+2×2)I/(6×1000×0.0044)≈2I≈4V,实际输出电压Vout=24-4=20V。输出电压波纹为(N+1)NI/4fC=3×2I/(4×2000×0.0022)≈0.375I≈0.5V。为了增加路灯控制的准确性,本系统还增加了时控功能。电路图中的DS1302即为一种低功耗的时钟芯片,它能准确地输出年月日时分秒,从而供系统参考使用,还可以用来设定路灯的工作时间。时控电路和光控电路的同时存在还能增加太阳能LED路灯抗干扰的能力。因为光控电路虽然能判断周围环境的光线强弱,但是也存在被闪电等其他光源干扰的可能性,因此,它与时控电路的一起配合,使得太阳能LED路灯系统既能判断周围的光照强弱,又能防止被误触发。

2.6、LED驱动电路的设计

该电路主要由两片AMC7150构成两路驱动,每一路的参数也都一样。AMC7150所需的外围元件较少,C1、C2是滤波电容,C3、C4是定时电容,决定AMC7150的开关管工作频率。D1、D2是快速开关二极管,L1、L2是电感,其作用也是为了稳定输出端的电流。R1、R2是限流电阻,其大小取决于输出的平均电流大小和纹波电流大小。本文中设计的驱动器每路输出电流大小为1050mA,纹波电流不大于100mA。因此计算公式为:Rse=330mV/(1050mA+0.5×100mA)=0.3Ω。电路图如图5所示。

太阳能路灯电路设计与仿真

图5  LED驱动电路

3、系统软件设计

本设计采用了AT89C52单片机,所以除了硬件部分的设计外,还需要软件支持。该路灯的时控、光控和防闪电等功能均是通过编程实现的。图6为系统控制软件流程图。

当系统开机以后,首先将进行初始化。初始化结束以后开始读取时钟芯片上的信息,再将读取的信息与设定的时间比较,如果符合条件则读取蓄电池上的电压反馈,不符合条件的话就继续返回读取时钟芯片。如果反馈显示蓄电池电压偏低则启用市电模式,否则开启蓄电池供电电路。随后,系统读取光控电路上的反馈信号,判断周围光线强弱。如果光线较弱就开灯,否则延迟1秒钟重新判断光线强弱,这样做是为了屏蔽闪电的干扰。假如光线还是很强,那么系统就认为周围光线确实很强,不需要开灯;否则就认为是闪电的干扰,继续工作。

太阳能路灯电路设计与仿真

图6  系统软件流程图

4、电路的仿真与结果讨论

本文应用Protues和keil软件对充电电路、升压和控制电路进行如下仿真。

图7是对充电电路进行的软件仿真,从图中我们可以看到,输入电压为17.5V时,其输出端的电压为15.1V,与理论值基本一致。

太阳能路灯电路设计与仿真

图7  充电电路仿真图

图8是对升压电路进行的仿真,图中电子继电器线圈的两端加上5V电压后,蓄电池到倍压电路的开关导通,此时在方波信号产生器(频率1kH)的驱动下,倍压电路开始工作。从图中的电压探针上,我们可以看到,倍压电路输入端电压为12v,输出端约为24V,确实达到了预期的效果。

太阳能路灯电路设计与仿真

图8 升压电路仿真图

太阳能路灯电路设计与仿真

图9  正常状态路灯仿真

图9是正常工作状态下的太阳能LED路灯的仿真图。从图中可以看出,该路灯现在是在晚上8:32,此时周围没有强光,蓄电池电压正常。这个时候,单片机P1.3口上输出一个高电平,连接蓄电池到倍压电路的电子继电器触点闭合,同时P1.2口上输出约1kH得方波信号,于是倍压电路开始正常工作,LED路灯开始发光。

图10是模拟在工作状态下的路灯检测到蓄电池低电压时反应。从图中可以看出,这个时候连接P1.1口的LED灯亮了,表示市电模式的开关已经打开。而P1.2口上没有信号产生,P1.3口上出现低电平,表示蓄电池供电电路已经断开,系统已经进入市电模式。

太阳能路灯电路设计与仿真

图10 欠压状态路灯仿真

图11是模拟白天太阳照射下的太阳能LED路灯,从图中可以看出,这个时候,P1.2口上没有信号,P1.3口上出现低电平,蓄电池供电电路已经断开。连接P1.1口的LED灯没亮,市电模式开关也没有打开,也就是说这时路灯已经被关闭了。同时我们发现连接P1.0口的LED亮了,说明充电电路的开关已经打开,系统此时正在充电。

太阳能路灯电路设计与仿真

图11  充电状态路灯仿真

。 (本文来源网友上传,如有侵权,可联系管理员删除)

版权声明:网站转载的所有的文章、图片、音频视频文件等资料的版权归版权所有人所有。如果本网所选内容的文章作者及编辑认为其作品不宜公开自由传播,或不应无偿使用,请及时联络我们,采取适当措施,避免给双方造成不必要的经济损失。