可控硅是一种新型的半导体器件,它具有体积小、重量轻、效率高、寿命长、动作快以及使用方便等优点,目前交流调压器多采用可控硅调压器。
可控硅调压器电路图(一)
可控硅交流调压器由可控整流电路和触发电路两部分组成,其电路原里图如下图所示。 从图中可知,二极管D1—D4组成桥式整流电路,双基极二极管T1构成张弛振荡器作为可控硅的同步触发电路。当调压器接上市电后,220V交流电通过负载电阻RL经二极管D1—D4整流,在可控硅SCR的A、K两端形成一个脉动直流电压,该电压由电阻R1降压后作为触发电路的直流电源。在交流电的正半周时,整流电压通过R4、W1对电容C充电。
当充电电压Uc达到单结晶体管T1管的峰值电压Up时,单结晶体管T1由截止变为导通,于是电容C通过T1管的e、b1结和R2迅速放电,结果在R2上获得一个尖脉冲。这个脉冲作为控制信号送到可控硅SCR的控制极, 使可控硅导通。可控硅导通后的管压降很低,一般小于1V,所以张弛振荡器停止工作。当交流电通过零点时,可控硅自关断。当交流电在负半周时,电容C又从新充电……如此周而复始,便可调整负载RL上的功率了。

元器件选择
调压器的调节电位器选用阻值为470KΩ的WH114-1型合成碳膜电位器,这种电位器可以直接焊在电路板上,电阻除R1要用功率为1W的金属膜电阻外,其余的都用功率为1/8W的碳膜电阻。D1—D4选用反向击穿电压大于300V、最大整流电流大于0.3A的硅整流二极管,如2CZ21B、2CZ83E、2DP3B等。SCR选用正向与反向电压大于300V、额定平均电流大于1A的可控硅整流器件,如国产3CT系列。
可控硅调压器电路图(二)
在很多使用交流电源的负载中,需要完成调光、调温等功能,要求交流电源能平稳地调节电压。图205所示,是一种筒单交流调压器,可代替普通交流调压器,体积小、重量轻、控制方便。
工作原理电源经电阻R,和电位器W 向电容C充电。当电容上的电成送到手定值时尧通过二极管D和可控硅控制极,使可控硅触发导通,电流流经负载,可控硅导通后。触发电路被短接。在交流电压为零时,可控硅又自动断开,而后触发电路中电容C再次充电,使可控硅再次导通。改变电容的容量和w阻值。可增大或碱小导通角,使输出电压升高或降低。从而起到调压之目的。
可控硅的反向电压由电源电压来定:电流参数由负载Rr 婴求来定。

可控硅调压器电路图(三)
本例介绍的温度控制器,具有SB260取材方便、性能可靠等特点,可用于种子催 芽、食用菌培养、幼畜饲养及禽蛋卵化等方面的温度控制,也可用于控制电热毯、小功 率电暖器等家用电器。
电路图 温度控制器电路如图7.116所示。

工作原理
220V交流电压经Cl降压、VD,和VD。整流、C2滤波及VS稳压后,一路作为IC(TL431型三端稳压集成电路)的输入直流电压;另一路经RT、R3和RP分压后,为IC提供控制电压。在被测温度低于RP的设定温度时,NTC502型负温度系数热敏电阻器Rr的电阻值较 大,IC的控制电压高于其开启电压,IC导通,使LED点亮,VS受触发而导通,电热器 EH通电开始加热。随着温度的不断上升,Rr的电阻值逐渐减小,同时IC的控制电压也随之下降。当被测温度高于设定温度时,IC截止,使LED熄灭,VS关断,EH断电而停止加热。随后温 度又开始缓慢下降,当被测温度低于设定温度时,IC又导通,EH又开始通电加热。如此循环不止,将被测温度控制在设定的范围内。
可控硅调压器电路图(四)
一般书刊介绍的大功率可控硅触发电路都比较复杂,而且有些元件难以购买。笔者仅花几元钱制作的触发电路已成功触发100A以上的可控硅模块,用于工业淬火炉上调节380V电压,又装一套用于大功率鼓风机作无级调速用,效果非常好。本电路也可用作调节220V交流供电的用电器。

将两只单向可控硅SCRl、SCR2反向并联.再将控制板与本触发电路连接,就组成了一个简单实用的大功率无级调速电路。这个电路的独特之处在于可控硅控制极不需外加电源,只要将负载与本电路串联后接通电源,两个控制极与各自的阴极之间便有5V~8V脉动直流电压产生,调节电位器R2即可改变两只可控硅的导通角,增大R2的阻值到一定程度,便可使两个主可控硅阻断,因此R2还可起开关的作用。该电路的另一个特点是两只主可 控硅交替导通,一个的正向压降就是另一个的反向压降,因此不存在反向击穿问题。
但当外加电压瞬时超过阻断电压时,SCR1、SCR2会误导通,导通程度由电位器R2决定。SCR3与周围元件构成普通移相触发电路,其原理这里从略。SCR1、SCR2笔者选用的是封装好的可控硅模块(110A/1000V),SCR3选用BTl36,即600V的双向可控 硅。本电路如用于感性负载,应增加R4,C3阻容吸收电路及压敏电阻RV作过压保护,防止负载断开和接通瞬间产 生很高的感应电压损坏可控硅。
可控硅调压器电路图(五)
一种吸尘器使用可控硅元件构成调速电路

可控硅调压器电路图(六)
这个电路的独特之处在于可控硅控制极不需外加电源

可控硅调压器电路图(七)
一种大功率直流电机调速电路

可控硅调压器电路图(八)
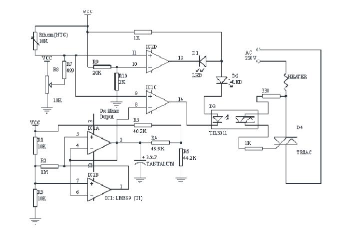
使用一个负温度系数(NTC)的热敏电阻,用如图1a的电路可以用最少的元件、成本和复杂性将温度控制到1℃或更好的精度。该电路 含有保护以防止温度传感器短路或开路,且所有的元器件都是常用件。 该控制器是PWM类型的,但它有指数的传递特性,而不是线性的。这个设计是基于一个LM339(四比较器),并包含了温度补偿。由 于比较器的温漂会产生的Vos的变化,并导致了振荡器输出改变。然而,在产生工作周期的比较器上,也发生了同样的变化,两者相抵 消从而消除了控制器的温漂。 该控制器的核心是由IC1a、IC1b和相关元件组成的振荡器。振荡器输出的电压峰值和最小电压值是决定控制器精度的主要因素。关于这个振荡器有以下一些公式:
PERIOD=[R5&TImes;R6/(R5+R6)+R4]&TImes;C1&TImes;Ln[(VasVmin)/(VasVmax)]seconds
DutyCycle=Ln[(VasVtemp)/(VasVmax)]/Ln[(VasVmax)/(VasVmin)]
Vmax=Vcc&TImes;R3/(R1+R3)
Vmin=Vcc×R2×R3/[R2×R3+R1×(R2+R3)] Vas=Vcc×R6/(R5+R6)
Vtemp=Vcc×(R7+R8)/(Rtherm+R7+R8)
振荡器的输出直接接到产生工作周期的比较器IC1c的输入端。R8决定温度的设置点。R8到Rtherm的分压为产生工作周期的比较器提供 比较电压,比较的输出驱动一个光隔离的双向可控硅驱动器。 图1所示出的元件参数值的温度系列是25~115℃。D1和D2用于温度传感器错误和工作周期指示。R9和R10设置IC1d的反相端电平,用 以检测到温度传感器的开路。

。 (本文来源网友上传,如有侵权,可联系管理员删除)
版权声明:网站转载的所有的文章、图片、音频视频文件等资料的版权归版权所有人所有。如果本网所选内容的文章作者及编辑认为其作品不宜公开自由传播,或不应无偿使用,请及时联络我们,采取适当措施,避免给双方造成不必要的经济损失。