单向可控硅最筒单电路图(一)

触摸一下金属片开,SCR1导通,负载得电工作。触摸一下金属片关,SCR2导通,继电器J得电工作,K断开,负载失电,SCR2关断后,电容对继电器J放电,维持继电器吸合约4秒钟,故电路动作较为准确。如果将负载换为继电器,即可控制大电流工作的负载。
单向可控硅最筒单电路图(二)
触摸式台灯电路原理图
触摸式台灯电路见图,它分四档控制灯泡的亮度。通电后灯泡不亮,第一次轻轻触摸一下灯罩外壳,灯泡便发出低亮度的光,第二次触摸灯泡发出中亮度的光,第三次触摸灯泡变为全亮,第四次触摸灯泡熄灭,依次循环。此电路易出现的故障是双向可控硅97A6坏及灯罩金属外壳与电路触摸输入端子之间接触不良。
小编调试电路时,TT6061用GS6061代替,1N4004用1N4007代替,其余元件与图中相同。经验证,电路工作可靠,能实现方中所述功能。但双向可控硅易损坏,建议读者制作时在可控硅两端并联一电阻电容串联所组成的保护电路。

单向可控硅最筒单电路图(三)
可控硅交流调压器由可控整流电路和触发电路两部分组成,其电路原理图如下图所示。 从图中可知,二极管D1—D4组成桥式整流电路,双基极二极管T1构成张弛振荡器作为可控硅的同步触发电路。当调压器接上市电后,220V交流电通过负载电阻RL经二极管D1—D4整流,在可控硅SCR的A、K两端形成一个脉动直流电压,该电压由电阻R1降压后作为触发电路的直流电源。在交流电的正半周时,整流电压通过R4、W1对电容C充电。
当充电电压Uc达到T1管的峰值电压Up时,T1管由截止变为导通,于是电容C通过T1管的e、b1结和R2迅速放电,结果在R2上获得一个尖脉冲。这个脉冲作为控制信号送到可控硅SCR的控制极, 使可控硅导通。可控硅导通后的管压降很低,一般小于1V,所以张弛振荡器停止工作。当交流电通过零点时,可控硅自关断。当交流电在负半周时,电容C又从新充电……如此周而复始,便可调整负载RL上的功率了。

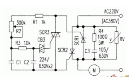
单向可控硅最筒单电路图(四)
一般书刊介绍的大功率可控硅触发电路都比较复杂,而且有些元件难以购买。笔者仅花几元钱制作的触发电路已成功触发100A以上的可控硅模块,用于工业淬火炉上调节380V电压,又装一套用于大功率鼓风机作无级调速用,效果非常好。本电路也可用作调节220V交流供电的用电器。
电路见图。将两只单向可控硅SCRl、SCR2反向并联.再将控制板与本触发电路连接,就组成了一个简单实用的大功率无级调速电路。这个电路的独特之处在于可控硅控制极不需外加电源,只要将负载与本电路串联后接通电源,两个控制极与各自的阴极之间便有5V~8V脉动直流电压产生,调节电位器R2即可改变两只可控硅的导通角,增大R2的阻值到一定程度,便可使两个主可控硅阻断,因此R2还可起开关的作用。
该电路的另一个特点是两只主可控硅交替导通,一个的正向压降就是另一个的反向压降,因此不存在反向击穿问题。但当外加电压瞬时超过阻断电压时,SCR1、SCR2会误导通,导通程度由电位器R2决定。SCR3与周围元件构成普通移相触发电路,其原理这里从略。
SCR1、SCR2笔者选用的是封装好的可控硅模块(110A/1000V),SCR3选用BTl36,即600V的双向可控硅。本电路如用于感性负载,应增加R4,C3阻容吸收电路及压敏电阻RV作过压保护,防止负载断开和接通瞬间产生很高的感应电压损坏可控硅。

。 (本文来源网友上传,如有侵权,可联系管理员删除)
版权声明:网站转载的所有的文章、图片、音频视频文件等资料的版权归版权所有人所有。如果本网所选内容的文章作者及编辑认为其作品不宜公开自由传播,或不应无偿使用,请及时联络我们,采取适当措施,避免给双方造成不必要的经济损失。