采样保持电路(采样/保持器)又称为采样保持放大器。当对模拟信号进行A/D转换时,需要一定的转换时间,在这个转换时间内,模拟信号要保持基本不变,这样才能保证转换精度。采样保持电路即为实现这种功能的电路。
采样保持电路能够跟踪或者保持输入模拟信号的电平值。在理想状况下,当处于采样状态时,采样保持电路的输出信号跟随输入信号变化而变化;当处于保持状态时,采样保持电路的输出信号保持为接到保持命令的瞬间的输入信号电平值。当电路处于采样状态时开关导通,这时电容充电,如果电容值很小,电容可以在很短的时间内完成充放电,这时,输出端输出信号跟随输入信号的变化而变化;当电路处于保持状态时开关断开,这是由于开关断开,以及集成运放的输入端呈高阻状态,电容放电缓慢,由于电容一端接由集成运放构成的信号跟随电路,所以输出信号基本保持为断开瞬间的信号电平值。
采样保持电路图设计(一)
采样保持放大器SMP04用做多路输出选择器电路图
如图所示为SMP04用做多路输出选择器,与解码器、D/A转换器构成的四路数字-模拟转换电路。数字信号输入模数转换器DAC8228,输出产生5~10V模拟电压送副SMP04,地址输入通道解码器,不同的地址解码后分别控制四路开关,以分别输出四模拟信号。采用DAC8228产生DAC电压输出可以使电路得以最大的简化。为了将输出电压干扰减小到最小,在采样信号被确认之前,必须保证有5μs的最后电压建立时间。每一个采样保持放大器必须在每一秒钟或更低时问刷新一次,以确保输出电压下降率不超过10mV或1/2LSB(最小有效位)。

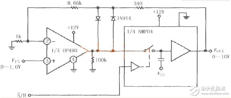
采样保持电路图设计(二)
如图所示为由SMP04与运放构成的增益为10的采样保持放大电路。电路中将SMP04置于运放OP490的反馈回路中,当S非/H=0时,SMP04内部开关闭合,运放OP490的反馈回路接通,电路增益由运放本身及反馈电阻决定,图中增益设置为10,输出端输出放大后的采样电压。当S非/H=1时,SMP04内部开关断开,运放OP490反馈回路也无法形成,输出端输出保持在内部保持电容上最近一次的采样电压,且不受输入端信号影响。运放输出端的两个二极管1N914起钳位作用,防止当SMP04保持状态时造成运放饱和。

采样保持电路图设计(三)
lf398峰值采样保持电路
1.lf398的峰值保持电路

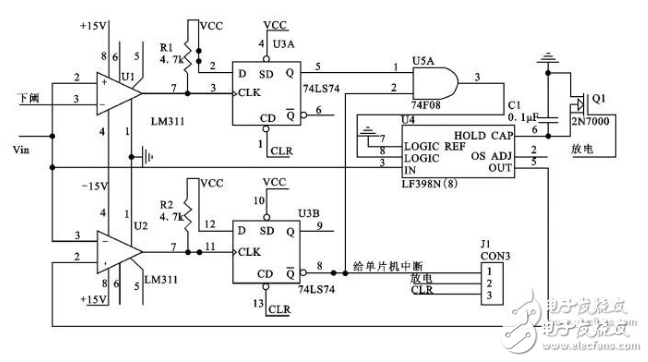
图1:峰值保持电路原理图
峰值保持电路探测核脉冲幅度信号并在脉冲峰值时刻通知保持峰值,同时向单片机提出中断申请信号,使单片机响应中断启动A/D转换;转换结束后单片机使采样保持器复原为采样状况,实现系统的逻辑控制。峰值保持电路原理图如图1所示。U4是芯片LF398,它是美国国家半导体公司研制的集成采样保持器。它只需外接一个保持电容就能完成采样保持功能,其采样保持控制端可直接接于TTL,CMOS逻辑电平。

图2
U1和U2是比较器LM311,U3是D触发器74LS74,U5A是与门74LS08。放大后的脉冲核信号一路输入到下阈比较器,另一路接输入到LF398。当核信号大于下阈时,比较器U1输出高电平,得到上升沿,上升沿再触发U3A,它的Q端输出高电平和U3B的Q非端相与得到高电平,去控制LF398的采样控制端进入采样状态。当LF398的输出端信号幅度比输入端大时,即到达峰值时,比较器U2出高电平,得到上升沿,上升沿再触发U3B,它的Q非端输出低电平,U5A输出变为低电平,LF398进入保持状态。U3B的Q非端输出的下跳沿作为单片机的中断信号,当A/D转换结束后,单片输出放电和清零CLR信号使采样保持器复原。电路波形见图2。
采样保持电路图设计(四)
将一个经典的模拟累加器与一个采样保持放大器级联对一组模拟电压的采样进行保持。经典的模拟累加器是一个运放加上至少三只精密电阻。这些电阻的值应尽可能低,以避免影响累加器的带宽。但这些低值电阻会消耗功率。此外,累加器与采样保持放大器的结构也带来了另一种缺点,当两个输入电压幅度相近而极性相反时,就会显示出这种缺点。此时,即使输入电压幅度很高,得到的总和也很低,如果输入电压幅度相等则总和为零。对低电压的采样通常会使输出电压出现相对较大的误差,因为每个放大器都有一些动态误差,如残留的寄生电荷传入存储电容。一个模拟电压采样保持电路:

采样保持电路图设计(五)
图中所示是用SF357运放组成的电压采样保持电路。这种电压采样保持电路可以方便地观察任一时间内的被测瞬间电压值。
在测试电压时,只需将其输入端跨接于被测电压的两端,接着

。 (本文来源网友上传,如有侵权,可联系管理员删除)
版权声明:网站转载的所有的文章、图片、音频视频文件等资料的版权归版权所有人所有。如果本网所选内容的文章作者及编辑认为其作品不宜公开自由传播,或不应无偿使用,请及时联络我们,采取适当措施,避免给双方造成不必要的经济损失。