目前常用的有风冷、热管、水冷等散热方式,散热效果是按水冷,热管,风冷递减。由于热管和水冷工艺复杂、造价高等原因,一般在中小型设备中都采用风冷方式。风冷主要是通过风扇,散热片等将热量传至周围环境(最终还是通过空气散热的),达到散热的目的。风冷的优点是结构简单,价格低廉(比较其它散热方法),安全可靠、技术成熟。其缺点是有噪音,风扇寿命有时间限制等。现在市场上采用风冷散热的产品,一般是开机时其散热风扇基本上就运转,在开机整个过程中都是高速运转的。而实际上大部分设备都存在间歇工作或负荷变化的特点,在不接通负载或负载较轻松时,可能不需要风扇工作或者全速工作,仅靠散热片或者风扇低速运转就可以满足散热需求。有些设备中虽也考虑到这一点,增加了温度开关电路,当达到某个温度时风扇全速运转,低于某个温度时风扇停止。虽然部分解决了风扇空转、降低了噪声,但过于简单,并不能有效解决温度高低与风扇转速大小的问题。
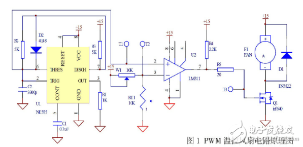
为了有效的解决散热问题,尽量减少散热风扇的不必要的运转,本文基于PWM调速原理设计了一种温控电路。该电路采用NE555时基集成电路产生三角调制波,由NTC负温度系数热敏电阻产生随温度变化的调制电压信号,三角波和调制电压通过比较器产生脉宽可调的PWM脉宽调制波,然后驱动MOS功率管控制风扇的转速,实现对风扇转速的连续调节。原理如图1所示。

图中,由U1(NE555)、D2、R2、R3和C2等组成三角波产生电路,其三角波的频率由R2、R3和C2的值决定,根据图中的参数可计算出其震荡频率大概是20KHz,在测试点T1测量的波形如图2所示。

图1中电位器W1和热敏电阻RT1组成的电路实现了温度到电压的转换,测试点T2处的电压是由电阻分压原理得到的,由10KNTC热敏电阻的参数表可以计算出各个温度值时对应的电压值,获得电压和温度之间的关系。

PWM脉宽调制波是由单片比较器图1PWM温控风扇电路原理图U2(LM311)产生。三角波信号进入比较器的正端输入脚,温度转换的调制电压信号进入比较器的负端输入脚,这样在U2的7脚就得到PWM方波如图3所示。根据三角波顶角与底角的电压值,可以设计温度电阻的分压电路,完成温度与PWM占空比(对应着风扇转速)的关系。图中电位器W1用来调节电阻分压比,来改变温度与转速的关系。
本文利用几个简单的元器件,巧妙地实现了对散热风扇的转速控制,避免了风扇在低温时不必要的转动,有效地减少了不必要的运转噪声。该电路成本低,结构简单,已得到成功应用。
。 (本文来源网友上传,如有侵权,可联系管理员删除)
版权声明:网站转载的所有的文章、图片、音频视频文件等资料的版权归版权所有人所有。如果本网所选内容的文章作者及编辑认为其作品不宜公开自由传播,或不应无偿使用,请及时联络我们,采取适当措施,避免给双方造成不必要的经济损失。