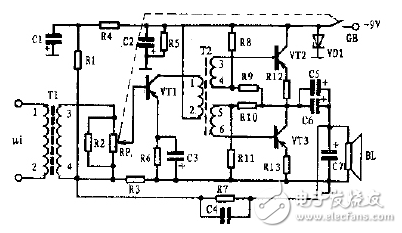
音频信号放大器电路图(一)
如图所示。本音频信号放大器主要用于频带为300Hz~3400Hz范围内,它可广泛用于通讯机中的公务联络,也可用于小型音响、收录机、收音机放大,以及其它音频故障接收信号。
工作原理
电路原理如图所示。本放大器由三极管VT1、VT2、VT3、变压器T1、T2及相关元件组成。微弱的信号ui由输入变压器T1,感应的信号送到前置放大器VT1的基极进行放大,其集电极将放大信号送到变压器T2,T2的作用能使单端变成双端,则T2的次级绕制的两组分别送至由三极管VT2和VT3组成的单端推换式放大电路,工作于甲乙类状态。经耦合电容C5、C6送到扬声器BL,BL发出放大后的音频信号。

音频信号放大器电路图(二)


音频信号放大器电路图(三)
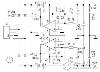
用LM3886制作了一款功放电路,用DVD机试听时,总感到声音效果不如人意,响度也达不到标称功率效果。虽经多次调整电路参数(包括提升了电源电压),但收效甚微。
后来看到有关刊物介绍LM3886放大倍数偏小,需要有足够幅度的激励信号,才能收到较好的效果。为此,选用“运放之星”NE5532制作了一款前置放大电路加在功放输入端,再次试听,音效、响度明显得到了改善。现将制作的前放电路介绍如下:

图1 前放电路的直流伺服电源电路
图1为前放电路的直流伺服电源电路,给前放电路提供稳定的±12V电源。稳压电路采用三端集成稳压块,并且使用一片NE5532构成伺服电路,实现对输出电压的实时跟踪与调整。

图2 前置放大电路
图2为前置放大电路,电路采用了“运放之星”NE5532构成同相比例运算放大电路,其放大倍数为5倍左右(主要由R9、R7、R10、R8决定),C15、C16在电路中具有提升高音频信号的作用。J1接环变的双12V输出端,J2为信号输入端,J3为信号输出端(接功放输入端)。

图3 NE5532优质前放PCB
图3为印刷电路板图,图4为元件布置图。具体安装时,可将此电路板安装在功放箱中靠近背面的附近。通孔,并经过J2(双信号插座)接音源。
本电路也适用于其他音源幅值较小的组合系统作为功放的前置放大。
音频信号放大器电路图(四)

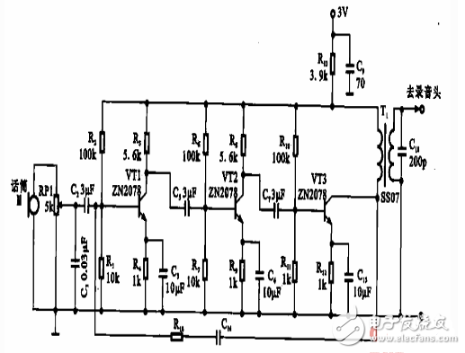
晶体管音频信号放大器
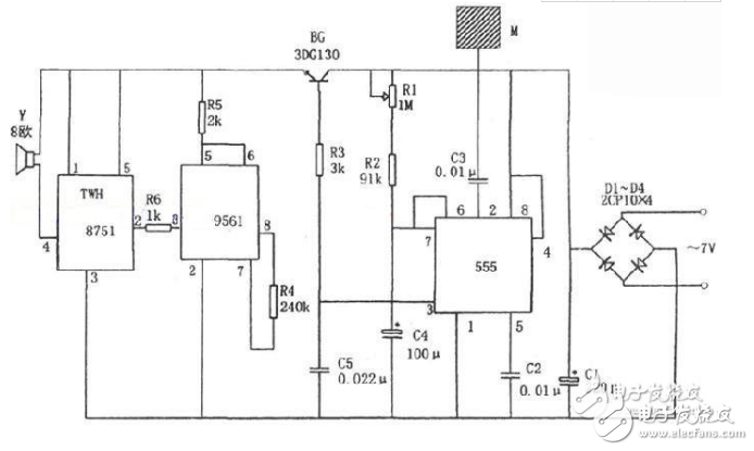
所示是小型录音机的音频信号放大器,话筒信号经电位器RP1调整后加到晶体管VT1的基极,R4接在VT1的发射极作为电流负反馈电阻器稳定直流工作点,C3为去耦电容器使VTI交流增益提高,音频信号经三级放大后加到变压器TI的初级线圈上。VT3的集电极输出经Ri8、Cl6反馈到VT1的基极t用以改善放大器的频率特性。该放大器的输出采用变压的方式可以补偿高频信号。电路由3V低压供电,使用2节电池即可,具有耗电少的特点。
音频信号放大器电路图(五)

第一级为差分放大电路,T1和T2、T3和T4分别构成复合管,作为差分放大电路的放大管;T5和T6组成镜像电流源作为T1和T3的有源负载;差分输入信号分别从T1和T3管的基极输入,从T4管的集电极输出,为双端输入单端输输出差分电路。采用电流源作有源负载,可使单端输出电路的增益近似等于双端输出的增益。
第二级为共射放大电路,T7为放大管,采用恒流源作有源负载,以提高本级的电压放大倍数。
第三级中的T8和T9复合成PNP型管,与NPN型管T10构成准互补输出级。二极管D1和D2为输出级提供合适的偏置电压,可以消除交越失真。
引脚2为反相输入端,引脚3为同相输入端。电路采用单电源供电,故为OTL电路。输出端(引脚5)需要通过电容连接负载。
电阻R7从输出端连接到T4的发射极,形成反馈通路,并与R5和R6构成反馈网络,构成深度电压串联负反馈,稳定整个电路的电压增益。

图3 由LM386构成的音频放大电路
由LM386可以很方便地构成音频放大电路,图4电路所需的元件最少,电压增益为20dB,图5所示电路的电压增益最高可达200dB。

图4 放大器增益=20(最少元件)

图5 放大器增益=200
音频信号放大器电路图(六)
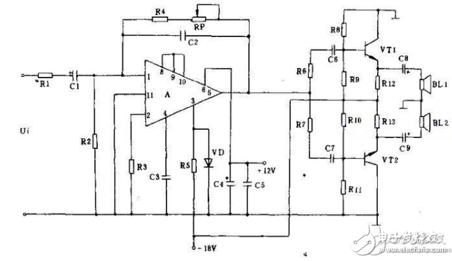
同相音频放大器原理图
工作原理如图所示:输入的音频微弱信号经电容cl耦台到前髓运霄放大器A的1脚进行放大.其@脚送出的信号与两个并联对称、平衡的功放三极管VTl、VT2射极同相输出。
其中,c2、R4、RP构成负反馈电路,以提高输出信号波形的稳定性。c3为补偿高频电容。C4、c5为电源交流分量滤波电容。电阻R8~Rlj为三极管vTl、vT2的偏置电阻。低频端距响好坏取决于输出端电容量C8、c9的容量大小,同时也起隔直作用,调节电位器RP可调增益达10dB以上。

音频信号放大器电路图(七)
使用运放推动的A类耳机放大器电路图
电路图见图一,耳机右路元件的标号是在左路元件标号的基础上加100,例如右路的R1写成R101,C2写成C102等。
这里的放大器实质上是一个提升放大器,它的运算放大器和输出级都是甲类的,為实现直接藕合,电路採用了双电源。

首先,输入信号先通过隔直电容C1藕合到音量控制电位器VR1上,VR1的阻值较大,使声音在低音区(即2HZ)的-3DB点上。
对大多数信号源而言,如果它的信号不在电容上產生任何附加直流电压,那麼该电容可以不要。当然,為了安全最好保留该电容,否则输入端的直流偏移将导致的输出端上產生较大的偏移。
如果出现了直流偏移,数值较小时,会在输出级上增加电流消耗,產生失真;数值较大时,耳机将会被损坏。
音量控制VR1决定了放大器的输入阻抗為47KΩ,因為IC1的输入级是一个结型场效应管(J.F.E.T),其输入阻护大约為10-12MΩ。
目前市场上有大量的运算放大器,可广泛用於音频电路,但经过大量实验只有TL072性能最好,价格合理,噪音低,回应速率為13V/mS,并具有很高的电流吸收能力。
儘管这些元件具有上述诸多特点,实际上这些元件却很少运行在最佳条件下。例如,运算放大器的输出级工作电流為2MA,只工作的甲乙类,负载小於10KΩ。其解决办法是在输出端和电源负极之间连接一个适当阻值的电阻,这样就强迫将其调至甲类。
图中的运算放大器IC1於同相输入放大器,将输入信号从可变电位器VR1的滑动触头连至其同名端(+)。电阻R3和R4有两个功能:第一功能前面已经说过,就是强制运算放大器工作在甲类状态;第二个功能是為TR1和TR2所组成的输出级提供偏压。
互补电晶体TR1和TR2採取发射极跟随器工作方式,这样,从基极看其输入阻抗较高,而输出极的输出阻抗则较低。
在电路设计中,电阻R5和R6是非常重要的,因為R5和R6与TR1和TR2的发射极串联,產生局部负反馈,使输出级工作在线性状态。
R5.R6和R3上的电压降也很重要,它使得输出级进入甲类工作状态,负反馈从电阻R5/R6的连接点通过电阻R2反馈到IC1的反相输入端(引脚2)。放大器的电压增益决定於电阻R2和R1的比值(10倍),电容C2用来隔直流,使其交流负反馈系数為R5/R6,而直流负反馈则是百分之百。放大器的输出端直接与耳机相连。
在介绍了放大器的电路之后,注意力应转移到电源上来。变压器有两个6V次级线圈,它们可為桥式整流器提供交流电。通过整流后,用电解电容C3和C4滤波。这是一个很基本的稳压电路,当然為了求得更佳的效果你也可以选择更好的电源供电方式,相信在其他的电路一可以容的找到。
音频信号放大器电路图(八)
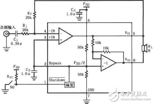
LM4906音频功率放大器典型应用电路
如图所示为LM4906音频功率放大器的典型应用电路(MSOP封装)。音频信号输入后,经过C2耦合加到放大器的反相输入端(4脚),功率放大后从Vo1(5脚)和Vo2(8脚)以电桥输出的形式加到扬声器。LM4906内部有两个放大器,第一个放大器的增益可由增益选择端(3脚)控制,3脚为低电平时增益是6dB,3脚为高电平时增益是12dB。第二个放大器增益由内部两个20kΩ电阻固定为1。LM4906以电桥差动形式输出时,功率放大器的增益Av为2&TImes;20kΩ/20kΩ或2&TImes;40kΩ/20kΩ。当1脚为逻辑低电平时放大器微功率关断,为逻辑高电平时放大器全功率工作。

音频信号放大器电路图(九)
前置放大器电路如下图所示,采用A运算放大器作音频前置放大电路。其优点是体积小、噪音低、功耗小、一致性较好。利用运算放大器A可取得很深的负反馈,同时提高不失真输出。使信号失真度在1%以下;该放大器电压增益可达50~80dB。

其中,cl为高频补偿电容,c2、R2为去耦滤波电路。调节电位器RPl可平衡共模抑制比。电位器RP2为负反馈元件。调节RP2则可改变输出电平。
元器件选择:电容cl为82P,c2为100p/25v。电阻R1为27kn,R2为100n,R3为50kn。电位器RPl10kn,RP2为100kn。集成运算放大器A用GF2A。变压器T用晶休管收音机常用的小型输出变压器来代替。
音频信号放大器电路图(十)
如图所示为LM4902音频功率放大电路(MSOP封装)。音频信号输入后,经过Ci、Ri耦合加到放大器的反相输入端(4脚),而放大器的同相输入端 (3脚)则通过CB交流接地,功率放大后从Vo1(5脚)和Vo2(8脚)以电桥输出的形式加到扬声器。LM4902内部有两个放大器,第一个放大器增益由外部电阻RF、Ri的比值决定,第二个放大器增益由内部两个10kΩ电阻固定为1。Shutdown脚(1脚)为逻辑低电平时放大器微功率关断,为逻辑高电平时放大器全功率工作。

。 (本文来源网友上传,如有侵权,可联系管理员删除)
版权声明:网站转载的所有的文章、图片、音频视频文件等资料的版权归版权所有人所有。如果本网所选内容的文章作者及编辑认为其作品不宜公开自由传播,或不应无偿使用,请及时联络我们,采取适当措施,避免给双方造成不必要的经济损失。