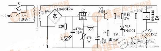
应急灯充电电路图(一)
6V应急灯充电器电路如图所示。

应急灯自动充电器电路
电路工作原理:由图可知,IC为VI基极提供基准电压,继电器K实现开关S自锁和自动断电。当接上蓄电池后,按动S,电源指示灯L点亮,同时K得电吸合,K被K的触点K-0自锁,充电开始。此时由于蓄电池欠电,V1发射极电压低于7.5V+O.65V,V1截止,V2也截止,但对V3无影响。当蓄电池电压充至7.5V时,V1发射极电压为7.5V+0.65V,V1饱和导通,V2也导通,V3基极因电压下降而截止,K失电释放,K-0断开,充电停止,指示灯L熄灭。通过调节RP还可对不同电压的电池充电。电路中的二极管VD是隔离二极管,可防止蓄电池反向放电。
元器件选择:R为充电限流电阻,可在5~10Ω间选取,其他元件无特殊要求,按图标选用即可。
应急灯充电电路图(二)
如下图为应急灯电路图。电路由两节5号可充电电池和电子开关等元件组成。当开关SB闭合时,市电220V经电容C1降压和二极管VD1~VD4整流后,经二极管VD15和开关SB给电池E充电,充电电流约为30mA。稳压二极管ZD1稳定电压值为3.5V。由于ZD1为3.5V,VD5的导通压降为0.7V,所以电池E最多充到2.8~3.3V,故长期充电也不会因过充造成电池损坏。

应急灯原理详解:
1、电池充电电路
外电源经Q2,Q6,R8,D10对电池进行恒流充电。当有外电源供电时,充电电流经R8,D10向电池充电,且使充电指示灯D12点亮。
2、灯控制电路
由Q3,仍、Q5、Q7和键K,G构成,在无市电时,按一下K(开)键,Q5饱和导通,Q5的集电极电流通过R12使Q7维持导通;D11反向击穿工作在稳压状态,Q5的集电极电压给Q3,Q4提供偏置使其导通,点亮L1、L2。当按一下G(关)键时,Q7截止,撤除了Q5导通条件,灯关闭。
当有市电供电时,外电源经D9使D7反向截止,Q5无法导通,键K和G都不能控制灯Ll,L2的开和关。停电后二极管D7负极电位变为零,使其瞬间正向导通,Q5饱和导通,构成点灯电路条件,L1、L2点亮。来一电后D7负极电位变高又反向截止,Q5截止,灯灭(起到自动控制的作用)。点灯控制电路中D7、Q7通过R6工作在临界状态,开关键K,G只起到触发作用。
3、试验电路
当按住试验按键S不放时,Ql截止,D7负极电位变低而正偏导通,使Q5导通满足点灯条件,使L1、L2点亮。松开S键灯随即熄灭。试验电路的作用是测试点灯电路是否芷常。
4、电源电路
220V交流经变压器变压,整流滤波,由Ql集电极输出4.6V的直流电压。主要提供给充电电路给电池充电。并经R9使D14发光指示。
5.k障显示电路由D13,Q8,R17和D11组成故障指示电路,如果外电源电压过高使Q8导通,D13点亮压故障。
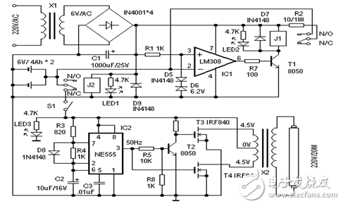
应急灯充电电路图(三)
应急照明系统以自带电源独立控制型为主,正常电源接自普通照明供电回路中,平时对应急灯蓄电池充电,当正常电源切断时,备用电源(蓄电池)自动供电。这种形式的应急灯每个灯具内部都有变压、稳压、充电、逆变、蓄电池等大量的电子元器件,应急灯在使用、检修、故障时电池均需充放电。另一种是集中电源集中控制型,应急灯具内无独立电源,正常照明电源故障时,由集中供电系统供电。
在这种形式的应急照明系统中,所有灯具内部复杂的电子电路被省掉了,应急照明灯具与普通的灯具无异,集中供电系统设置在专用的房间内。其电路见图1。下面介绍其工作原理。在供电正常时,J2(聚电器)得电吸合,其动触点与“N/O(常开点)”接通,后备蓄电池正端与IC1的反相端相联。IC1(LM308)和D5、D6组成电压比较器,参考电压由D5、D6决定。
这里用一个硅二极管(D5)和一个6.2V的稳压二极管(D6)组成6.9V的参考电压,对充电压电压进行监控。当IC1的2脚输入电压(既蓄电池电压)低于6.9V时,IC1的6脚输出高电平,T1导通,J1(聚电器)得电,其动触点与“N/O(常开点)”接通,电源电压通过R2对蓄电池充电,同时LED2点亮为充电指示。改变R2阻值可调整充电电流。随着充电时间增加,IC1的2脚电压逐渐增加,当电压大于参考电压6.9V时,IC1的6脚输出低电平,T1截止,J1(聚电器)失电,断开充电回路,实现自动充电保护功能。

当停电时,J2(聚电器)失去电源,其动触点与“N/C(常闭点)”接通,蓄电池通过S1对应急灯电路供电,实现停电时自动切换功能。S1在这里用来手动切断应急灯电路部分。由IC2(NE555)、T2、T3、T4、X2等组成应急灯电路。IC2组成50Hz信号发生器,由IC2的3脚输出50Hz信号,经T2反相、放大分别驱动由T3、T4、X2组成的推挽电路,在X2的高压侧感应出220V的交流电,使日光灯管点亮。这里的X2可以直接使用次级为4.5伏、初级为220V的成品电源变压器,功率试日光灯管的功率而定。使用时,注意T3、T4应加散热器。
制作时,X1选用次级为6V/200mA的电源变压器。J1、J(聚电器)2选用线圈电压为6V的继电器。其他器件选择可参考图示,无特殊要求。电路调试很简单,接通主电源电时,J2(聚电器)应该动作,LED1为电源指示。然后测量IC1的3脚电压是否为6.9V左右,之后可用一个外接电源接入IC2脚来调整充电保护电路。当输入电压大于6.9V时,J1应该动作断开。短开S1,用外接电源接入应急灯电路,测量IC2的输出是否50Hz,然后可测量X2输出部分电压是否为220V左右既可。LED3为停电/应急灯工作指示。
应急灯充电电路图(四)
我们先来讲只含有应急光源且自带电池的应急灯具,即只含有一个光源。从应急灯具接出来的线最多的情况有4根,一根照明线,一根充电/检测线,一根N线,一根PE线,如下图:

充电/检测线一端接市电,另一端接应急灯具的自带电池。顾名思义,这根线有双重作用,在市电保持有电的状态下,此线用作给应急灯具的自带电池充电,在市电失电的情况下,通过检测线,将市电的零压信号传送给自带电池,由自带电池供电给应急灯具,从而应急灯具点亮,达到启动应急灯具的作用。这是应急灯具在充电/检测线失电后自带电池供电的强启方式。为保证给应急灯具的自带电池充电,这根线一般情况下都是接通的,即有电状态。
平时/强启照明线的作用是:在非应急状态下,我们可以将此应急灯具作为普通灯看待和使用。非应急状态下,与双控开关S静触头1连接的导线处于有电状态,与双控开关S静触头2连接的导线处于失电状态。双控开关S(此双控开关非应急状态下其实是一个单联单控开关)可以实现此应急灯具的点亮和熄灭,打到静触头1时应急灯具点亮,静触头2时应急灯具熄灭。在应急状态下且市电有电的情况下,与双控开关S静触头1、2连接的导线都处于有电状态,这根线会实现应急灯具的强启,这是消防控制室信号强启方式。
PE线接的是应急灯具的外壳。
N线的作用不用说了吧。
强启:
所谓强启,是指在应急状态下将灯具点亮(非应急状态下点亮灯具不叫强启)。
应急灯具的强启分为两种:
a、充电检测线失电,由自带电池供电给应急灯具;
b、充电检线带电,应急照明强启线供电给应急灯具。
下面我们结合一个实际图例来讲解一下:

这是典型的双头灯接法,双头灯的特点是:
平时不亮,停电或者火灾时点亮。停电时应急双头灯具的启动。当停电时,充电检测线失电,继电器线圈失电,磁通为0,常闭触点闭合,将电池和应急灯具接通,灯具点亮。

火灾但不停电时应急双头灯具的启动。当火灾时,接触器的常开触点闭合,致使强启相线带电,从而接通应急灯具,达到强启的目的。此时,继电器的线圈承受220V的电压,常闭触点断开,自带电池与应急灯具断开,电池出于充电状态。

接下来按各种情况,停电,火灾,停电火灾。
应急灯充电电路图(五)
如图为带自停功能的LED充电应急灯电路原理。接通电源后,闭合一次开关SB1,充电指示灯HR点亮,此时由于蓄电池欠电,当三极管VT1的发射极电压低于基极电压,VT1关断,VT2也随之关断,VT2的集电极由偏值电阻R6提供高电位电压使VT3导通,将继电器J1吸合,Jl-l闭合自锁,充电开始;当蓄电池E电压充至10.8 V时,VT1由关断转为导通,VT2也随之导通。由于VT2的导通使集电极电位下降,VT3失去基极导通的电压而关断,J1失电释放,电源断开,充电停止,同时充电指示灯HR熄灭。图中VD5是隔离二极管,可防止蓄电池反向放电,调节电位器RP可使电路对不同电压的蓄电池充电。充满电后的应急灯,可以连续照明8h左右。

应急灯充电电路图(六)
根据实物画出的电路工作原理图如图所示,220V交流市电经电容降压、二极管整流后给铅酸蓄电池充电,红色LED作充电指示。充好电后使用时闭合按钮开关K,将首先接通3颗彩色闪烁LED,发出梦幻般变化莫测的七彩光芒,在夜间平添一些生活乐趣,再按一下开关K则关闭彩色闪烁LED,接着再按才会接通24颗并联的高亮LED,由于数目较多,照明效果很好。
当铅酸电池电压为4V时,实测彩灯工作电流约60mA,高亮LED电流竟达600多mA。这样大的电流不仅使得每次充满电后照明时间不会太长,而且会对电池内部结构造成损伤,缩短使用寿命,因此必须给高亮LED串入一个小阻值限流电阻,经多次试验选定1.2Ω时工作电流最终降为320mA,而亮度变化不太明显,因该款灯改动不大,改造后的电路原理图省略。

通过以上剖析发现,市场上出售的各种LED灯电路大多过于简单,虽说价格十分便宜,但在客观上仍会造成能源浪费,只有经过一番合理改进,才能既保留它经济便携的优点,又有效地提高使用安全性和可靠性。
。 (本文来源网友上传,如有侵权,可联系管理员删除)
版权声明:网站转载的所有的文章、图片、音频视频文件等资料的版权归版权所有人所有。如果本网所选内容的文章作者及编辑认为其作品不宜公开自由传播,或不应无偿使用,请及时联络我们,采取适当措施,避免给双方造成不必要的经济损失。