电子管发射机电路图(一)
本文介绍一种用6Pl功放电子管组装的发射机。
电路见下图:其中B1、B2、G、R1、R2、C2、C3、C4、C5都用拆机品。因嫌机内的电源滤波电容体积太大,所以另用了一个彩电滤波电容。L1选用22mm的漆包线在MX-2000的磁环上绕100匝。L2决定电台的发射频率。如果频率选在中波波段时,L2可选用35mm的漆包线在中波磁棒上30+50匝,或选用13mm的漆包线在25mm的纸筒上密绕90匝。这样发射频率会落在550-1650kHz之间。如果选用短波波段时,L2可用0.5mm的漆包线在16mm的纸筒上间绕9匝。这样构成的振荡器频率就落在6~18MHz之间。C5为空气双联,其容量为360pFx2。B1为原机电源变压器。高压部分整流改用4只IN4007。B2为原输出变压器。C2、C3、以为机内拆得的云母电容,其中C2、C3耐压以大于400V为佳。R1、R2也可自己购水泥电阻。因牦散功率较大,其功率选≥IW。TX为1/4天线,可用一段粗导线代替,‘长度约为发射波长的1/4。笔者选用的是3mm、8m长的漆包线。整个电路安装无需使用敷铜板,直接用一块胶木板,在其上钻.孔,搭棚焊接即可。只要元件良好,装好后电路即会起振,起振时G内能看到浅蓝色的电子流,并伴有“咝咝”的声音。

如果有条件,可做一个简单的场强仪,通过调节R2使发射场强达到最大。天线可通过绝缘子垂直安装在墙上。接上天线后在B2处输入5W左右的音频信号,将一个收音机和发射机的距离拉远,收音机应能清晰地收到信号,失真度也不应很明显。若发射时交流声太大,接地便能解决。经实测,发射功率有4.5W之大。
电子管发射机电路图(二)
这是一个成本低,易于建立低功率调频发射机。FM发射的范围内夺走约300千丈9V电源在运行时。范围声称12V电源运行时将增加大约400英尺。上应注意,此发射器不应该被作为一个房间或电话虫。

组件列表:
C1=1nF的
C2=为5.6pF
C3,C4=10UF/16V
C5=3-18PF华高/变容
R1=270欧姆1/4W
R2,R5,R6=4.7K1/4W
R3=10K1/4W
R4=100K1/4W
Q1,Q2=的2N2222A2N3904或NTE123A的
L1,L2=5打开空芯线圈
MIC=驻极体麦克风
MISC:9V电池管理单元,PC板,钢丝天线。
电子管发射机电路图(三)
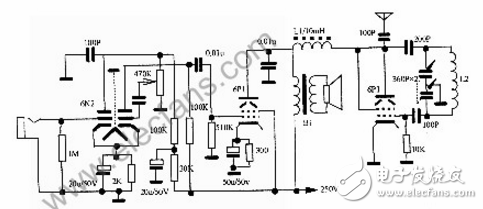
四灯电子管发射机电路
本机线路简单,工作稳定,性能良好,所需元件均可由市场购置,可作为课堂教学演示之用,也可播送唱片或近距离通讯,它具有较小的失真和较好的频率响应特性。
本机包括音频放大和振荡和两大部分,音频放大由电压放和功率放大组成,分别由双三极管6N2和束射四极管6P1担任,振荡部分也由6P1担任。
音频信号由电子管G1(6N2)的栅极输入,经两次放大后送给功率放大级G2(6P1)送出的信号强弱可由470K电位器控制,放大后的音频信号与高频振荡信号在振荡级电子管G3(6P1)的屏极混合,使高频振荡电流载上要传递的音频信号经天线发射出去。如果不需要监听,可把场声器Y换下,在B1次级接一只3.5欧的电阻。

电源供给采用交流五灯收音机的电源变压器,由电子管6Z4整流,经滤波后得到稳定的直流。
本机所用变压器B1是配合6P1管的输出变压器,次级阻抗为3.5欧,L1是电感量为10mH的扼流圈,L2可采用普通超外差式收音机中波振荡线圈。
本机输出功率2~3W
发射频率550千赫~1600千赫
消耗功率40W
发射距离1公里
电子管发射机电路图(四)
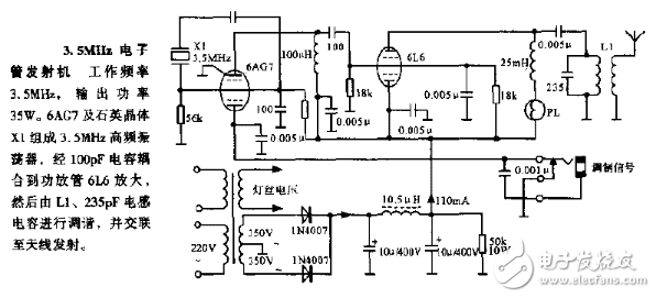
3.5MHz电子管发射机电路

版权声明:网站转载的所有的文章、图片、音频视频文件等资料的版权归版权所有人所有。如果本网所选内容的文章作者及编辑认为其作品不宜公开自由传播,或不应无偿使用,请及时联络我们,采取适当措施,避免给双方造成不必要的经济损失。