• 周三. 10 月 22nd, 2025

433m无线发射电路图大全(T630无线电/音频调制/电感三点式发射电路详解) – 信号处理电子电路图

7 月 2, 2019

433m无线发射电路图(一)

基于T630无线电遥控发射、接收头的无线发射电路无线接收电路

在这里向大家介绍一种无线电遥控发射、接收头(T630/T631)的制作方法。

电路介绍

无线电遥控发射头T630是一种内藏开线未经信号的微型发射机,其发射频率为265MHz,12V电源供电时,遥控距离为100M,工作电流仅为4mA,其体积为28X12X10mm。无线电接收头T631,一个内藏天线,象电视机高频头一样的接收、解调器,其典型工作电压为6V,守候工作电流为1mA,接收频率为265MHz,其体积仅为31X23X10mm。利用它们可以很方便地制作出各种无线电遥控装置,具有微型化,传输距离远、耗电省、抗干扰能力强等优点。能够方便地取代红外线、超声波发射及接收头。

无线电射头T630电路原理如图所示。电路四发射管V1及外围元件C1、C2、L1、L2等构成频率为265MHz超高频发射电路,通过环形天线L2向空中发射。天线L2采用镀银线或直径为1.5mm的漆包线,天线尺寸为24mm(长)X9mm(高)。三极管V1选用高频发射管BE414或2SC3355。

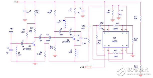
无线电遥控接收头T631电路原理如图所示。接收电路主要由V1、IC等组成,V1与C7、C9、L2等元件组成超高频接收电路,微调C9改变其接收频率,使之严格对准265MHz发射频率。当天线L2收到调制波时,经V1调谐放大出低频成分,再经V2前置放大后送入ICLM358,进一步放大整形后由LM358第7脚输出,该印刷电路板实际尺寸为31mmX23CC,天线尺寸为27mm(长)X9mm(高)。OUT为信号输出端,三极管V1选用BE415或2SC3355。电容C9可选用小型可调电容。IC选用LM358。

在发射及接收电路中为减小体积,所有电阻均选用1/8W或1/16W的金属膜电阻;电解电容亦用超小型电容,其它电容全部采用高频陶瓷电容。在焊接时元件引脚尽量剪短,使其紧贴电路板,电路板材料应选用高频电路板。

以下是两载采用声表面的收发装置,相对于前面的介绍的电路,具有更远的传输距离、更强的抗干扰能力和更易制作、调试。

433m无线发射电路图大全(T630无线电/音频调制/电感三点式发射电路详解)

433m无线发射电路图(二)

无线遥控车发射接收电路图如下所示:

433m无线发射电路图大全(T630无线电/音频调制/电感三点式发射电路详解)

433m无线发射电路图(三)

无线电遥控车发送接收电路原理图

原理1:

433m无线发射电路图大全(T630无线电/音频调制/电感三点式发射电路详解)

无线电遥控车发送原理图

原理2:

433m无线发射电路图大全(T630无线电/音频调制/电感三点式发射电路详解)

433m无线发射电路图(四)

无线发射电路选择

早期的发射机较多使用LC振荡器,频率漂移较为严重。声表器件的出现解决了这一问题,其频率稳定性与晶振大体相同,而其基频可达几百兆甚至上千兆赫兹。无需倍频,与晶振相比电路极其简单。以下图电路为常见的发射机电路,由于使用了声表器件,电路工作非常稳定,即使手抓天线、声表或电路其他部位,发射频率均不会漂移。所以显然,发射采用使用声表器件的电路。

433m无线发射电路图大全(T630无线电/音频调制/电感三点式发射电路详解)

图3无线发射装置

无线接收电路选择

接收机可使用超再生电路或超外差电路,超再生电路成本低,功耗小可达100uA左右,调整良好的超再生电路灵敏度和一级高放、一级振荡、一级混频以及两级中放的超外差接收机差不多。然而,超再生电路的工作稳定性比较差,选择性差,从而降低了抗干扰能力。下图为典型的超再生接收电路。

虽然超生差优势很多,但是根据实际应用,多数普通的无线传输采用超再生电路,主要是由于超生差成本比较高,所以本系统最终还是采用超再生电路。

433m无线发射电路图大全(T630无线电/音频调制/电感三点式发射电路详解)

图4无线接收装置

433m无线发射电路图(五)

图1是一个最简单的电感三点式无线电遥控发射器,振荡频率由L2与C2决定,L1、L2绕在同一个Φ8有磁芯的线圈管上,L2绕10匝,在第2匝抽头接三极管VT集电极,L1为5匝。该电路为无调制式,按下按钮SB,电路即起振,天线就向空中辐射高频载波。该电路发射功率仅几十毫瓦,遥控范围可达几十米。VT为截止频率200MHz以上的超高频管。如9018、3DG12型等。

433m无线发射电路图大全(T630无线电/音频调制/电感三点式发射电路详解)

图1最简单的电感三点式无线电遥控发射器

433m无线发射电路图(六)

介绍两款实用的带音频调制(均为调幅式)的无线电遥控发射器。图5是一个单通道无线遥控发射器,可装在塑料烟盒内,勿须发射天线,直接利用线圈L2向周围空间辐射电磁波,当配用超再生式无线电遥控接收器时,可自由遥控室内电器的开与关。

433m无线发射电路图大全(T630无线电/音频调制/电感三点式发射电路详解)

图5单通道无线遥控发射器

VT1构成电感三点式高频载波振荡器,为提高发射效率本机振荡频率选择在144~148MHz业余频段内,发射功率不大于10mw。VT2为调制器。VT3与VT4组成自激多谐音频振荡器,改变R3(或R4)可改变振荡频率,C4与C5容量不等,目的是使VT3的截止时间比导通时间长一些,因这种调制信号有利于接收器的接收,可提高接收灵敏度。

电路工作过程是按下发射按钮SB,VT3与VT4起振。即交替导通与截止,当VT3导通时,调制管VT2也导通,VT1起振,L2即向外发射;当VT3截止时,VT2也截止,故VT1停振,所以该电路能完成对VT1发射的高频电磁波进行开关式幅度调制。

L2用Φ1漆包线在Φ15的圆木棒上间绕5匝,然后脱胎,将其拉长到10mm,在中心引线作为抽头。线圈两头直接焊在瓷介微调C1的两焊片上固定。L1为高频扼流线圈,可用Φ0.1漆包线在阻值1MΩ以上、1/8W电阻上乱绕30匝,GB用3节7号电池,SB为微动开关。由于本电路工作在脉冲状态,3节电池可使用半年以上。

图6是一个多通道无线电遥控发射器,图中虽然只画出3个通道,但依次类推可以扩充到任意路,所以它可以遥控多组电器工作。

433m无线发射电路图大全(T630无线电/音频调制/电感三点式发射电路详解)

图6多通道无线电遥控发射器

VT1、VT2组成推挽式高频振荡器,振荡频率由L2、C1与C2决定,L3为高频扼流线圈。VT3为调制管以完成对高频振荡器的开关式幅度调制,其工作过程与前者相同,VT4与VT5组成自激多谐音频振荡器,其振荡频率由C6、C7、R4、R5及RP1~RP3决定。

S1~S3为3只微动开关,它们是用来选择不同调制频率,同时也是三个通道的发射按钮。当这些按钮都不按动时,即图示位置时,VT4与VT5因无基极偏流。均处于截止态,VT3也截止,电路处于静态,整机不耗电,当按下任一个按钮开关,如按下S1(S1转向1),电源经RP1、R4、R5向VT4、VT5注入偏流,电路即起振,因RP1阻值调得最大,此时调制频率最低,亦即天线向空中发射的电磁波搭载的音频频率最低;若按下S2,电源则通过RP2等向VT4、VT5注入基极电流,因RP2阻值调得较小,其调制频率稍高;若按下S3,因RP3阻值调得最小,所以此时发射的电磁波搭载的音频频率最高。所以本电路可以发射3种调制频率(但其高频载波是一样的),以实现3路遥控控制。

。 (本文来源网友上传,如有侵权,可联系管理员删除)

版权声明:网站转载的所有的文章、图片、音频视频文件等资料的版权归版权所有人所有。如果本网所选内容的文章作者及编辑认为其作品不宜公开自由传播,或不应无偿使用,请及时联络我们,采取适当措施,避免给双方造成不必要的经济损失。