• 周三. 10 月 22nd, 2025

调频(FM)发射机电路图大全(调频收音机/调频中频/兆瓦无线电发射机电路图详解) – 信号处理电子电路图

4 月 23, 2019

调频(FM)发射机电路图(一)

调频发射机的工作原理与电路图足了发射距离的要求,而且还能同时用话筒和线路输入声音信号,进行背景配音。电路还加入了调制监视表头,以便能更好的掌握和使用好发射机,电路如下图,看了简单介绍,是否觉得它就像一套广播站的设备一样多的功能。是的,这台小型发射机能帮您轻松架起一座业余调频广播电台!覆盖范围在500M左右。

调频(FM)发射机电路图大全(调频收音机/调频中频/兆瓦无线电发射机电路图详解)

电路原理及元件选择:

话筒摄取到信号后,经C1藕合进入BG1及外围电路组成的电压负反馈单管放大器,把微弱的电压信号放大到足够的幅度与U1A放大后的线路输入信号一同进入U1B进行混合。混合后的信号一路经R17去调制由BG2场效应管及周围电路共同组成的考次比LC荡器,考次比LC振荡器的特点是具有普通电容三点式振荡器简单,同时又具有高效率和高稳定度。波形好,调制带宽,这对于业余制作调频发射机显得尤为重要。最后经BG3铸成的后级放大器放大通过发射天线向外发射,用普通调频收音机就可收听广播了。另一路信号通过U1C组成的放大器放大后再经D2简波整流用直流驱动微安表,近而监视信号的调制幅度。使用时调制度一般不要超过85%为宜。集成电路采用LM324等通用四运放,结成单电源反向输入工作方式,既正相输入端电压设定在电源电压的一半。监视表头为200u型,BG1.BG3选用2SC1815。BG2用3DO2场效应管,D2变容二极管采用1S2267。天线要求使用1/4波长,如使用拉杆天线最好不要小于一米。否则将达不到逾期发射效果。

调频(FM)发射机电路图(二)

经典的15W调频发射机电路图

调频(FM)发射机电路图大全(调频收音机/调频中频/兆瓦无线电发射机电路图详解)

调频(FM)发射机电路图(三)

本无线话筒电路设计合理、造型美观大方、传声距离远、使用寿命长、经济实惠、耗电小,非常适合普通FM调频收音机接收使用。

振荡线圈L的制作:在Ф5mm的直柄钻花上用Ф0.5mm的漆包线平绕4T脱后即成。

振荡线圈L的调整:打开收音机(置于FM段)和话筒开关,然后手持话筒,一边对话筒讲话一边调收台旋钮,直到收音机中传出自己的声音为。如果在整个频段(即88~108MHz)仍收不到自己的声音,仔细拨动振荡线圈L,拨动时只需拉开或缩小线圈每匝之间的距离,调整时应仔细。若调整线圈的松紧仍无凑效应将L焊下来增加一匝或者减少一匝(因电子元件参数的影响),重新焊上后继续上述调整。

调频(FM)发射机电路图大全(调频收音机/调频中频/兆瓦无线电发射机电路图详解)

在准备安装制作前,请用万用表筛选一下各个元件的质量,有条件的话将各瓷片电容测量一下电容量,这样就万无一失,一装即成功。在焊接时要保证质量,不能出现虚焊、假焊、错焊。

调频(FM)发射机电路图(四)

下面的图是语音发射机采用调频信号的载波传输语音信号的调频接收装置的电路图。

调频(FM)发射机电路图大全(调频收音机/调频中频/兆瓦无线电发射机电路图详解)

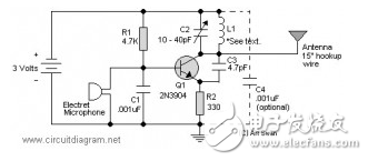
零件清单:

R1=4.7K

R2=330欧姆

C1=0.001uf(1NF)

C2=10-40pf

C3=4.7pf

Q1=2N3904

L1=看到文本

杂项=驻极体麦克,天线,3V电池(电池)

电路结构:

这是一个更容易建立微型发射机,使用最少的部分。建筑是直截了当的和非关键。虽然本设计采用一个3伏电源(如锂硬币或钮扣电池),一个9伏电池可以利用,相反,越来越多的R1和R2转变为1K的价值。C4是一个可选的射频旁路电容器,可以帮助提高性能和提高距离一点。实验发现,最好的结果。

L1被剥离22仪表连接线的绝缘产生的,那么它包裹在一个1/4直径螺栓的螺纹槽,然后拧紧螺栓从产生的线圈。8圈的周围产生的螺栓。通过包装将在线程,一个统一的分离是线圈绕组之间创建。

如果你决定用一些类似的事情你已经取代晶体管,它也许需要改变或调整R2R3的阻值Q1的集电极电压(因为你改变了晶体管,它调整这种偏见在Q1的基地)。它应该是约1/2的电源电压(约4或5V)。

调频(FM)发射机电路图(五)

调频发射机电路图,图二为2KM调频发射机电路。本电路分为振荡,倍频,功率放大三级。电路中V1,C2-C6,R2,R3及L1组成电容三点式振荡器,其振荡频率主要同C3,C4和L1的参数决定,其振荡频率为44-54MHZ,该信号从L1的中心抽头处输出,再经过C7耦合至V2放大,由C8和L2选出44-54的二倍频信号。

调频(FM)发射机电路图大全(调频收音机/调频中频/兆瓦无线电发射机电路图详解)

调频(FM)发射机电路图(六)

一个非常简单的调频中频/兆瓦无线电接收机电路设计,可以使用LA1260三洋半导体IC设计。LA1260IC可用于AM调频收音机接收器的电子项目,正如你可以在电路原理看到。1260在集成包的许多功能和无线电接收器应用程序所需的功能。LA1260IC一些重要的功能:FMIF放大器,正交检波器,自动对焦前置放大器,调谐指示器驱动器输出。AM:射频放大器,混合,振荡器(ALC),中频放大器,检测器,自动增益控制,调谐指示器驱动器。

主要LA1260调频的重要特征是:高S/N:FM81分贝,AM53分贝;低级AMALC兆瓦130mV西南70mV到90毫伏(7MHz的)(24MHz的)振荡器;AM哨声干扰AM调谐器系统哨子1%,在输入百分贝/米。片上的LED调谐指示器驱动器芯片的FM/AM选择;独立的AM/FM输出引脚。

当地时间上午振荡部分,上午本地振荡线圈,天线部分电路和天线,如酒吧,必须尽可能相互分离,以防止恶化的Q值。引脚16(上午振荡注射针)和引脚14(射频输入引脚)必须相互分离。这个无线电接收机电路的推荐电源为4.5伏直流,但LA1260IC接受的输入电压范围从3到8伏直流。

调频(FM)发射机电路图大全(调频收音机/调频中频/兆瓦无线电发射机电路图详解)

。 (本文来源网友上传,如有侵权,可联系管理员删除)

版权声明:网站转载的所有的文章、图片、音频视频文件等资料的版权归版权所有人所有。如果本网所选内容的文章作者及编辑认为其作品不宜公开自由传播,或不应无偿使用,请及时联络我们,采取适当措施,避免给双方造成不必要的经济损失。