最简单闪光灯电路图(一)
工作原理:当电源一接通,两只三极管就要争先导通,但由于元器件有差异,只有某一只管子最先导通。假如Q1最先导通,那么Q1集电极电压下降,LED1被点亮,电容C2的左端接近零电压,由于电容器两端的电压不能突变,所以Q2基极也被拉到近似零电压,使Q2截止,LED2不亮。随着电源通过电阻R3对C2的充电,使三极管Q2基极电压逐渐升高,当超过0.6伏时,Q2由截止状态变为导通状态,集电极电压下降,LED2被点亮。与此同时三极管Q2集电极电压的下降通过电容器C2的作用使三极管Q1的基极电压也下跳,Q1由导通变为截止,LED1熄灭。如此循环,电路中两只三极管便轮流导通和截止,两只发光二极管就不停地循环发光。改变电容的容量可以改LED循环的速度。

最简单闪光灯电路图(二)
简易流动闪光灯电路图

最简单闪光灯电路图(三)
(一)制作材料与工具
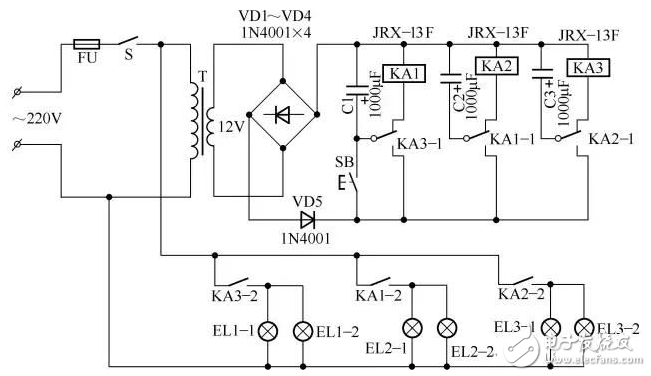
3DG6晶体管1只,3AX31晶体管1只,47KΩ微调电阻1只,100μF/3V电解电容1只,印制线路板1块,5号电池1节,1.5V/0.1A小电珠1只。
(二)电路简介
电子频闪灯是由晶体管组成的互补多谐振荡器,电路如图2-1所示,通电后产生自激振荡,驱动小电珠HL不断闪烁。
接通电源后,电流即通过电阻R向电容C充电,当充电到一定程度时,晶体管VT1导通,同时,VT2亦导通,使小电珠HL发光。此时,电容C放电,A点电位下降,VT1得不到正常工作偏压而截止,VT2也随之截止,HL不发光。此时电路恢复初始状态,电流通过R再次向C充电……这样周而复始,使HL不断闪烁。(R表示该电阻值可通过调整后确定)

(三)制作
晶体管VT1、VT2要分别选用β大于30的金属壳三极管3DG6、3AX31,或塑封三级管9011、9012,R微调电阻调节时要注意有一定的电阻值存在,不要调到电阻很小的值,否则易损坏三极管。
先将元件脚上锡,然后按附图焊接各元件。焊毕,将印制板正、负端各引一导线,以备接电源时用。
(四)调试
将印制板的正、负端的引出线分别与1.5V电池的正、负端连接,此时可看到小电珠不断闪烁。若小电珠不闪,应仔细检查电路是否有错焊或假焊;若小电珠常亮不闪,则说明R值太小,造成充放电时间太短,使HL闪烁频率太快,使人眼无法看出它在闪烁,只认为常亮而不闪。这时只需用小螺丝刀调节47KΩ微调电阻,通过调节可使小电珠达到理想的频闪效果。(使用微调电阻时,千万不要将电阻值调至零)
制作完毕,可将其装饰一番。例如可让它代替小动物的眼睛一眨一眨的,也可以使它成为花芯一闪一闪的等等。
最简单闪光灯电路图(四)
电路工作原理
本电路采用高增益pnp型锗管vt3,vt4组成多谐振荡器,有两级反相器首尾连接,级间利用电容C3,C4耦合,其工作周期为1S。

元件选择与调试
本电路的三极管应选择集电极电流大于50ma的9012或9015,发光管应选择高亮度的发光管。若想改变闪烁的速度,可以调整C3、C4的容量,也可以用微调代替r3、r4,调整好后替换上相应数值的电阻即可。
本电路图结构简单,非常适合处于入门阶段的开发者来进行练习。由于使用了高亮度的灯关,本设计中的照明效率得到了一定的保证。
最简单闪光灯电路图(五)
电子闪光灯的电路原理图如所示:

电子闪光灯电路原理图

接线图
注:
1、电容C取220μF,电阻R取30KΩ
2、电容C取220μF,电阻R取30KΩ
3、电容C的范围:10μF-220μF,R的范围1.5KΩ-100KΩ
4、AB间的发光二极管可用330-1间的电阻线,CD间可并联更多的发光二极管
实验现象:发光二极管交替发光
工作原理:当电路通电流时,发光二极管发光,电流经电阻至电解电容,对电解电容进行充电,当充电完毕后,电容放电,三极管此时充当开关,处于截止状态,发光二极管不发光,依次交替进行。
最简单闪光灯电路图(六)

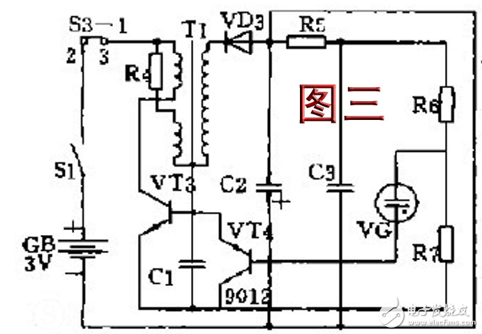
在图三所示的电路中,在储能电容器C2所充电压低于VG的启辉电压(一般为25o~27OV)时,VG不点亮,VT4因无基极偏流而截止,振荡电路工作。当c2所充电压太于VG的启辉电压时,VG点亮,VT4导通,振荡管VT3截止,此时电源所消耗的电流基本上由R4决定。当C2上的电压降低时,VG熄灭,VT4截止,VT3又进入振荡工作状态。
最简单闪光灯电路图(七)
目前,很多相机上设有延时自动断电功能,一般是打开相机前盖开关后,若在几十秒钟内没有拍照,则相机(包括内藏闪光灯)自动断电。此时按下拍摄按钮,只需在拍摄按钮按至中遗约停留一秽钟,即可自行恢复通电。

在图9所示白廿自动断电闪光灯电路中,增加了一个延时电路。当电源开关S1接通后,比较器输出低电平,VT1导通,闪光灯振荡,主电容器C3充电。在VT1导通期间,若进行了拍摄,即手拍按钮开关S2或自拍开关S3接通,则比较器持续保持低电平状态。否则,随着计时电容器C1的充电,当A点电位低于B点电位时,比较器输出高电平,VT1截止,闪光灯停振。
。 (本文来源网友上传,如有侵权,可联系管理员删除)
版权声明:网站转载的所有的文章、图片、音频视频文件等资料的版权归版权所有人所有。如果本网所选内容的文章作者及编辑认为其作品不宜公开自由传播,或不应无偿使用,请及时联络我们,采取适当措施,避免给双方造成不必要的经济损失。